Резисторы, транзисторы, конденсаторы, микросборки, чип компоненты ...
Вопросы согласования управляющих модулей с периферией.
blindman » 02 мар 2011, 12:59
Спасибо всем. Решено: 2 батарейки и импульсник на NCP1450 с внешним ключом
-

blindman
-
- Сообщения: 4130
- Зарегистрирован: 29 апр 2008, 21:15
- Откуда: Хабаровск
- прог. языки: C,C++,Assembler,PHP,Javascript,Ruby, SPIN,Java(?)
- ФИО: Андрей Юрьевич
-
dccharacter » 02 мар 2011, 13:47
Michael_K писал(а):Я бы именно так и поступил.
Добавлено спустя 2 минуты 3 секунды:Вообще, я однажды делал прямо на проце степ-ап

дешевле не бывает.
А как?
-

dccharacter
-
- Сообщения: 4995
- Зарегистрирован: 10 дек 2010, 13:16
- Откуда: Красногорск МО
- прог. языки: C, Python, wiring/processing
- ФИО: Андрей
Michael_K » 02 мар 2011, 16:05
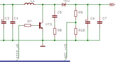
Да как обычно...
индуктивность, транзюк на землю, диод, конденсатор.
Добавлено спустя 2 минуты 45 секунд:

- stepup.JPG (10.39 КиБ) Просмотров: 1872
-

Michael_K
-
- Сообщения: 6028
- Зарегистрирован: 07 окт 2009, 00:29
- Откуда: СПб
Romikgy » 02 мар 2011, 17:08
а зачем С5 и R8 ?
-

Romikgy
-
- Сообщения: 750
- Зарегистрирован: 15 ноя 2009, 13:37
- Откуда: Porto Franco "Odessa"
Michael_K » 02 мар 2011, 18:07
Снабберная цепочка... да нафиг не нужна

-

Michael_K
-
- Сообщения: 6028
- Зарегистрирован: 07 окт 2009, 00:29
- Откуда: СПб
Вернуться в Электроника, электротехника
Кто сейчас на конференции
Сейчас этот форум просматривают: нет зарегистрированных пользователей и гости: 0