roboforum.ru

Технический форум по робототехнике.
Текущее время: 26 ноя 2025, 21:45

Часовой пояс: UTC + 4 часа


Правила форума


Правила раздела OpenRobotics



Начать новую тему Ответить на тему  [ Сообщений: 91 ]  На страницу 1, 2, 3, 4, 5 ... 7  След.
Автор Сообщение
 Заголовок сообщения: Разработка Open Robotics: Bluetooth-адаптер
СообщениеДобавлено: 13 окт 2008, 21:47 
Не в сети
Аватара пользователя

Зарегистрирован: 06 окт 2004, 18:01
Сообщения: 24218
Откуда: Ебург
прог. языки: C++ / PHP / 1C
ФИО: Антон Ботов
Накидал тут модулёк под BTM-111 и RoboBus:

Жду конструктивной критики.

2Voon: там вроде для настройки только SPI (включая ChipSelect) надо?


Вложения:
Комментарий к файлу: Платка
RoboBusBTM111-Board.jpg
RoboBusBTM111-Board.jpg [ 53.07 КиБ | Просмотров: 6156 ]
Комментарий к файлу: Схемка
RoboBus-BTM111-Scheme.png
RoboBus-BTM111-Scheme.png [ 18.88 КиБ | Просмотров: 6404 ]
Комментарий к файлу: библиотека с компонентом BTM-111, схема и печатка в формате EAGLE
BTM111-RoboBus.zip [35.54 КиБ]
Скачиваний: 40

_________________
Проект [[Open Robotics]] - Универсальные модули для построения роботов
Вернуться к началу
 Профиль  
 
 Заголовок сообщения: Re: BTM-111 + RoboBus
СообщениеДобавлено: 13 окт 2008, 21:52 
Не в сети
отсылающий читать курс
Аватара пользователя

Зарегистрирован: 06 ноя 2005, 04:18
Сообщения: 14195
Откуда: Москва
Я бы и антенку добавил от микрочипа - Антенна 22x8 мм 2.4 GHz MIWI MCRF24J40


Вложения:
22x8 мм 2.4 GHz  MIWI MCRF24J40.gif
22x8 мм 2.4 GHz MIWI MCRF24J40.gif [ 5.13 КиБ | Просмотров: 7045 ]
Вернуться к началу
 Профиль  
 
 Заголовок сообщения: Re: BTM-111 + RoboBus
СообщениеДобавлено: 13 окт 2008, 21:54 
Не в сети
Аватара пользователя

Зарегистрирован: 06 окт 2004, 18:01
Сообщения: 24218
Откуда: Ебург
прог. языки: C++ / PHP / 1C
ФИО: Антон Ботов
А где про неё почитать и за какое место её цеплять?

_________________
Проект [[Open Robotics]] - Универсальные модули для построения роботов


Вернуться к началу
 Профиль  
 
 Заголовок сообщения: Re: BTM-111 + RoboBus
СообщениеДобавлено: 13 окт 2008, 21:59 
Не в сети
отсылающий читать курс
Аватара пользователя

Зарегистрирован: 06 ноя 2005, 04:18
Сообщения: 14195
Откуда: Москва
=DeaD= писал(а):
А где про неё почитать и за какое место её цеплять?

блин ! ну по словам "от микрочипа" "MIWI" "MCRF24J40" можно догадаться где она!

0.5 мм это вход 50 Ом а по 1 мм два на землю-полигон платы который ниже стрелки на обратной стороне платы НАВЕРНО. Т.е. доку на макетку MCRF24J40 зырить надо.


Вернуться к началу
 Профиль  
 
 Заголовок сообщения: Re: BTM-111 + RoboBus
СообщениеДобавлено: 13 окт 2008, 22:19 
Не в сети
Аватара пользователя

Зарегистрирован: 06 окт 2004, 18:01
Сообщения: 24218
Откуда: Ебург
прог. языки: C++ / PHP / 1C
ФИО: Антон Ботов
Вот нашел платки у MICROCHIP'а:


Вложения:
52269-1.png
52269-1.png [ 75.73 КиБ | Просмотров: 7044 ]

_________________
Проект [[Open Robotics]] - Универсальные модули для построения роботов
Вернуться к началу
 Профиль  
 
 Заголовок сообщения: Re: BTM-111 + RoboBus
СообщениеДобавлено: 13 окт 2008, 22:23 
Не в сети
отсылающий читать курс
Аватара пользователя

Зарегистрирован: 06 ноя 2005, 04:18
Сообщения: 14195
Откуда: Москва
Аналогичная антенна Атмел в моем курсе "Соглассование в ВЧ устройствах" - http://avr123.nm.ru/soglasie.htm

Изображение


Вернуться к началу
 Профиль  
 
 Заголовок сообщения: Re: BTM-111 + RoboBus
СообщениеДобавлено: 13 окт 2008, 22:31 
Не в сети
Аватара пользователя

Зарегистрирован: 06 окт 2004, 18:01
Сообщения: 24218
Откуда: Ебург
прог. языки: C++ / PHP / 1C
ФИО: Антон Ботов
Чего-то сложно всё это - антенна тут подключается совсем не так, как в примере BT-111.

Почитал курс про согласование устройств и мой мозг разорвало :P

_________________
Проект [[Open Robotics]] - Универсальные модули для построения роботов


Вернуться к началу
 Профиль  
 
 Заголовок сообщения: Re: BTM-111 + RoboBus
СообщениеДобавлено: 13 окт 2008, 22:34 
Не в сети
отсылающий читать курс
Аватара пользователя

Зарегистрирован: 06 ноя 2005, 04:18
Сообщения: 14195
Откуда: Москва
=DeaD= писал(а):
Почитал курс про согласование устройств и мой мозг разорвало

Надеюсь в помещении порвало ? Соберешь большую часть наверняка и в "коробочку", потом RESET ! Будешь как новенький.


Вернуться к началу
 Профиль  
 
 Заголовок сообщения: Re: BTM-111 + RoboBus
СообщениеДобавлено: 13 окт 2008, 22:42 
Не в сети
Аватара пользователя

Зарегистрирован: 06 окт 2004, 18:01
Сообщения: 24218
Откуда: Ебург
прог. языки: C++ / PHP / 1C
ФИО: Антон Ботов
В помещении :)

Не понял всё равно - у MRF24J40 не такой пинаут на антенну - не могу прямую аналогию провести. У него пинаут на 2 конца антенны (positive и negative).

Можно для тупых схему как подцепить эту антенну? Правильно ли я понимаю, что ей надо двумя хвостами на массу, потом один хвостик загоняем на землю конденсаторами и через конденсатор же заводим на вход модуля? Ну и так же через конденсатор заводим на вход модуля разъем внешней антенны?

_________________
Проект [[Open Robotics]] - Универсальные модули для построения роботов


Вернуться к началу
 Профиль  
 
 Заголовок сообщения: Re: BTM-111 + RoboBus
СообщениеДобавлено: 13 окт 2008, 22:46 
Не в сети
отсылающий читать курс
Аватара пользователя

Зарегистрирован: 06 ноя 2005, 04:18
Сообщения: 14195
Откуда: Москва
я ж выше написал ! 0.5 мм это вход 50 Ом вот на этот "вход" и подключаешь ножку "АНТ" модуля как можно более коротким проводником.


Вернуться к началу
 Профиль  
 
 Заголовок сообщения: Re: BTM-111 + RoboBus
СообщениеДобавлено: 13 окт 2008, 22:48 
Не в сети
Аватара пользователя

Зарегистрирован: 06 окт 2004, 18:01
Сообщения: 24218
Откуда: Ебург
прог. языки: C++ / PHP / 1C
ФИО: Антон Ботов
Безо всяких конденсаторов? А как в этом случае более правильно сделать возможность подключения внешней антенны, чтобы оно друг другу не мешало? Или нереально?

_________________
Проект [[Open Robotics]] - Универсальные модули для построения роботов


Вернуться к началу
 Профиль  
 
 Заголовок сообщения: Re: BTM-111 + RoboBus
СообщениеДобавлено: 13 окт 2008, 22:53 
Не в сети
отсылающий читать курс
Аватара пользователя

Зарегистрирован: 06 ноя 2005, 04:18
Сообщения: 14195
Откуда: Москва
=DeaD= писал(а):
Безо всяких конденсаторов?

Конденсатор 500-1000 пФ обычно ставят так как эта антена с землей связана.

=DeaD= писал(а):
А как в этом случае более правильно сделать возможность подключения внешней антенны, чтобы оно друг другу не мешало? Или нереально?

Позырьте на плате МИКРОЧИПА ! которую нашли. Там же так, наверно конденсатор перепаивать надо.
Но это сильно увеличивает плату - там то макетка для отладки - ей размер не важен,а вы делаете модуль - вам компактность нужна.

Можно разъем антенны воткнуть от сотового или от GPS - в него когда втыкаешь штекер он переключает сигналы
со встроеной антенны на внешенюю - но я бы не стал, дороже и нафиг не нужно.


Вернуться к началу
 Профиль  
 
 Заголовок сообщения: Re: BTM-111 + RoboBus
СообщениеДобавлено: 14 окт 2008, 00:01 
Не в сети
Аватара пользователя

Зарегистрирован: 06 окт 2004, 18:01
Сообщения: 24218
Откуда: Ебург
прог. языки: C++ / PHP / 1C
ФИО: Антон Ботов
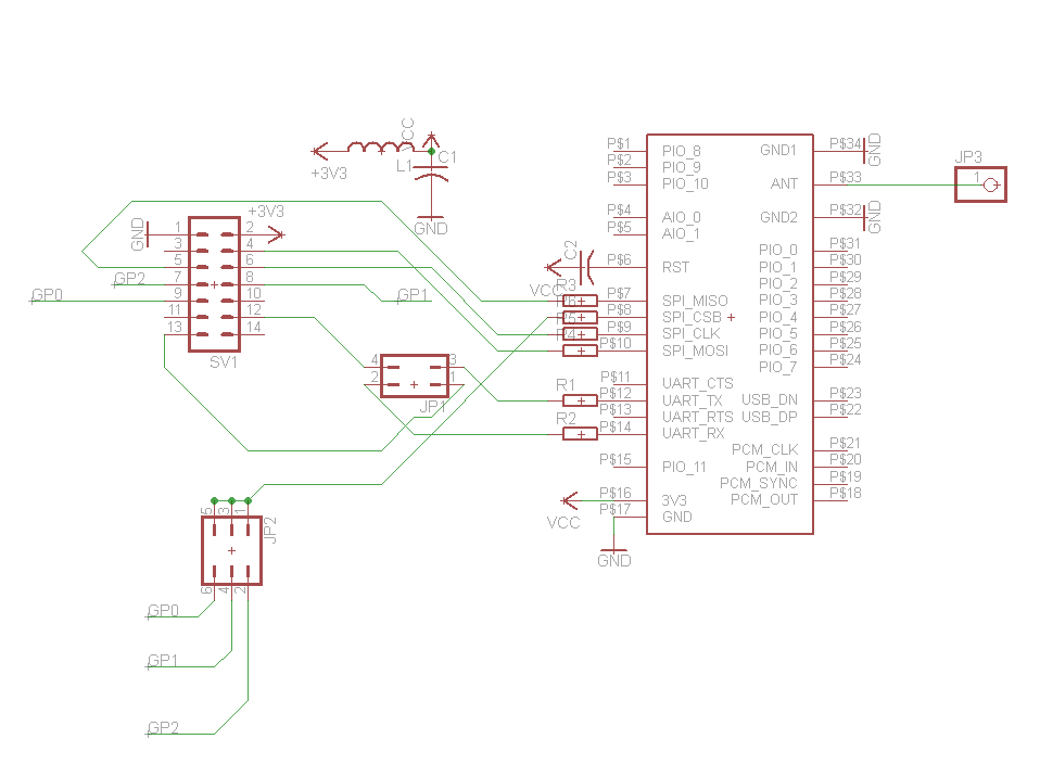
Пока вот так, правда чуствую кондёров не хватает.


Вложения:
RoboBus-BTM111-Scheme.png
RoboBus-BTM111-Scheme.png [ 19.77 КиБ | Просмотров: 6341 ]
RoboBus-BTM111-Board.png
RoboBus-BTM111-Board.png [ 18.42 КиБ | Просмотров: 6330 ]
Комментарий к файлу: Схемка, платка в орле + библиотека с модулем и антенной
BTM111-RoboBus.zip [35.87 КиБ]
Скачиваний: 37

_________________
Проект [[Open Robotics]] - Универсальные модули для построения роботов
Вернуться к началу
 Профиль  
 
 Заголовок сообщения: Re: BTM-111 + RoboBus
СообщениеДобавлено: 14 окт 2008, 00:08 
Не в сети
отсылающий читать курс
Аватара пользователя

Зарегистрирован: 06 ноя 2005, 04:18
Сообщения: 14195
Откуда: Москва
1) конденсатор забыли между модулем и антенной !

2) С2 уберите пониже чтоб плата сузилась до размера модуля и разъема шины.

3) проверь поточней размеры антенны ! чтоб не ошибится.


Вернуться к началу
 Профиль  
 
 Заголовок сообщения: Re: BTM-111 + RoboBus
СообщениеДобавлено: 14 окт 2008, 02:36 
Не в сети
Site Admin
Аватара пользователя

Зарегистрирован: 09 фев 2006, 15:36
Сообщения: 3339
Откуда: Москва
Skype: vooon341
прог. языки: Python, C, Bash, JavaScript, C++, PHP
ФИО: Владимир Ермаков
Контактные площадки должны заходить под модуль на 0,8 мм.

Добавлено спустя 58 секунд:
А RESET вроде действительно не нужен для перепрошивки.

_________________
Linux user | Firefox user


Вернуться к началу
 Профиль  
 
Показать сообщения за:  Поле сортировки  
Начать новую тему Ответить на тему  [ Сообщений: 91 ]  На страницу 1, 2, 3, 4, 5 ... 7  След.

Часовой пояс: UTC + 4 часа


Кто сейчас на конференции

Сейчас этот форум просматривают: нет зарегистрированных пользователей и гости: 0


Вы не можете начинать темы
Вы не можете отвечать на сообщения
Вы не можете редактировать свои сообщения
Вы не можете удалять свои сообщения
Вы не можете добавлять вложения

Найти:
Перейти:  
cron
Powered by phpBB © 2000, 2002, 2005, 2007 phpBB Group
Русская поддержка phpBB
phpBB SEO