roboforum.ru

Технический форум по робототехнике.

Станок РобоСтроителя (Электронника, контроллер, интерфейсы)

Модератор: bolt

Re: Станок РобоСтроителя (Электронника, контроллер, интерфейсы)

Master » 14 янв 2008, 09:58

Полоска эта катод, ей (полоской нада +питания), короче наружу. Там на схеме верхние 2 двигателя питаются от 5В, а нижний от 12В (делал под себя).

Добавлено спустя 6 минут 48 секунд:
Попробуй, не подключая схему к ЛПТ, а только подай питание и затем на выход верней оптопары (или той что под ней) подай 5В (просто куском провода, пдключил/отключил несколько раз) ШД должен дергаться. Одна оптопара отвечает за шаги, вторая за направление вращения.

Re: Станок РобоСтроителя (Электронника, контроллер, интерфейсы)

MaxTok21 » 14 янв 2008, 17:14

Диоды, значицца, у меня впаяны правильно

попробовал.. дымится, греется, искрит... наверное сгорели оптопары, но я именно этими оптопарами еще ни разу не пользовался, как они могли сгореть ?!?! Или там гдето КЗ ??

Re: Станок РобоСтроителя (Электронника, контроллер, интерфейсы)

Master » 14 янв 2008, 17:17

Что греется? Где искрит? Попробуй включать без оптопар и без ШД. И мона как-то поинформативней, что мона подумать из вышестоящего поста - ничего.

Добавлено спустя 28 секунд:
Не подключать к компу пока не будет 100 работать.

Re: Станок РобоСтроителя (Электронника, контроллер, интерфейсы)

MaxTok21 » 14 янв 2008, 19:25

Извиняюсь, это просто от избытка чувств..
Проверил без ШД и и без оптопар тоже никакого результата, зато двигатели без схемы вполне нормально "шагают" при подаче напряжения на обмотки..
греется, искрит и дымится - это когда я пробую тестировать схему без LPT, подаю на контакты после оптопары напряжение +5В, тот контакт, котоный соединен с - (GND) напряжения +5В начинает искрить, и дорожки отгорают, при этом чувствуется аромат горегого текстолита, дорожка просто перегорает насквозь, и двигатель не дергается

Re: Станок РобоСтроителя (Электронника, контроллер, интерфейсы)

Myp » 14 янв 2008, 20:15

подавая +5 вольт на GND ты делаешь замыкание :lol:
естественно у тя всё отгорает нафиг

Re: Станок РобоСтроителя (Электронника, контроллер, интерфейсы)

MaxTok21 » 14 янв 2008, 20:57

2Мур
Вообщето я вкурсе что бывает + и - ... и знаю как они отличаются..

2Master
Попробуй, не подключая схему к ЛПТ, а только подай питание и затем на выход верней оптопары (или той что под ней) подай 5В (просто куском провода, пдключил/отключил несколько раз) ШД должен дергаться. Одна оптопара отвечает за шаги, вторая за направление вращения.

вот я так и сделал, и такие результаты....

Re: Станок РобоСтроителя (Электронника, контроллер, интерфейсы)

Myp » 14 янв 2008, 21:39

MaxTok21 писал(а):Вообщето я вкурсе что бывает + и - ... и знаю как они отличаются..

ну так чёж ты такой умный провод держишь дорожки жгёшь? или тебе запах просто понравился =))

Re: Станок РобоСтроителя (Электронника, контроллер, интерфейсы)

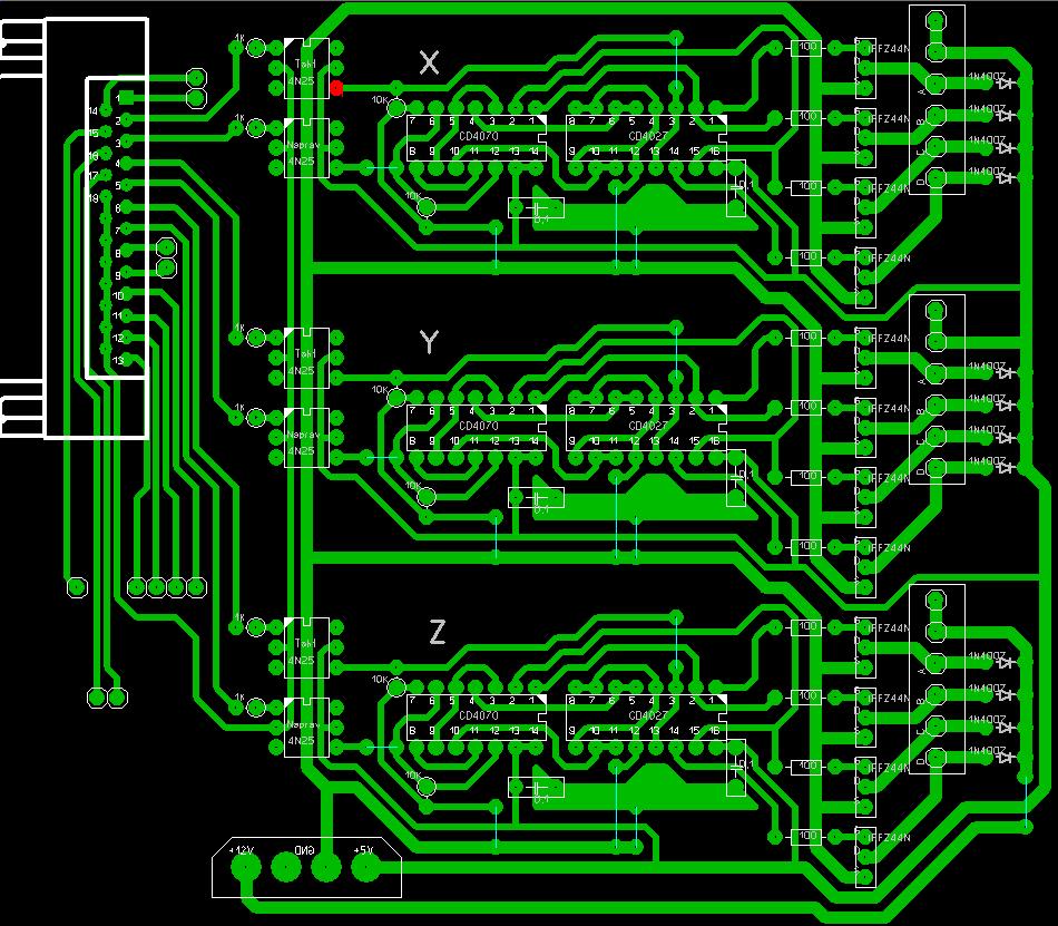
Master » 14 янв 2008, 22:09

Вот схема - красным показано куда нуна тыкать +5В, питание естественно подключено. Кстати когда питание подключено и ничего не тыкаешь тоже искрит?
Укажи на схеме где сгорела дорожка. А еще лучше сфоткай крупным планом.
Вложения
.JPG

Re: Станок РобоСтроителя (Электронника, контроллер, интерфейсы)

MaxTok21 » 14 янв 2008, 22:22

2Мур
У всех свои вкусы :D

2Master
Когда просто питание подключаю, то не искрит..
Вложения
IMG_1268 (Large).JPG
Качество конечно не ахти, но надеюсь понятно...

Re: Станок РобоСтроителя (Электронника, контроллер, интерфейсы)

Master » 14 янв 2008, 22:40

Судя по качеству дорожек очень может быть что где-то они плохо вытравились, просмотри внимательно все контакты и дорожки, скорее всего где-то замыкание или дорожки не вытравились, или припой затек. Я так понимаю больше нигде не горит когда питание подаешь?
Щас выложу скан моей платы может поможет.

Добавлено спустя 6 минут 5 секунд:
Вот сканы платы, не пугайся в моей плате я перепутал линии ЛПТ, поэтому криво расположены оптопары и их резисторы, в печатке которая выложена это исправлено, и причиной КЗ быть не может, тем более без оптопар. Полевики правильно припаял? Их металлические части не соединены в частности те штуки на которых крепится радиатор?
Вложения
2.jpg
.jpg

Re: Станок РобоСтроителя (Электронника, контроллер, интерфейсы)

MaxTok21 » 14 янв 2008, 22:52

Да я вроде бы все дорожки прозванивал перед тем как припаивать элементы, и транзисторы правильно припаивал...
ну ладно...чтож теперь делать.. придется протравить заново..

Re: Станок РобоСтроителя (Электронника, контроллер, интерфейсы)

Master » 14 янв 2008, 23:14

:) Тоже вариант. Не паяй сразу все, плата состоит из 3-х одинаковых частей, распаяй только одну. Оптопары тоже не паяй.

Re: Станок РобоСтроителя (Электронника, контроллер, интерфейсы)

MaxTok21 » 15 янв 2008, 21:52

Хорошо. А я удачно сделал DIP-колодки под оптопары и микрухи, чтобы удобно было менять сгоревшие на нормальные, а вот неточность протравления и погрешности в сборке не учел.. будет мне уроком.))

Re: Станок РобоСтроителя (Электронника, контроллер, интерфейсы)

avr123.nm.ru » 27 мар 2008, 14:36

Вот нашел Video тест "UHU servo test"
http://youtube.com/watch?v=lPz60w175zA&feature=related

Это проект переделки простого электромотора в серводвигатель для ЧПУ - автор Элм Чен выложил всё что нужно для повторения.

Re: Станок РобоСтроителя (Электронника, контроллер, интерфейсы)

Zamiel » 09 июн 2008, 11:16

Привет всем форумчанам!
Вот наваял контроллер для станочка. За основу взят контроллер USB на ATMega8 из avr309.pdf. Через него пока в PIO режиме управляются MOSFETы движка. Написал тестовую прогу - крутится все наура. Щас озадачился механикой, ну а как все соберу планирую переписасть прошивку контроллера, чтоб можно было с G-кодами работать.
Вложения
SN850028_1.JPG
SN850027_1.JPG


cron
Rambler\'s Top100 Mail.ru counter