Исходники и хекс для AVR на GCC (пользуюсь версией 20080512) - тупая хваталка с камеры 80х60 пикселей.
Посылает данные через FTDI на комп.
Исходники и экзешник для компа на VB - ловит данные и показывает.
Картинка:
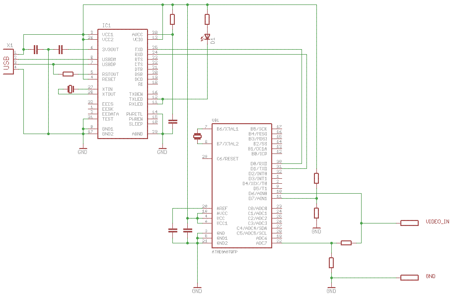
Схема:
Питание 5 вольт.
Кварцы: на меге - 20Мгц, на FTDI - 6МГц.
Все конденсаторы - 0.1мкф
Резисторы слева направо 1.5к, 470, 470...
два делителя справа - у меня стоят подстроечники на 4к7
ОФФТОПИКОМ в этой теме будет считаться:
- зачем это надо автору,
- на чем и как это сделать будет лучше,
- обсуждение кривизны схемотехники и кода.
( Это я и так знаю
- делал быстрый макет. )Частота проца 20МГц, предделитель АЦП - 4.
Получаем оцифровку с периодом 2.6 микросекунды.
Строка видеосигнала - 64 микросекунды (видеоданных меньше)
Строк 252.
Получается порядка 20 точек на строку растра.
То есть, если подходить тупо, то можно получить разрешение
20(ширина кадра)x280(высота) - это неудобно.
Поэтому я делаю выборки по принципу "шахматной доски":
Выборки из строк выбираются со смещением относительно строба.
AVR-ка может выделить на обработку порядка пятидесяти тактов на каждый пиксель.
А вот узнать хотелось бы следующее:
- Что в эти 50 тактов хочется поместить и что туда удастся поместить?
На вопросы по схеме и исходникам отвечу.




