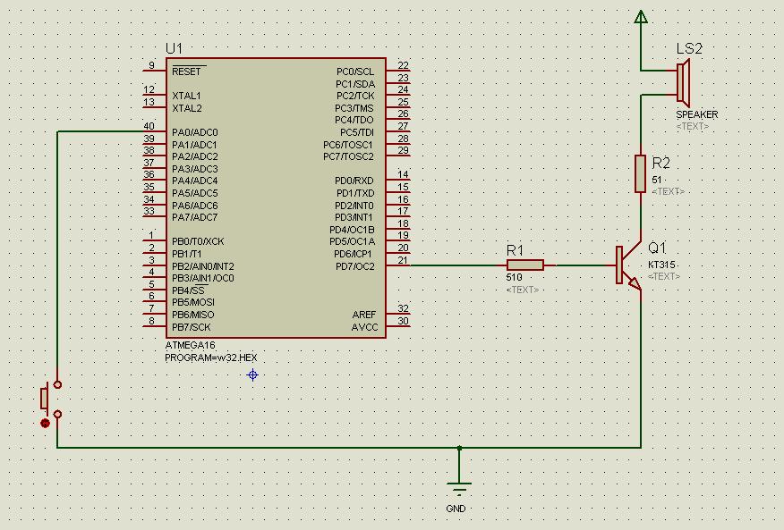
yak-40 писал(а):В железе надо тактовую частоту увеличивать. Стваь не менее 8 мГц.
... "мяу" какое-то получается...
только от свиста избавиться нужно попробовать и ваще супер будет!Vovan писал(а):прошил на 8мГц - лажа ... "мяу" какое-то получается...


himik писал(а):тогда ктонить подкинте схемку а то я думал что в протеусе посмотрю
прикольноСейчас этот форум просматривают: нет зарегистрированных пользователей и гости: 0