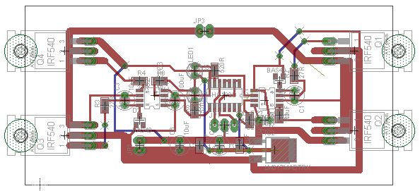
Проверил моторы. Вместе с пылесосом шум довольно большой.
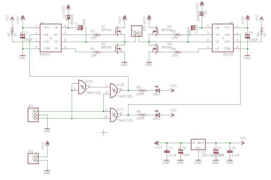
На видео программа на Бейсике включает моторы ШИМ-ом от 10 до 200 с шагом 10 (чтобы оценить диапазон управляемости).
- Код: Выделить всё • Развернуть
Do
Реверс_Левый = 1
Реверс_Правый = 0
Speed = 0
For A = 10 To 200 Step 10
Speed = A
Pwm1b = Speed : Pwm1a = Speed
Waitms 250
Next A
For A = 200 To 10 Step -10
Speed = A
Pwm1b = Speed : Pwm1a = Speed
Waitms 250
Next A
Реверс_Левый = 0
Реверс_Правый = 1
Speed = 0
For A = 10 To 200 Step 10
Speed = A
Pwm1b = Speed : Pwm1a = Speed
Waitms 250
Next A
For A = 200 To 10 Step -10
Speed = A
Pwm1b = Speed : Pwm1a = Speed
Waitms 250
Next A
Loop


только это не пылесос, а полотёр какой-то 

