![]() |
roboforum.ruТехнический форум по робототехнике. |
|
|
| Реклама | ||||
|
|
|
|||
| Реклама | ||||
|
|
|
|||
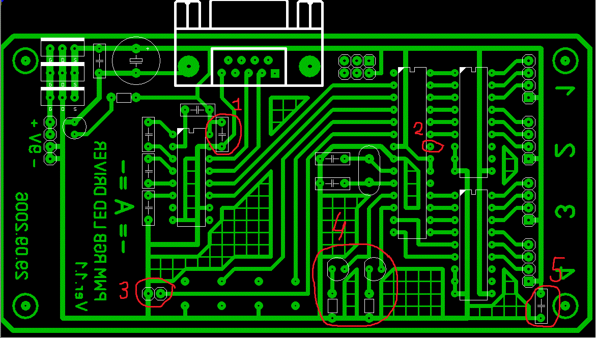
Вот схема и плата версии 1.5 - это немного переработанная 1.2, но с нормальной схемой и отдельным стабилизатором питания диодов. Кое-где добавил конденсаторов и немного ужал размеры платы.

Freeman писал(а):Насколько реально переписать управляющую прогу под протокол DMX-512?
Сейчас этот форум просматривают: нет зарегистрированных пользователей и гости: 0