to sibdaver:
ну схема от вот этого автора была взята за основу
http://lx.divxstation.com/article.asp?aId=151
софт вроде этот работал
http://www.xs4all.nl/~loosen/elektronica/BobLight/
(он тоже был переработан)
далее уже общался с авторами, и соответственно совместно с ними делались доработки.
(было принято решение использовать USB, софт был оптимизирован, добавлен режим moodlight, т.е. воспроизведение без компа залитой в память последовательности и т.д.)
так выглядит то, что получилось в итоге
http://www.youtube.com/watch?v=Q_3ri_4Spaw
сорри за качество, под рукой камеры не было, писал на мобилку
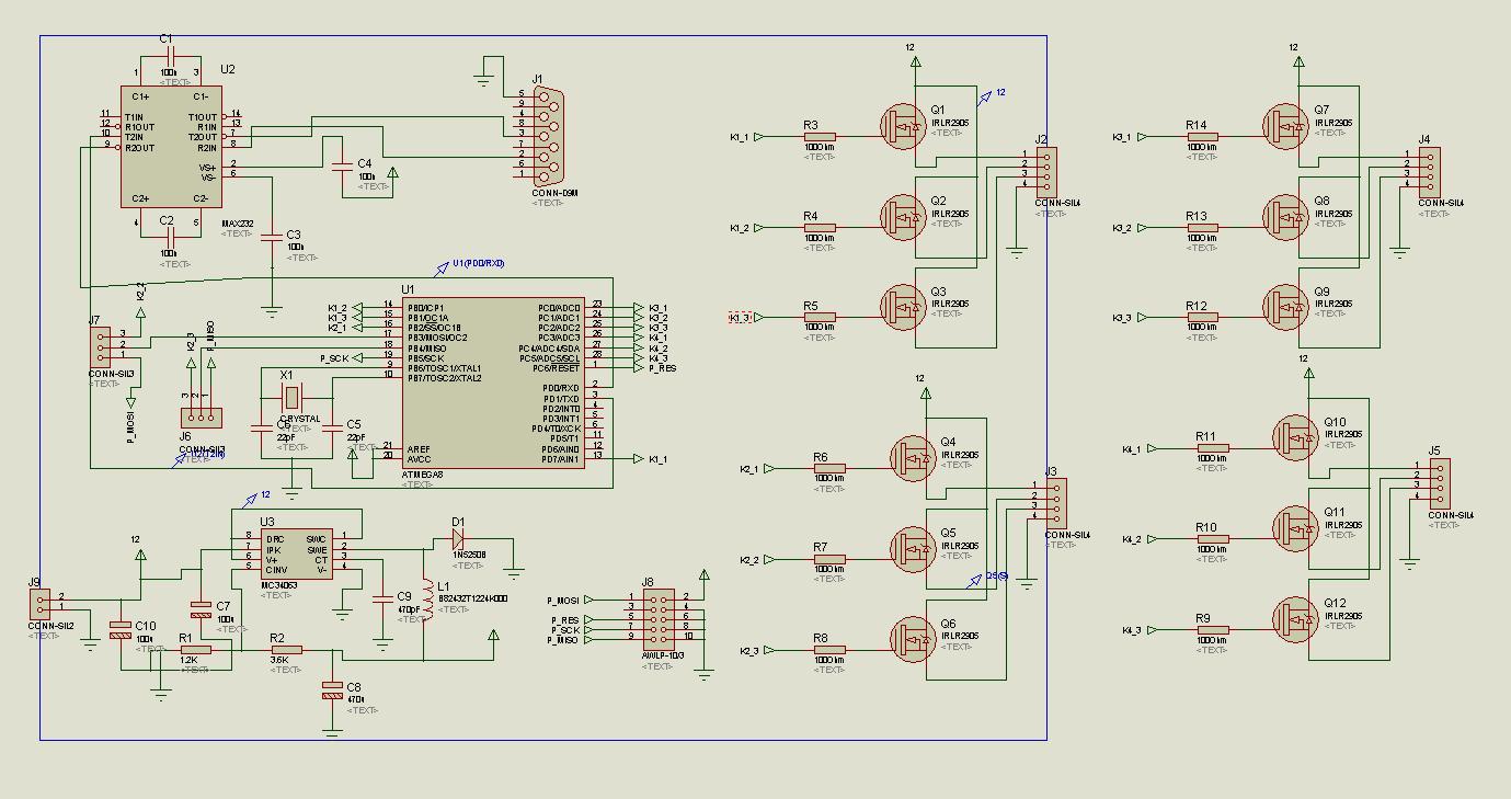
документации и фоток в процессе изготовления не сохранилось...
но теоретически если будет время можно разобрать да продемонстрировать, да и схемы восстановить.
но, как мне кажется, это не актуально, сейчас началась движуха в более правильном и перспективном направлении, но, как уже сказано, оно будет сложно в повторении. на данный момент общаюсь все с тем же RafkeP на предмет помощи в переводе ряда форумов домена .nl
у ребят там уже прототипы вроде как рабочие есть, а что-то уже в серию ушло

, прошивка) В целом работает. Теперь, как и у многих вопрос - какие светодиоды посоветуете? в разумном ценовом диапазоне.
извиняюсь, но там написано 200-500mcd на цвет, это очень не яркие.
дурят нашего брата, аж целого ентота за этот светик сдирают