
![]() |
roboforum.ruТехнический форум по робототехнике. |
|
|

| Реклама | ||||
|
|
|
|||
| Реклама | ||||
|
|
|
|||

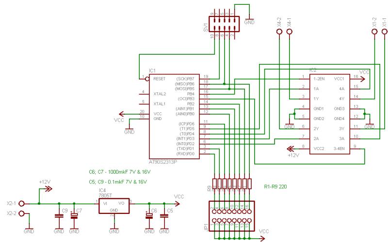
#include<TINY2313.h>
#include<delay.h>
main(){
DDRB = 0xfc;
PORTB = 0x00;
DDRD = 0xff;
PORTD = 0x00;
while (1){
if(PINB.0 == 1){
PORTB.4=1;
PORTD.2=0;
PORTD.3=1;
}
}
}


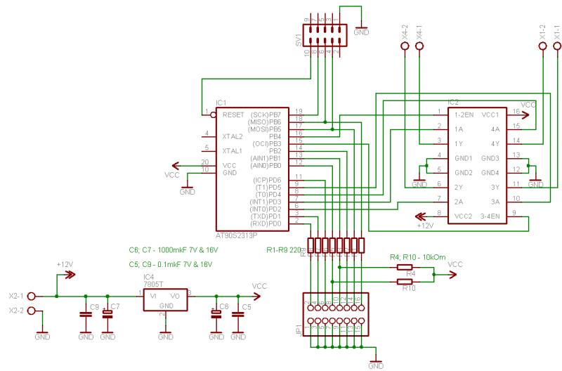
main(){
DDRB = 0xfc;
PORTB = 0x00;
DDRD = 0xff;
PORTD = 0x00;
while (1){
PORTB.4=1;
PORTD.2=0;
PORTD.3=1;
delay_ms(500);
PORTB.4=1;
PORTD.2=0;
PORTD.3=0;
delay_ms(50);
PORTB.4=1;
PORTD.2=1;
PORTD.3=0;
delay_ms(500);
PORTB.4=1;
PORTD.2=0;
PORTD.3=0;
delay_ms(50);
}
}
Сейчас этот форум просматривают: нет зарегистрированных пользователей и гости: 0