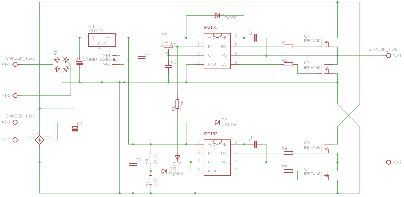
я входное напряжение вообще планировал пока латр-ом изменять от 0 до 310. конечно это не очень элегантно, но пока для испытаний вполне пойдет.
Одна из основных задач и состоит в том чтобы сделатиь как можно меньший по габаритам БП.
![]() |
roboforum.ruТехнический форум по робототехнике. |
|
CiSi писал(а):Одна из основных задач и состоит в том чтобы сделатиь как можно меньший по габаритам БП.
boez писал(а):А обратноходовик на 300 Вт можно, но это большой транс надо. Тем прямоходовый и хорош, что в нем транс энергию не запасает и может быть намного меньших размеров.
Чтоб прямоходовый был более вменяемый при перекосах меандра, специально вводят немагн. зазор, а это уже увелич. габаритов. Да и при современных металлопорошковых сердечниках все не так однозначно по габаритам. В том же IBM БП на выходе дроссель (почти 2-х тактный обратноходовик) имеет меньше габариты чем транс...




Сейчас этот форум просматривают: нет зарегистрированных пользователей и гости: 0