Для сортировщика рентгеновского.
В общем дело было так:
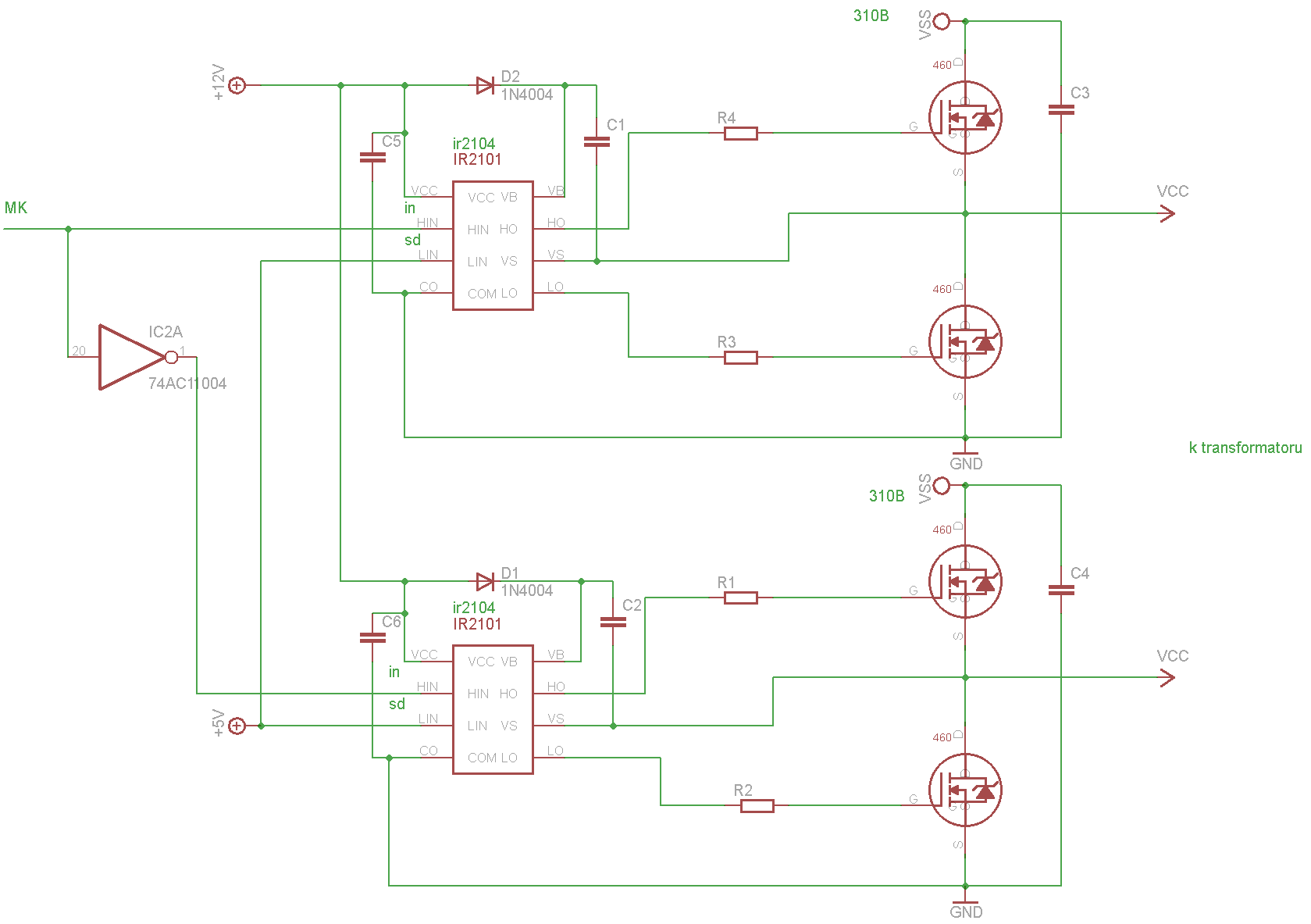
Умножитель находится в заливке. К ШИМу он восприимчив чуть менее чем никак, так что нужно управлять напряжением.
Для этого был сделан управляемый источник 0-300В - на TL494 и полумосте, управлялся ЦАПом. С него напряжение рубилось в меандр на еще один транс, который выдавал 0-3000В. Транс пропитанный. С него уже в умножитель.
Основные трудности были с током - все-же 50 Вт сделать не так то просто - 2 мА из умножителя высосать надо. Да и трубкой управлять надо - ток в ней создается накалом, тут нужны PID-регуляторы. Ну и стабильность всех параметров нужна была космическая...

