roboforum.ru

Технический форум по робототехнике.

dccharacter - Излить посильно

Блоги посетителей.
Правила форума
В данном разделе каждый может иметь не более одной темы. Тема должна начинаться с логина (ника) робофорума.

Re: dccharacter - Излить посильно

Сообщение dccharacter » 02 июл 2015, 07:43

При сигнале +-150мВ
Ну получается, что резистор дачика вешаем одной ногой на землю. Другой через конденсатор, задаем точку смещения +150мВ, в итоге сигнал на точке пляшет от ноля до 300мВ. А дальше взять и усилить...

Посидел, подумал. Нам сигнал нужен для измерения. Ошибся с офсетом - выходе бред. Температура поплыла - на выходе бред. Напряжение питания поплыло - на выходе... ну вы поняли. Короче нужен инструментальный усилитель :-)

Добавлено спустя 50 минут 42 секунды:
Ну вот, с двадцатого раза потихоньку начало доходить!
opamp.JPG

Добавлено спустя 2 минуты 21 секунду:
Т.е. ставим R1 - 10 ом, цепляем выходы токового трансформатора один на землю, другой на R1, усиление нужно 3.3V/0.3V = 11, т.е. Rf = 100ом, а неинвертирующий выход поднимаем делителем до 1.65В.

Так что ли, братцы?

Добавлено спустя 1 минуту 22 секунды:
Аы, только нагрузка для ТТ при этом будет, блин, 110 Ом вместо 10...
А тут он показывает, что будет, если взять "маленькие" резюки для обратной связи. Пока, правда, не говорит, почему.
opamp2.JPG


Добавлено спустя 1 час 33 минуты:
Вот что получается
schematics.JPG

Но я вот подумал - и что мне с этим делать? Надо и в самом деле резать отрицательную полуволну, усиливать остаток, его мерять и умножать потом на два. Или просто мерять на полупериоде, а делать вид, что это полный период.

Добавлено спустя 13 минут 40 секунд:
Ну вот все равно непонятно. Входной каскад при отрицательном сигнале больше 0.3В вылетит же...

Добавлено спустя 10 минут 47 секунд:
Ха, надо же, понял я, почему в статье выход закорочен на инвертирующий выход. Дубина я, полдня потерял. Спасибо, linvinus!

Добавлено спустя 12 минут 37 секунд:
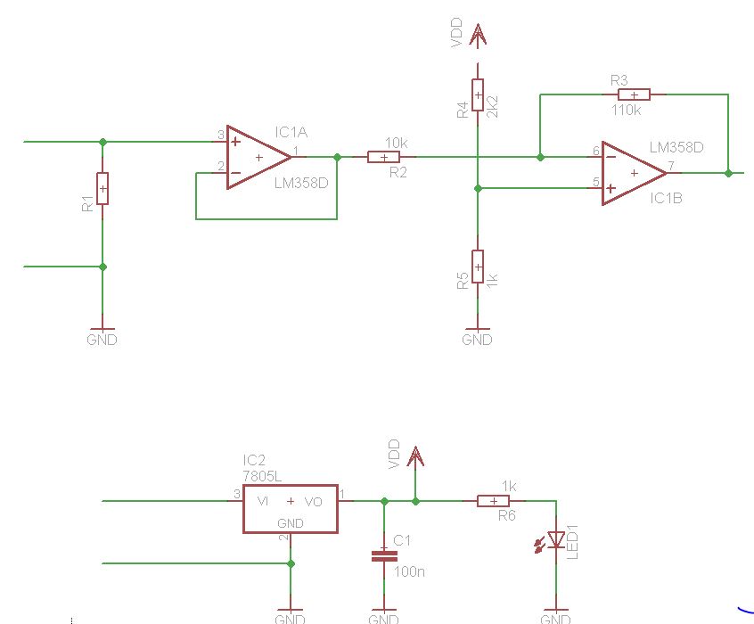
Во чо.
Первый опамп задает виртуальную землю для входного сигнала, вокруг которой тот танцует.
Второй тупо усиливает все
Ах ты ж твою мать, он же ж не только сигнал усиливает, а постоянную тоже. Ну тогда там VREF будет 0.3В.
schem2.JPG
Мой волшебник это я сам. Всю архитектуру программы придумал лично, а ребята помогли воплотить её. Я бы и сам мог написать, но лень учить язык и его конструкции.
Аватара пользователя
dccharacter
 
Сообщения: 4995
Зарегистрирован: 10 дек 2010, 13:16
Откуда: Красногорск МО
прог. языки: C, Python, wiring/processing
ФИО: Андрей

Re: dccharacter - Излить посильно

Сообщение holomrn » 02 июл 2015, 11:34

А если ТТ упирать не в землю, а в напряжение смещения чтобы приподнять отрицательную полуволну над землей?
Упс. Ты именно это и сделал.
holomrn
 
Сообщения: 609
Зарегистрирован: 08 май 2014, 18:32

Re: dccharacter - Излить посильно

Сообщение dccharacter » 03 июл 2015, 03:57

Таки оно работает :-)

Немножко изменил значения резисторов - опустил Vref где-то до 60мВ, увеличил вдвое коэффициент усиления. В итоге чайник, кушающий 11А дает четкую синусоиду где-то 0-3В...
Мой волшебник это я сам. Всю архитектуру программы придумал лично, а ребята помогли воплотить её. Я бы и сам мог написать, но лень учить язык и его конструкции.
Аватара пользователя
dccharacter
 
Сообщения: 4995
Зарегистрирован: 10 дек 2010, 13:16
Откуда: Красногорск МО
прог. языки: C, Python, wiring/processing
ФИО: Андрей

Re: dccharacter - Излить посильно

Сообщение Dmitry__ » 03 июл 2015, 05:50

dccharacter писал(а):Ах ты ж твою мать, он же ж не только сигнал усиливает, а постоянную тоже. Ну тогда там VREF будет 0.3В.

А ты резистор R3 оторви от земли и посади на IC1B out, который Vref. Тогда не будет усиливаться постоянная составляющая Vref. Заодно не будет усиливаться уплывающий Offset opamp.
Аватара пользователя
Dmitry__
 
Сообщения: 8033
Зарегистрирован: 13 янв 2011, 15:25
Откуда: Санкт-Петербург

Re: dccharacter - Излить посильно

Сообщение dccharacter » 03 июл 2015, 08:27

Круто!
А еще я вот что придумал на том же опампе. На первом делается супердиод, который отрицательную полуволну, а на втором - интегратор. А микроконтроллер радостно одно значение снимает вообще без каких-либо вычислений. Можно так, можно?

Добавлено спустя 2 часа 1 минуту 39 секунд:
Не, если я так сделаю, то надо бороться опять как-то с отрицательным напряжением на входе...
Мой волшебник это я сам. Всю архитектуру программы придумал лично, а ребята помогли воплотить её. Я бы и сам мог написать, но лень учить язык и его конструкции.
Аватара пользователя
dccharacter
 
Сообщения: 4995
Зарегистрирован: 10 дек 2010, 13:16
Откуда: Красногорск МО
прог. языки: C, Python, wiring/processing
ФИО: Андрей

Re: dccharacter - Излить посильно

Сообщение holomrn » 03 июл 2015, 09:26

dccharacter писал(а):А еще я вот что придумал на том же опампе. На первом делается супердиод, который отрицательную полуволну, а на втором - интегратор. А микроконтроллер радостно одно значение снимает вообще без каких-либо вычислений. Можно так, можно?

Можно. Но только если сигнал идеально симметричный относительно нуля. Или если эта погрешность некритична.
holomrn
 
Сообщения: 609
Зарегистрирован: 08 май 2014, 18:32

Re: dccharacter - Излить посильно

Сообщение Dmitry__ » 03 июл 2015, 14:11

dccharacter писал(а): На первом делается супердиод, который отрицательную полуволну, а на втором - интегратор.

Ставь аналоговый перемножитель, умножай входной сигнал сам на себя. Как известно, "-" на "-" дает "+" :)
После перемножителя - фильтр и вычислитель корня. Или корень считай в контроллере. Так и были устроены классические вольтметры эффективного значения, когда транзисторы были большие. У меня в детстве был B3-40, я рыдал над его схемой, от осознавания что я тупой :crazy:
Вот тут есть схема:
http://www.jais.ru/texp.html
Входной каскад на лампе, еше раз порыдал :)

Добавлено спустя 13 минут 4 секунды:
Ого, он не на перемножителях, он сделан еще по более извращенной схеме.
Использование в приборе детектора среднеквадратических значений, построенного на основе термопреобразователей, в сочетании с малошумящим широкополосным усилителем позволяет применять прибор для измерения напряжения слабых сигналов самой разнообразной формы, включая импульсные и шумовые сигналы. Это особенно важно при исследовании магнитных материалов, измерении напряжений шумов полупроводниковых элементов и устройств и т. п.

Ушел рыдать :shock:
Аватара пользователя
Dmitry__
 
Сообщения: 8033
Зарегистрирован: 13 янв 2011, 15:25
Откуда: Санкт-Петербург

Re: dccharacter - Излить посильно

Сообщение dccharacter » 03 июл 2015, 22:30

http://www.ngpedia.ru/cgi-bin/getpage.e ... 272&inte=3
Я даже понять не могу, что написано. Слова даже незнакомые
Мой волшебник это я сам. Всю архитектуру программы придумал лично, а ребята помогли воплотить её. Я бы и сам мог написать, но лень учить язык и его конструкции.
Аватара пользователя
dccharacter
 
Сообщения: 4995
Зарегистрирован: 10 дек 2010, 13:16
Откуда: Красногорск МО
прог. языки: C, Python, wiring/processing
ФИО: Андрей

Re: dccharacter - Излить посильно

Сообщение dccharacter » 08 июл 2015, 05:02

Мой волшебник это я сам. Всю архитектуру программы придумал лично, а ребята помогли воплотить её. Я бы и сам мог написать, но лень учить язык и его конструкции.
Аватара пользователя
dccharacter
 
Сообщения: 4995
Зарегистрирован: 10 дек 2010, 13:16
Откуда: Красногорск МО
прог. языки: C, Python, wiring/processing
ФИО: Андрей

Re: dccharacter - Излить посильно

Сообщение dccharacter » 09 июл 2015, 07:32

dccharacter писал(а):При сигнале +-150мВ

Ну таки запилил я эту штуку. Для тока синусоидальной формы работает с маленькой погрешностью (правда просит чтобы хотя бы 100мА ток был, иначе перестает детектить частоту и аля улю...). Включил чайник, четко 11.1А показывает, покупная измерилка показывает 11.07А... Вот бы сейчас это в дело, да все мои замечательные идеи разбиваются о реальность. Подозреваю, что возникают они от незнания физики. Кстати, о машине времени.
Мой волшебник это я сам. Всю архитектуру программы придумал лично, а ребята помогли воплотить её. Я бы и сам мог написать, но лень учить язык и его конструкции.
Аватара пользователя
dccharacter
 
Сообщения: 4995
Зарегистрирован: 10 дек 2010, 13:16
Откуда: Красногорск МО
прог. языки: C, Python, wiring/processing
ФИО: Андрей

Re: dccharacter - Излить посильно

Сообщение dccharacter » 14 июл 2015, 20:13

Блин, вчера повозился еще поподробнее с измерилкой. Нетривиальная фиговина получается! Особенно когда нагрузка расчудесная типа светодиодных или энергосберегающих ламп . Если работать с неусиленным сигналом, то порог чувствительности у токового трансформатора достаточно большой (у меня две лампочки, одна светодиодная 6Вт, одна энергосберегающая), нужно, чтобы горели обе, иначе не детектит пересечения нуля. Если же работать с усиленным сигналом, то компаратор начинает колбасить на пересечениях... Еще я попробовал инвертнуть сигнал, так там из-за чудесных кривых по току, компаратор за период по пять раз срабатывает.
Помедитировал немножко на аппноты от analog devices - ну там ад, конечно. Им по-моему можно космические лучи ловить, а не ток в проводах мерять.
Мой волшебник это я сам. Всю архитектуру программы придумал лично, а ребята помогли воплотить её. Я бы и сам мог написать, но лень учить язык и его конструкции.
Аватара пользователя
dccharacter
 
Сообщения: 4995
Зарегистрирован: 10 дек 2010, 13:16
Откуда: Красногорск МО
прог. языки: C, Python, wiring/processing
ФИО: Андрей

Re: dccharacter - Излить посильно

Сообщение Angel71 » 14 июл 2015, 20:42

так а что делаешь? может оту стшную микру и не мучаться? будет и ток и напруга и нормальный поверметр и стыбзинго утечко определялко и даже при желании шаговичком порулить, как в счетчиках.
Аватара пользователя
Angel71
 
Сообщения: 10668
Зарегистрирован: 18 апр 2009, 22:18
Предупреждения: -1

Re: dccharacter - Излить посильно

Сообщение dccharacter » 14 июл 2015, 20:49

А поконкретнее?
Мой волшебник это я сам. Всю архитектуру программы придумал лично, а ребята помогли воплотить её. Я бы и сам мог написать, но лень учить язык и его конструкции.
Аватара пользователя
dccharacter
 
Сообщения: 4995
Зарегистрирован: 10 дек 2010, 13:16
Откуда: Красногорск МО
прог. языки: C, Python, wiring/processing
ФИО: Андрей

Re: dccharacter - Излить посильно

Сообщение Angel71 » 14 июл 2015, 22:36

Аватара пользователя
Angel71
 
Сообщения: 10668
Зарегистрирован: 18 апр 2009, 22:18
Предупреждения: -1

Re: dccharacter - Излить посильно

Сообщение dccharacter » 14 июл 2015, 23:33

Ой, пропустил
Читаю даташит. 8.4 - zero cross detection - КАКАЯ КЛАССНАЯ КАРТИНКА
Скину вечером реальные картинки
Мой волшебник это я сам. Всю архитектуру программы придумал лично, а ребята помогли воплотить её. Я бы и сам мог написать, но лень учить язык и его конструкции.
Аватара пользователя
dccharacter
 
Сообщения: 4995
Зарегистрирован: 10 дек 2010, 13:16
Откуда: Красногорск МО
прог. языки: C, Python, wiring/processing
ФИО: Андрей

Пред.След.

Вернуться в Блоги

Кто сейчас на конференции

Сейчас этот форум просматривают: нет зарегистрированных пользователей и гости: 0

cron