roboforum.ru

Технический форум по робототехнике.


del pls

Блоги посетителей.
Правила форума
В данном разделе каждый может иметь не более одной темы. Тема должна начинаться с логина (ника) робофорума.

del pls

Сообщение d3xr » 23 июн 2011, 22:47

del pls
Вложения
2.png
Последний раз редактировалось d3xr 18 мар 2016, 12:39, всего редактировалось 4 раз(а).
Аватара пользователя
d3xr
 
Сообщения: 201
Зарегистрирован: 01 июн 2010, 08:04
Откуда: Казань

Re: [d3xr] - На пути совершенствования всего и вся!

Сообщение dccharacter » 24 июн 2011, 08:11

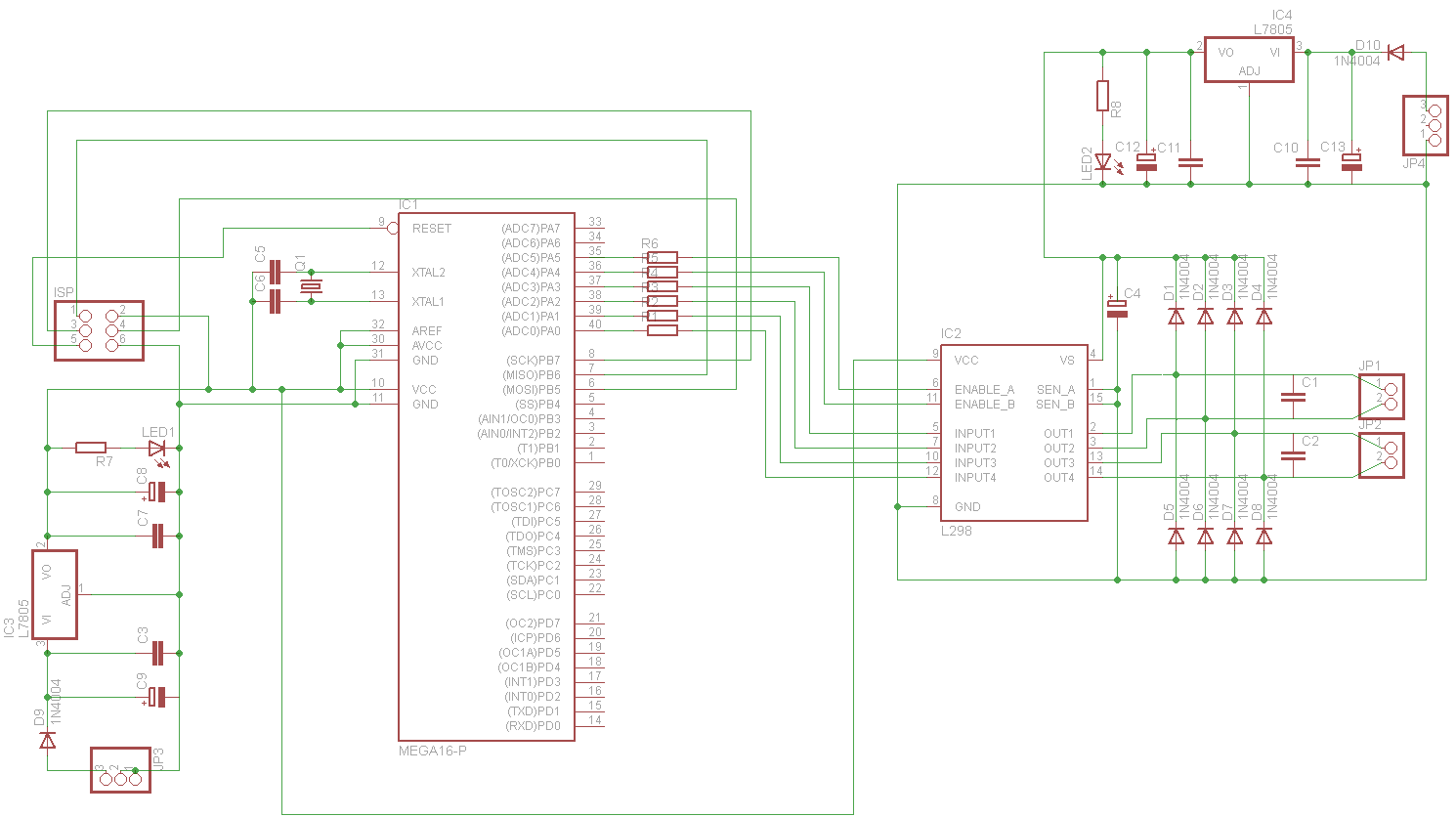
1. Земли МК и драйвера не соединены
2. Питание драйвера от 7805 - какие моторы будут стоять? Более-менее нормальные моторы имхо выжгут 7805 к чертовой матери. И потом - двигатели точно 5-ти вольтовые? Может 3 или 6В?
3. Диоды обычно так ставят для защиты _входов_, т.е. напряжение на входе остается в пределах VSS-0,6V - VDD+0,6V. На выходах они ИМХО не нужны.
Мой волшебник это я сам. Всю архитектуру программы придумал лично, а ребята помогли воплотить её. Я бы и сам мог написать, но лень учить язык и его конструкции.
Аватара пользователя
dccharacter
 
Сообщения: 4995
Зарегистрирован: 10 дек 2010, 13:16
Откуда: Красногорск МО
прог. языки: C, Python, wiring/processing
ФИО: Андрей

Re: [d3xr] - На пути совершенствования всего и вся!

Сообщение blindman » 24 июн 2011, 08:37

dccharacter писал(а):3. Диоды ......... На выходах они ИМХО не нужны.

Нужны, для защиты от бросков напряжения, вызванных ЭДС самоиндукции нагрузки. Без всякого имхо
Проект [[Open Robotics]] - универсальные модули для построения роботов
Модули Open Robotics можно приобрести в магазине shop.roboforum.ru

Day OFF? You must be pulling my leg! Stop making humor before someone sees you, fool!

Аватара пользователя
blindman
 
Сообщения: 4130
Зарегистрирован: 29 апр 2008, 21:15
Откуда: Хабаровск
прог. языки: C,C++,Assembler,PHP,Javascript,Ruby, SPIN,Java(?)
ФИО: Андрей Юрьевич

Re: [d3xr] - На пути совершенствования всего и вся!

Сообщение =DeaD= » 24 июн 2011, 08:41

Даташит говорит, что диоды нужны :)
Проект [[Open Robotics]] - Универсальные модули для построения роботов
Аватара пользователя
=DeaD=
 
Сообщения: 24218
Зарегистрирован: 06 окт 2004, 18:01
Откуда: Ебург
прог. языки: C++ / PHP / 1C
ФИО: Антон Ботов

Re: [d3xr] - На пути совершенствования всего и вся!

Сообщение dccharacter » 24 июн 2011, 09:23

ну и ладно :-)
Мой волшебник это я сам. Всю архитектуру программы придумал лично, а ребята помогли воплотить её. Я бы и сам мог написать, но лень учить язык и его конструкции.
Аватара пользователя
dccharacter
 
Сообщения: 4995
Зарегистрирован: 10 дек 2010, 13:16
Откуда: Красногорск МО
прог. языки: C, Python, wiring/processing
ФИО: Андрей

Re: [d3xr] - На пути совершенствования всего и вся!

Сообщение d3xr » 24 июн 2011, 12:38

Так нужно земли драйвера и МК соединять, нет? :)
7805 1А дают вроде как, мне хватит. И что про защиты выводов МК резисторами, надо?
Аватара пользователя
d3xr
 
Сообщения: 201
Зарегистрирован: 01 июн 2010, 08:04
Откуда: Казань

Re: [d3xr] - На пути совершенствования всего и вся!

Сообщение dccharacter » 24 июн 2011, 12:47

да, не факт (драйвер рассчитан на 3А), да
Мой волшебник это я сам. Всю архитектуру программы придумал лично, а ребята помогли воплотить её. Я бы и сам мог написать, но лень учить язык и его конструкции.
Аватара пользователя
dccharacter
 
Сообщения: 4995
Зарегистрирован: 10 дек 2010, 13:16
Откуда: Красногорск МО
прог. языки: C, Python, wiring/processing
ФИО: Андрей

Re: [d3xr] - На пути совершенствования всего и вся!

Сообщение osc » 24 июн 2011, 12:55

Enable1,Enable2 предлагаю подключить к OC1A, OC1B, силовую часть дрвйвера двигателей запитать ДО стабилизатора, а не после.
Аватара пользователя
osc
 
Сообщения: 333
Зарегистрирован: 07 сен 2009, 20:06
прог. языки: c, c#
ФИО: Евгений

Re: [d3xr] - На пути совершенствования всего и вся!

Сообщение d3xr » 24 июн 2011, 22:20

Спасибо, так и сделаю! Не подумал про ШИМ чего то.
Вопрос. Можно ли сделать так, чтобы при программировании или передачи данных загорались сигнальные светодиоды? Идут данные - плата превращается в елку. Не идут, все нормально.
Допустим возьмем UART МК, подключенный к через макс к ком порту. Можно ли на линии RX и TX повесить светодиоды, посаженые на землю? Или то будет мешать передачи данных? (полюбому же часть сигнала будет искажаться или теряться, нет?) Возможности проверить к сожалению не имею.
Аватара пользователя
d3xr
 
Сообщения: 201
Зарегистрирован: 01 июн 2010, 08:04
Откуда: Казань

Re: [d3xr] - На пути совершенствования всего и вся!

Сообщение dccharacter » 24 июн 2011, 22:28

d3xr писал(а):Спасибо, так и сделаю! Не подумал про ШИМ чего то.
Вопрос. Можно ли сделать так, чтобы при программировании или передачи данных загорались сигнальные светодиоды? Идут данные - плата превращается в елку. Не идут, все нормально.
Допустим возьмем UART МК, подключенный к через макс к ком порту. Можно ли на линии RX и TX повесить светодиоды, посаженые на землю? Или то будет мешать передачи данных? (полюбому же часть сигнала будет искажаться или теряться, нет?) Возможности проверить к сожалению не имею.

Нельзя.

1. Читать как подключать светодиод (хинт: светодиод - это токовый прибор)
2. Смотреть в даташите какой максимальный ток у ноги твоего МК.
3. Вешать светодиод (правильно!) на свободную ногу МК
4. По получению посылки (читать про прерывания) зажигать светодиод и взводить таймер (читать даташит!) секунд на 0,3
5. После истечения 0,3 секунд выключать светодиод.

Добавлено спустя 2 минуты 22 секунды:
П.С. "При программированиИ", НО! "при передачЕ"
Вот как брат родной писал лет 10 назад "Ушел к Гали", так и не могу прям спокойно смотреть на эти И да Е. Хотя сам, чем черт....
Мой волшебник это я сам. Всю архитектуру программы придумал лично, а ребята помогли воплотить её. Я бы и сам мог написать, но лень учить язык и его конструкции.
Аватара пользователя
dccharacter
 
Сообщения: 4995
Зарегистрирован: 10 дек 2010, 13:16
Откуда: Красногорск МО
прог. языки: C, Python, wiring/processing
ФИО: Андрей

Re: [d3xr] - На пути совершенствования всего и вся!

Сообщение d3xr » 26 июн 2011, 20:19

Такая плата пойдет? Какие замечания будут?

1.png
Аватара пользователя
d3xr
 
Сообщения: 201
Зарегистрирован: 01 июн 2010, 08:04
Откуда: Казань

Re: [d3xr] - На пути совершенствования всего и вся!

Сообщение dccharacter » 27 июн 2011, 11:48

1. Конденсаторы от кварца на землю, а не на питание!
Мой волшебник это я сам. Всю архитектуру программы придумал лично, а ребята помогли воплотить её. Я бы и сам мог написать, но лень учить язык и его конструкции.
Аватара пользователя
dccharacter
 
Сообщения: 4995
Зарегистрирован: 10 дек 2010, 13:16
Откуда: Красногорск МО
прог. языки: C, Python, wiring/processing
ФИО: Андрей

Re: [d3xr] - На пути совершенствования всего и вся!

Сообщение d3xr » 08 июл 2011, 20:14

Чувствую что вопрос глупый, но все же. почему сигнал шим нужно обязательно с OC1A и OC1B брать? Что это нам дает?
Аватара пользователя
d3xr
 
Сообщения: 201
Зарегистрирован: 01 июн 2010, 08:04
Откуда: Казань

Re: [d3xr] - На пути совершенствования всего и вся!

Сообщение galex1981 » 08 июл 2011, 22:26

Потому что с этих ножек аппаратный ШИМ реализуется
if(!Operate) Read(pDatasheet);
Аватара пользователя
galex1981
 
Сообщения: 4363
Зарегистрирован: 04 дек 2008, 22:44
Откуда: Камышин
Skype: galk-aleksandr1
прог. языки: Kotlin, Java, C, C++, Assm, BasCom, VB, php
ФИО: Галкин Александр Владимирович

Re: [d3xr] - На пути совершенствования всего и вся!

Сообщение d3xr » 09 июл 2011, 12:02

Это то понятно. Но ведь можно программный ШИМ генерировать. Или это сильно сложнее?
Аватара пользователя
d3xr
 
Сообщения: 201
Зарегистрирован: 01 июн 2010, 08:04
Откуда: Казань

След.

Вернуться в Блоги

Кто сейчас на конференции

Сейчас этот форум просматривают: нет зарегистрированных пользователей и гости: 0

cron