Я долго выбирал раздел для данной темы, но всеже выбрал этот.
суть моей идеи в том, чтобы соединить arduino совместимую плату с любым модулем или контроллером из OR. А также чтобы поддерживалась карта ппамяти SD.
порт робобас и карту памяти установлю на одной плате, которая будет устанавливаться на duino плату...
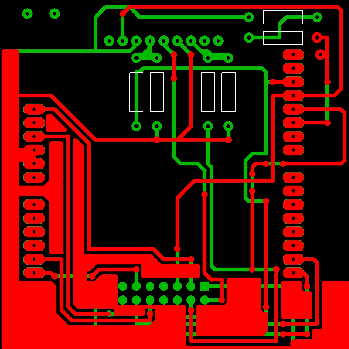
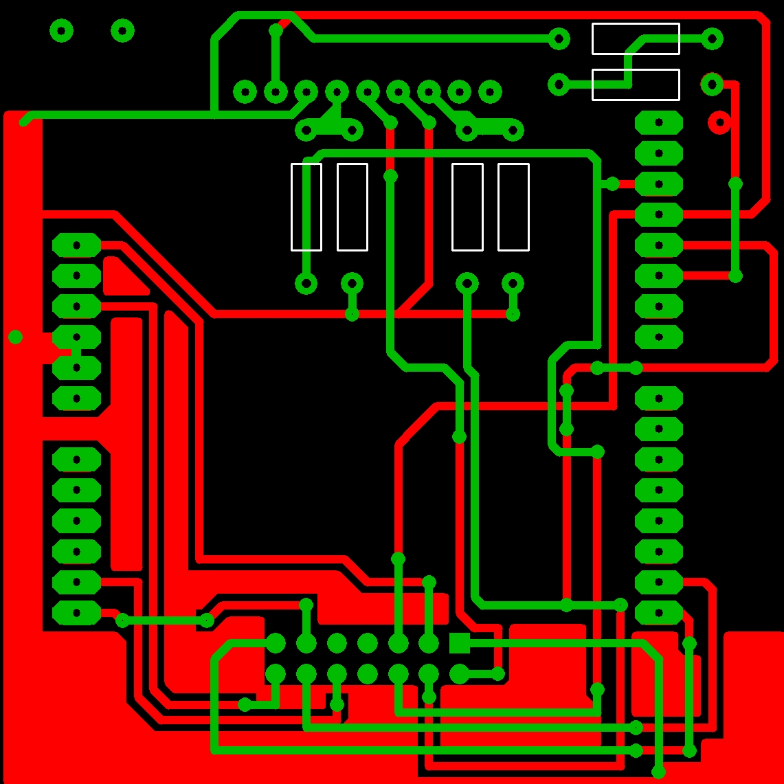
все схемы прогнал в сплане...
завтра разведу плату в sl... соберу и проверю на работе с картой.
числа первого закажу модуль под 32 сервы и попробую порулить им через свой фридуино... также фридуино можно будет использовать как прогромматор и промежуточный контроллер sd ->...duino->OR...
пока что на сегодня все... завтра вылоду схемы и разводку платы...




