dimamichev писал(а):вот и подумал, что через vin сэкономлю падение напряжения на защитном диоде.
Логично, экономишь 0.5 вольт. Если нужно батарейное питание, то бери дуины на 3.3v (с 8мгц. кварцем), будет тебе диапазон 2 - 5 вольт без стабилизатора.
dimamichev писал(а):вот и подумал, что через vin сэкономлю падение напряжения на защитном диоде.



//////////////////////////////////////////////////////////////////////////////////////////////////////////////////////////////
//
// Arduino UNO
//
////////////////////////
//
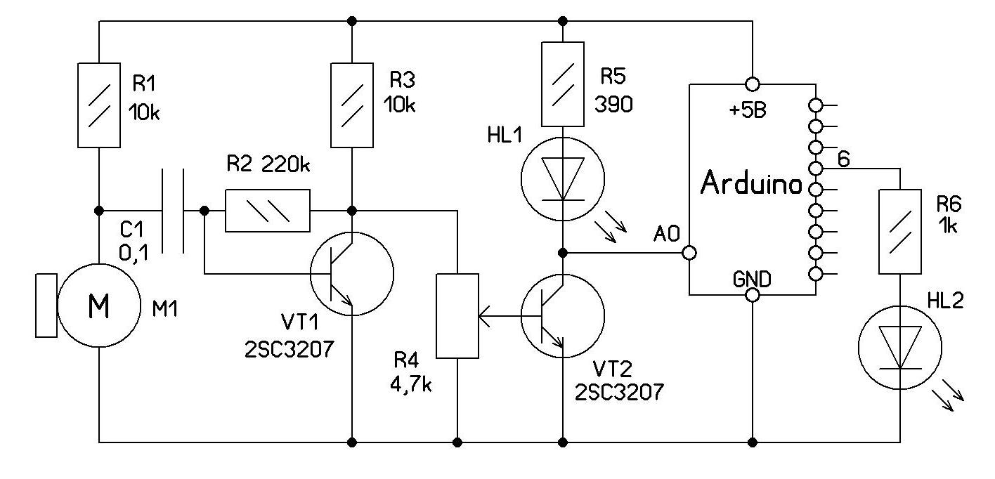
//программа микрофон как датчик//
unsigned int x=0;
void setup()
{
pinMode(6, OUTPUT); //канал сигнала для светодиода /
digitalWrite(6,LOW);
pinMode(A0, INPUT); // подключение датчика/
}
void loop()
{
x=analogRead(A0);
if (x<=350){ digitalWrite(6,! digitalRead (6)); //инвертируем состояние вывода
delay (500);}
}
//
// Конец /
//
/////////////////////////////////////////////////////////////////////////////////////////////////////////////////////////////////
dimamichev писал(а):можно ли программно ограничить виды звуков, на которые реагирует датчик (на щелчки пальцев реагирует с 7-10 метров - то что надо). Отсечь хочется громкую постоянную речь или музыку
dimamichev писал(а):короткие звуки от длинных
Вернуться в Arduino и другие Xduino
Сейчас этот форум просматривают: нет зарегистрированных пользователей и гости: 0