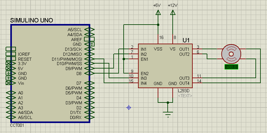
Скачал проект «SIMULINO» сделанный в Proteus, который имитирует Arduino. Проверил на нем работоспособность парочки легких программ с миганием светодиодов, вроде все работает отлично. Далее добавил драйвер L293D и биполярный шаговый двигатель. В свойствах шагового двигателя указал напряжение 12V и угол поворот 1 градус. Все, на этом работа в Proteus закончилась.
Далее написал программу на Arduino, которая должна поворачивать двигатель на 45, 90, 180 и 45 градусов. Так как шаг двигателя равен одному градусу, то переменная STEPS, принимает значение 360. Вроде ошибиться было негде.
- Код: Выделить всё • Развернуть
#include <Stepper.h>
#define STEPS 360 // Так как шаг равен 1-му градусу
Stepper stepper(STEPS, 8, 9, 10, 11);
void setup()
{
stepper.setSpeed(100);
}
void loop()
{
stepper.step(45);
delay(2000);
stepper.step(90);
delay(2000);
stepper.step(180);
delay(2000);
stepper.step(45);
delay(1000);
}
Загрузив HEX файл скомпилированной программы в Proteus, я получаю, что двигатель поворачивается на 1-2 градуса и ждет 2 секунды, далее опять поворачивается на 1-2 градуса и снова ждет.
Экспериментируя с кодом, я присвоил STEPS число 8, вместо 360. Ради интереса поделил оборот на 45 градусов. Результат был на ура! Все работает, даже если задать угол поворота 10 градусов (т.е. теория деления оборота на 45 градусов уже не работает). В чем дело?!
Приложил архив с проектом в протеусе (Proteus 7.1 и выше) и кодом программ с HEX файлами.
