Обсуждение вариантов изготовления координатного станка.

Модератор: bolt

Обсуждение вариантов изготовления координатного станка.

Сообщение Master » 10 авг 2007, 02:15

Мой ЧПУ софт CNCsoft.
Вот последняя версия софта и плата управления для него.
По программе:
1. Версия находится на стадии тестирования, поэтому о всех замеченных багах прошу сильно не пинать, а писать здесь на форуме.
2. Если вы нажали на кнопку СТОП, то необходимо нажать ее еще раз иначе рисовать не будет.
3. Работы по обновлению программы временно прекращены, с связи с изготовлением нового ЧПУ.

Новая версия программы вот здесь
viewtopic.php?f=81&t=7280&p=140403#p140403

По ппате:
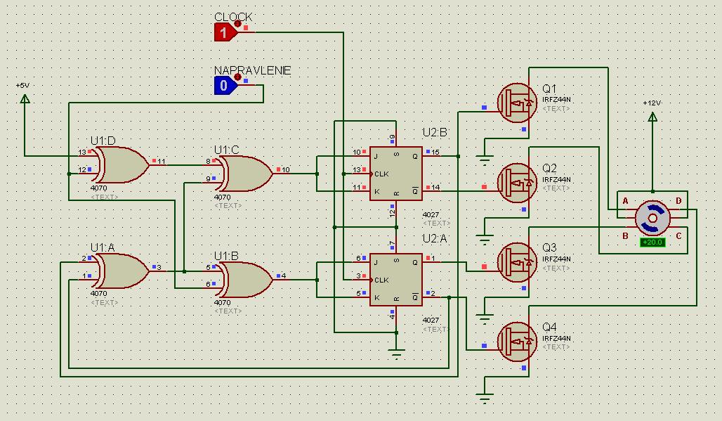
1. Все питается от компьютерного БП.
2. Непосредственно к розетке LPT подключено 3 ШД, все остальное подключается через разъемчики включая датчики конца стола (программно не поддерживаются).
3. Нужно быть внимательным при распиновке ШД, т. к. если схема включения обмоток двигателя A, B, C, D, то в схема снизу вверх B, D, A, C, если включить не правильно двигатель будет дергаться из стороны в сторону. A, B, C, D это концы обмоток взятые на фонарь, проще говоря это последовательность проводов на которые нужно подавать импульсы (например кра, жел, зел, кор). Поэтому я вначале определял на какие концы обмоток нужно подавать импульсы чтобы двигатель начал вращаться и потом эту последовательность маркировал A, B, C, D.
4. Режим управления ШД полушаг (развивается максимальный момент для униполярных ШД).
5. Двигатель можно подключать только униполярный.
6. Перед тем как совать плату в LPT обязательно проверить работу схемы подавая +5В к парам ножек LPT разъема платы (НЕ материнки) 2, 3, 4 и 5, 6, 7, не забываем подключить перед этим землю к 25 ножке. Подавая на ножки 2, 4, 6 +5В соответсвующий движок должен делать шаг, если подать +5В на ножки 3, 5, 7 изменица направление вращения. Только после этого втыкать в LPT.

На фотках платы оптопары под углом стоят и резисторы на них раком стоят, это я первую печатку не правильно развел, в архиве лежит исправленная версия.
Вложения
DSC00481.JPG
Фото платы 3-х осевого контроллера.
DSC00480.JPG
Фото платы 3-х осевого контроллера.
Вид сверху
включения.JPG
Принципиальная схема включения ШД
Shema Proteus.zip
Проект для Proteus 7.4 SP3 Pro
(14.13 КиБ) Скачиваний: 314
ШД CD40х на 3 дв.zip
В зависимости от питания двигателя подключить 5 или 12В перемычкой, либо использовать другой источник питания
(56.55 КиБ) Скачиваний: 315
CNCsoft v3.9.rar
Собсна программа и исходники
(269.26 КиБ) Скачиваний: 540
Управление ШД на CD40x.rar
Плата для управления 1-м движком
(19.28 КиБ) Скачиваний: 420
Последний раз редактировалось Master 22 дек 2009, 01:04, всего редактировалось 28 раз(а).
Аватара пользователя
Master
 
Сообщения: 4468
Зарегистрирован: 21 дек 2006, 19:56
Откуда: Украина, г.Одесса
прог. языки: Delphi и С

Сообщение avr123.nm.ru » 10 авг 2007, 02:43

Вот форум по ЧПУ, программам и контроллерам для них

http://forum.rcdesign.ru/index.php?showforum=41      и    

http://stepmotor.ru   еще.

==========

Станок ЧПУ «на скорую руку» -  ПОДРОБНАЯ статья на RCDeasign.ru

http://www.rcdesign.ru/articles/tools/cnc_offhand

обсуждение - http://forum.rcdesign.ru/index.php?showforum=41
Последний раз редактировалось avr123.nm.ru 30 авг 2007, 20:29, всего редактировалось 1 раз.
Аватара пользователя
avr123.nm.ru
отсылающий читать курс
 
Сообщения: 14195
Зарегистрирован: 06 ноя 2005, 04:18
Откуда: Москва

Сообщение avr123.nm.ru » 10 авг 2007, 02:44

Из 4 осей можно сделать станок ЧПУ для резки пенопласта горячей струной.
Аватара пользователя
avr123.nm.ru
отсылающий читать курс
 
Сообщения: 14195
Зарегистрирован: 06 ноя 2005, 04:18
Откуда: Москва

Сообщение Myp » 10 авг 2007, 10:29

Сергей писал(а):Ну если тебе действительно это нужно то - бери, я думаю что качество нормальное. Я бы на твоем месте взял.

да вот подкупает то что самое сложное в техническом плане уже сделано
я на своей коленке без инструментов ни в жисть не сделаю эти приводы
с станиной каркасом и электроникой я ещё справлюсь
а вот работа с металлом для меня трудная задача
пойду вобщем в ветку про станок роботостроителя, потрусь там маленько :lol:

фрезы опять же в твери у нас не купить =/

но с другой стороны много идей чё можно нафрезеровать...


а самое главное у меня есть большая толстая тяжёлая станина, совершенно ровная
квадрат кухонной столешницы толщиной ~6 сантиметров и размером 600х600
на ней просто отлично всё это дело закрепиться
Последний раз редактировалось Myp 10 авг 2007, 10:37, всего редактировалось 1 раз.
Аватара пользователя
Myp
скрытый хозяин вселенной :)
 
Сообщения: 18018
Зарегистрирован: 18 сен 2006, 12:26
Откуда: Тверь по прозвищу Дверь
прог. языки: псевдокод =) сила в алгоритме!
ФИО: глубокоуважаемый Фёдор Анатольевич

Сообщение avr123.nm.ru » 10 авг 2007, 10:32

Myp писал(а):фрезы опять же в твери у нас не купить =/  


... и почта не работает   :cry:    :cry:    :cry:
Аватара пользователя
avr123.nm.ru
отсылающий читать курс
 
Сообщения: 14195
Зарегистрирован: 06 ноя 2005, 04:18
Откуда: Москва

Сообщение Myp » 10 авг 2007, 10:37

avr123.nm.ru писал(а):
Myp писал(а):фрезы опять же в твери у нас не купить =/  


... и почта не работает   :cry:    :cry:    :cry:
:lol:
ура телепаты вернулиь
у меня правда почта уже второй месяц на ремонт закрыта
за посылками нужно на другое отделение ездить довольно далеко  :lol:
Аватара пользователя
Myp
скрытый хозяин вселенной :)
 
Сообщения: 18018
Зарегистрирован: 18 сен 2006, 12:26
Откуда: Тверь по прозвищу Дверь
прог. языки: псевдокод =) сила в алгоритме!
ФИО: глубокоуважаемый Фёдор Анатольевич

Сообщение avr123.nm.ru » 10 авг 2007, 10:39

Myp писал(а):за посылками нужно на другое отделение ездить довольно далеко  :lol:


а фрезы каждый день по ОДНОЙ шлют заразы ... замаешси !
Аватара пользователя
avr123.nm.ru
отсылающий читать курс
 
Сообщения: 14195
Зарегистрирован: 06 ноя 2005, 04:18
Откуда: Москва

Сообщение avr123.nm.ru » 10 авг 2007, 11:47

Вместо металл для изготовления фрезерного станка подойдет ДСП - можно склеить для утолщения. легко резать и сверить дома.  

А станочек ЧПУ из ДСП просто прелесть:        http://hobbycnc.hu

На нем можно уже алюминиевые детали для нового станка делать - если не спешить и снимать металл по малу.

А на люминевом станке делать детали для станка из стали.
Аватара пользователя
avr123.nm.ru
отсылающий читать курс
 
Сообщения: 14195
Зарегистрирован: 06 ноя 2005, 04:18
Откуда: Москва

Сообщение Myp » 10 авг 2007, 12:34

avr123.nm.ru писал(а):Вместо металл для изготовления фрезерного станка подойдет ДСП - можно склеить для утолщения. легко резать и сверить дома.  

А станочек ЧПУ из ДСП просто прелесть:        http://hobbycnc.hu

На нем можно уже алюминиевые детали для нового станка делать - если не спешить и снимать металл по малу.

А на люминевом станке делать детали для станка из стали.

да вот большой толстый кусок дсп у меня есть, этот квадратик весит дохренищи и одна сторона совершенно ровная и красивая, с пластиковым покрытием.
когда газовую плиту ставил на кухне вырезал этот квадрат там где щас конфорки стоят
и припрятал под кровать на всяк случай =)

да и дремель у меня есть =)

но у тех приводов малый рабочий ход
макс размер это 250х250
так что в боковой стенке компьютера например окошко фигурное не прорезать...
Аватара пользователя
Myp
скрытый хозяин вселенной :)
 
Сообщения: 18018
Зарегистрирован: 18 сен 2006, 12:26
Откуда: Тверь по прозвищу Дверь
прог. языки: псевдокод =) сила в алгоритме!
ФИО: глубокоуважаемый Фёдор Анатольевич

Сообщение Master » 10 авг 2007, 12:35

avr123.nm.ru писал(а):Вместо металл для изготовления фрезерного станка подойдет ДСП - можно склеить для утолщения. легко резать и сверить дома.  
А станочек ЧПУ из ДСП просто прелесть:        http://hobbycnc.hu


Только на деревянном станке используются направляющие от мебели, а они все разные, одни с люфтом другие нужно наоборот разгибать и легкость хода у них разная под длине.

avr123.nm.ru писал(а):На нем можно уже алюминиевые детали для нового станка делать - если не спешить и снимать металл по малу.
А на люминевом станке делать детали для станка из стали.


А на стальном станке делать детали для гранитного станка  :D
Аватара пользователя
Master
 
Сообщения: 4468
Зарегистрирован: 21 дек 2006, 19:56
Откуда: Украина, г.Одесса
прог. языки: Delphi и С

Сообщение Myp » 10 авг 2007, 12:51

Master писал(а):А на стальном станке делать детали для гранитного станка  :D

[off]как бы к тому моменту не понадобиться фрезеровать гранитное надгробье :lol: [/off]

написал этим ребятам
спрашиваю могут ли они увеличить размер рабочей области за счёт удлинения приводов
Аватара пользователя
Myp
скрытый хозяин вселенной :)
 
Сообщения: 18018
Зарегистрирован: 18 сен 2006, 12:26
Откуда: Тверь по прозвищу Дверь
прог. языки: псевдокод =) сила в алгоритме!
ФИО: глубокоуважаемый Фёдор Анатольевич

Сообщение Master » 10 авг 2007, 13:10

Хотя я если честно не уверен в целесообразности покупки. За эти же деньги можно купить 3 мощных шаговика, а уголки и шпильки купить на базаре.
Аватара пользователя
Master
 
Сообщения: 4468
Зарегистрирован: 21 дек 2006, 19:56
Откуда: Украина, г.Одесса
прог. языки: Delphi и С

Сообщение avr123.nm.ru » 10 авг 2007, 13:23

Myp писал(а):у тех приводов малый рабочий ход макс размер это 250х250
так что в боковой стенке компьютера например окошко фигурное не прорезать...


А голова на что ?

Этож не от хода зависит !  А от размеров портала - ход ведь не обязательно должен быть "от стены до стены"
Аватара пользователя
avr123.nm.ru
отсылающий читать курс
 
Сообщения: 14195
Зарегистрирован: 06 ноя 2005, 04:18
Откуда: Москва

Сообщение avr123.nm.ru » 10 авг 2007, 13:25

Master писал(а):Хотя я если честно не уверен в целесообразности покупки. За эти же деньги можно купить 3 мощных шаговика, а уголки и шпильки купить на базаре.


шпильки метроые резьбовые не дорого стоят и уголки всеразличные имеются.

мебельный станок ИМХО самый реальный для изготовления.
Аватара пользователя
avr123.nm.ru
отсылающий читать курс
 
Сообщения: 14195
Зарегистрирован: 06 ноя 2005, 04:18
Откуда: Москва

Сообщение Myp » 10 авг 2007, 14:10

avr123.nm.ru писал(а):
Master писал(а):Хотя я если честно не уверен в целесообразности покупки. За эти же деньги можно купить 3 мощных шаговика, а уголки и шпильки купить на базаре.

шпильки метроые резьбовые не дорого стоят и уголки всеразличные имеются.
мебельный станок ИМХО самый реальный для изготовления.

угу
вот это и смущает, что можно дешевле
но я не имею никакой базы чтоб чёто серьёзное собрать
ни гаража ни верстака
а на коленке в квартире с одной дрелью сложно будет
пусть даже из дсп и просто но лично мне это не под силу, по этому я раньше и не задумывался о станке


но есть ещё один плюс
Уголки представляют собой сталь толщиной 4 мм. Ширина плечей уголка
составляет 32 мм. Насколько нам известно, ни одному человеку еще не
удавалось деформировать этот уголок. Выдерживаемый вес во много раз
превышает вес всего конструктора.

гайки на шпильках фторопластовые и собсно сама подвижная платформа тоже ездит на фторопласте
плотность прилегания гайки и скользящей платформы регулируется, когда сотрётся можно подкрутить и ездить дальше
(но фторопласт я думаю вобще никогда не сотрёться:))

так что это уже железный фрезерный станок =) без промежуточного алюминиевого

я поговорил с авторами они легко могут увеличить всю конструкцию
чтоб рабочий ход был 450 мм вместо 250 мм (чтоб сразу боковую стенку от системника фрезеровать)
цена привода увеличивается совершенно незначительно
Аватара пользователя
Myp
скрытый хозяин вселенной :)
 
Сообщения: 18018
Зарегистрирован: 18 сен 2006, 12:26
Откуда: Тверь по прозвищу Дверь
прог. языки: псевдокод =) сила в алгоритме!
ФИО: глубокоуважаемый Фёдор Анатольевич

След.

Вернуться в Станочный парк

Кто сейчас на конференции

Сейчас этот форум просматривают: нет зарегистрированных пользователей и гости: 0

cron