Двигатели.

Шестерни и колёса, тяги и тросики... Каркасы, скелеты ...

Сообщение dima » 14 янв 2007, 23:28

если кому интересно, могу рассказать подробней. Вот моя аська - 309857736
dima
 
Сообщения: 215
Зарегистрирован: 21 ноя 2006, 17:55
Откуда: Ukraine Lugansk

Сообщение dima » 28 янв 2007, 17:08

Доделал я шасси, вот тут видео- http://www.roboforum.ru/viewtopic.htm?t=2067
dima
 
Сообщения: 215
Зарегистрирован: 21 ноя 2006, 17:55
Откуда: Ukraine Lugansk

Сообщение Atmega16 » 29 июн 2007, 12:15

что можете сказать про двигатели от китайских магнитофонов?они достаточно мощные для роботов?я использовал(и использую)их для микро дрели.встроенный стабилизатор кышнах(двигателю надо делать трепанацию)и в путь.мощи у него после этого прибавляется.как считаете?
Atmega16
 
Сообщения: 58
Зарегистрирован: 03 май 2007, 12:45
Откуда: Аксай(Рост.обл.)
прог. языки: C

Двигатели.

Сообщение Celt » 30 окт 2007, 10:59

Народ подскажите инфу по расчётам двигателей(т.е. как подобрать двигатели для 4-6 ногова зверя) если знать параметры ног(размеры, вес) и вес сомого робота, что бы он мог поднять себя (с редукторами например).... может книги есть какието или общие направления (с механикой вроде как знаком)...
Celt
 

Re: Двигатели.

Сообщение avr123.nm.ru » 30 окт 2007, 11:14

Celt писал(а):может книги есть какието


Наверняка ! Называются типа: "... Электропривод ..."
посмтори в библиотеке по линку на стр - http://www.avr123.nm.ru/

и в библиотеке форума.
Аватара пользователя
avr123.nm.ru
отсылающий читать курс
 
Сообщения: 14195
Зарегистрирован: 06 ноя 2005, 04:18
Откуда: Москва

Re: Двигатели.

Сообщение Doniak » 30 окт 2007, 19:05

зделал робота на движках от СДпривода(на каретке) RF 300EH от плэера RF 300С.
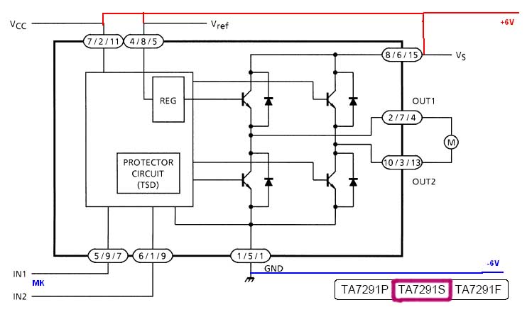
редукторы сам зделол из 4 шестерёнок на каждом питаю от микросхемы 7291S
ну он слишкам плохо ездит и неповорачивает в чём может быть проблема? слишкам слабые движки?
Аватара пользователя
Doniak
 
Сообщения: 142
Зарегистрирован: 26 сен 2007, 08:25
Откуда: Krivoy Rog, ukraina
прог. языки: Си
ФИО: Коля

Re: Двигатели.

Сообщение Master » 30 окт 2007, 20:38

Doniak писал(а):зделал робота на движках от СДпривода(на каретке) RF 300EH от плэера RF 300С.
редукторы сам зделол из 4 шестерёнок на каждом питаю от микросхемы 7291S
ну он слишкам плохо ездит и неповорачивает в чём может быть проблема? слишкам слабые движки?

Проблем может скока хош:
1. Слабые движки.
2. Криво сделан редуктор.
3. Не правильная схема включения (Подключи напрямую сразу увидишь номана поеде или нет).
4. Питаешь чем автоаккумулятором (сильно тяжелый) или батарейкой от часов (сильно маленькая).
Аватара пользователя
Master
 
Сообщения: 4468
Зарегистрирован: 21 дек 2006, 19:56
Откуда: Украина, г.Одесса
прог. языки: Delphi и С

Re: Двигатели.

Сообщение Doniak » 31 окт 2007, 10:17

Master писал(а):3. Не правильная схема включения (Подключи напрямую сразу увидишь номана поеде или нет).
4. Питаешь чем автоаккумулятором (сильно тяжелый) или батарейкой от часов (сильно маленькая).

как может быть схема подключения неправельной, если когда ево поднять калёса крутятся ? :shock:
от 4 батареек (пальчекавых)
Аватара пользователя
Doniak
 
Сообщения: 142
Зарегистрирован: 26 сен 2007, 08:25
Откуда: Krivoy Rog, ukraina
прог. языки: Си
ФИО: Коля

Re: Двигатели.

Сообщение avr123.nm.ru » 31 окт 2007, 10:33

Doniak писал(а):как может быть схема подключения неправельной, если когда ево поднять калёса крутятся ? :shock:


При неправильной схеме мотор может крутится без нагрузки но не развивать полного крутящего момента под нагрузкой.
Аватара пользователя
avr123.nm.ru
отсылающий читать курс
 
Сообщения: 14195
Зарегистрирован: 06 ноя 2005, 04:18
Откуда: Москва

Re: Двигатели.

Сообщение Doniak » 31 окт 2007, 18:33

avr123.nm.ru писал(а):
При неправильной схеме мотор может крутится без нагрузки но не развивать полного крутящего момента под нагрузкой.
подключения.jpg
от как я подключил питание 1 вывод к минусу а остальные к плюсу а иммено 4 батарейки по 1.5В.

думаю всё зделал правельно
маторав.pdf
от датащит для наглядности
(528.89 КиБ) Скачиваний: 44


питаю МК отетихже батареек делая отвод на стабилизатор и несколько конденсаторов
Аватара пользователя
Doniak
 
Сообщения: 142
Зарегистрирован: 26 сен 2007, 08:25
Откуда: Krivoy Rog, ukraina
прог. языки: Си
ФИО: Коля

Re: Двигатели.

Сообщение Myp » 31 окт 2007, 18:35

ну ты просто моторчег от этих 4 батареек запитай проводками напрямую и посмотри также крутится или хуже чем когда в роботе
тогда будет ясно это проблема в схеме или просто батареек мало(имхо батареек мало)
Аватара пользователя
Myp
скрытый хозяин вселенной :)
 
Сообщения: 18018
Зарегистрирован: 18 сен 2006, 12:26
Откуда: Тверь по прозвищу Дверь
прог. языки: псевдокод =) сила в алгоритме!
ФИО: глубокоуважаемый Фёдор Анатольевич

Re: Двигатели.

Сообщение Master » 01 ноя 2007, 01:26

Myp писал(а):ну ты просто моторчег от этих 4 батареек запитай проводками напрямую и посмотри также крутится или хуже чем когда в роботе
тогда будет ясно это проблема в схеме или просто батареек мало(имхо батареек мало)

Я это и имел ввиду в 4 пункте.

Кстати у меня при самодельном Н-мосте была такая фигна если напрямую включаешь все ОК, включаешь через мост еле едит. Потом прочитал что Н-мост он не так прост как кажется.
Аватара пользователя
Master
 
Сообщения: 4468
Зарегистрирован: 21 дек 2006, 19:56
Откуда: Украина, г.Одесса
прог. языки: Delphi и С

Re: Двигатели.

Сообщение Doniak » 01 ноя 2007, 14:54

напрямую едит лутче, но нетак как хотелосьбы (всеравно неповарачивает)
Аватара пользователя
Doniak
 
Сообщения: 142
Зарегистрирован: 26 сен 2007, 08:25
Откуда: Krivoy Rog, ukraina
прог. языки: Си
ФИО: Коля

Re: Двигатели.

Сообщение Master » 01 ноя 2007, 23:14

Ну тогда нада более мощные движки. Или облегчать конструкцию или редуктор.
Аватара пользователя
Master
 
Сообщения: 4468
Зарегистрирован: 21 дек 2006, 19:56
Откуда: Украина, г.Одесса
прог. языки: Delphi и С

Re: Двигатели.

Сообщение MegaBIZON » 02 ноя 2007, 02:06

Фоток сюды накидай - сподручнее думать будет.
Аватара пользователя
MegaBIZON
 
Сообщения: 6285
Зарегистрирован: 12 янв 2007, 00:34
Откуда: Масква

Пред.След.

Вернуться в Механика

Кто сейчас на конференции

Сейчас этот форум просматривают: нет зарегистрированных пользователей и гости: 0

cron