-= Александр =- писал(а):Только вот байду эту аллюминиевую придется придумать как использовать, а то снять ее нереально...
Дорогой
-= Александр =- !
Вы, наверное, немного погорячились :wink: Не нужно ничего резать и сверлить. Я подобные вещи снимаю очень легко. Самое главное: ОЧЕНЬ АККУРАТНО, ПОВТОРЯЮ, АККУРАТНО разобрать двигатель, удалить статорные обмотки, (тут, по-правде, надо смотреть по конструкции двигателя), снять фиксирующие шайбы (шилом, например

), и наконец извлечь вал вместе с магнитом и "аллюминиевой байдой". Или АККУРАТНО выбить вал из магнита, а потом извлечь его вместе с "байдой". Тут самое главное, иметь ввиду, что материал вала изготовлен из "немагнитных" сталей, они, как правило, очень хрупкие. Далее, освободить вал от "байды" не составляет труда.
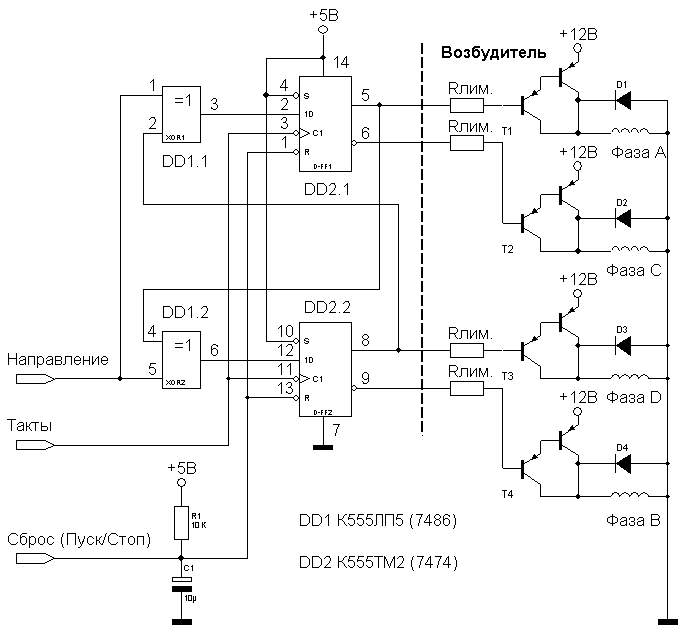
А схема прикольная, спасибо. Хотя я по жизни использую немного другой вариант, на дискретных логических элементах. (Два ИСКЛЮЧАЮЩЕЕ ИЛИ и два RS триггера), по итогу два корпуса DIP 14, и еще на свободных элементах можно собрать генератор. Если интересно, нарисую схему, она подкупает своей простотой и изящностью :D