Поворотный столик

Шестерни и колёса, тяги и тросики... Каркасы, скелеты ...

Поворотный столик

Сообщение gambit6 » 31 янв 2005, 03:25

Вот потихоньку продолжаю свой проект. Теперь дело уперлось в поворотный столик для корпуса. Денег и времени особо нет так что жду ваших предложений...  как заставить корпус поворачиваться, точнее по средствам каких движков и как сделать редуктор?
Фото прилагается. На фото корпус стоит на ходовой части, а под корпусо моток изоленты  :lol: , пока ничего ничем не зафиксировано.
Вложения
robo.jpg
Аватара пользователя
gambit6
 
Сообщения: 189
Зарегистрирован: 10 янв 2005, 12:18
Откуда: Санкт-Петербург

Сообщение Kanoka » 31 янв 2005, 04:20

Чудненький автомобильчик получается :)
А башню у него вертеть сервой нужно, она прям просится туда.
Kanoka
Модератор
 
Сообщения: 1274
Зарегистрирован: 11 ноя 2004, 03:18
Откуда: Москва

Сообщение gambit6 » 31 янв 2005, 06:18

Серва... Были бы деньги... вот думаю, может самому серву сделать?
А может просто подождать пока деньги появятся.
Нужные запчасти надо покупать, а то когда деньги есть  АВРы пачками покупаю... блокадные замашки, блин, про запас :)
Да, чуть не забыл эта машинка была куплена еще летом за 850 рубликов... буржуйство, конечно, но наука требует капиталовложений  :lol:
Аватара пользователя
gambit6
 
Сообщения: 189
Зарегистрирован: 10 янв 2005, 12:18
Откуда: Санкт-Петербург

Сообщение Kanoka » 31 янв 2005, 13:36

Поисши серву на http://www.rcdesign.ru рублей за 300 можно найти.
Kanoka
Модератор
 
Сообщения: 1274
Зарегистрирован: 11 ноя 2004, 03:18
Откуда: Москва

Сообщение =DeaD= » 31 янв 2005, 15:18

2gambit6: Не в обиду. Если нет денег и времени одновременно - надо менять подход к жизни :)
Аватара пользователя
=DeaD=
 
Сообщения: 24218
Зарегистрирован: 06 окт 2004, 18:01
Откуда: Ебург
прог. языки: C++ / PHP / 1C
ФИО: Антон Ботов

Сообщение gambit6 » 01 фев 2005, 11:40

Да полностью с тобой согласен. Подход к жизни надо менять...
Аватара пользователя
gambit6
 
Сообщения: 189
Зарегистрирован: 10 янв 2005, 12:18
Откуда: Санкт-Петербург

Сообщение setar » 01 фев 2005, 11:57

В Питере сервы по 305р я покупал в  "планета хобби" вот координаты

а вот ссылочка на саму машинку
Аватара пользователя
setar
Site Admin
 
Сообщения: 10991
Зарегистрирован: 04 окт 2004, 12:58
Откуда: St.Petersburg
Skype: taranenko.sergey
ФИО: Сергей Тараненко

Сообщение Влад » 04 фев 2005, 01:12

Kanoka писал(а):Чудненький автомобильчик получается :)
А башню у него вертеть сервой нужно, она прям просится туда.


А мне кажется, что туда просится шаговый двигатель, и ничего более. Гораздо дешевле, также просто, и вертеть можно в режиме микрошагов с точностью до десятых долей градуса. (Это если нужно, конечно  :) )
Влад
 
Сообщения: 70
Зарегистрирован: 08 янв 2005, 21:16

Шагавик однозначно

Сообщение dRaider » 04 фев 2005, 16:14

Согласен проще всего поставить шаговик.

Самый доставаемый на мой взгляд вариант, двжок из старого диковода (5 дюймового  :lol: )
1 оборот - 200 шагов.
питание 12 вольт но и от 5 тянет дайбоже.
Вложения
Cam01068.jpg
Cam01068.jpg (13.94 КиБ) Просмотров: 7017
dRaider
 
Сообщения: 10
Зарегистрирован: 17 янв 2005, 23:07
Откуда: Kiev

Сообщение -= Александр =- » 04 фев 2005, 17:44

Только вот байду эту аллюминиевую придется придумать как использовать, а то снять ее нереально, я так 2 мотора угробил: и выбивал и резал и сверлил - в итоге байда снялась, но появился ужасный продольный люфт ротора... А так - вполне реально ее просверлить и нарезать резьбу. Кстати рулить таким мотором можно через ULN2003AN - вот схема:
Вложения
CONNECT2.GIF
CONNECT2.GIF (2.71 КиБ) Просмотров: 7032
Аватара пользователя
-= Александр =-
Мастер Самоделкин
 
Сообщения: 3678
Зарегистрирован: 11 окт 2004, 19:20
Откуда: Россия, СПб
прог. языки: C/C++, Python, asm
ФИО: Курмис Александр Андреевич

Re: Шагавик однозначно

Сообщение Влад » 05 фев 2005, 00:14

dRaider писал(а):Согласен проще всего поставить шаговик.

Самый доставаемый на мой взгляд вариант, двжок из старого диковода (5 дюймового  :lol: )
1 оборот - 200 шагов.
питание 12 вольт но и от 5 тянет дайбоже.


Всё ОК! Только я имел ввиду чего посерьезнее :)  Например, ДШИ 200-1-1. Почти аналог: DYNASYN 4SHG-023A 39S (очень, кстати, распространен), аналог по габаритам, питание только отличается. Крутящий момент - 3.2 кгс\см. Я их очень плотно юзал, вещь то, что надо. Стоимость - на рынке не более 1$ (!).
Влад
 
Сообщения: 70
Зарегистрирован: 08 янв 2005, 21:16

Сообщение Влад » 05 фев 2005, 00:32

-= Александр =- писал(а):Только вот байду эту аллюминиевую придется придумать как использовать, а то снять ее нереально...


Дорогой -= Александр =- !

Вы, наверное, немного погорячились  :wink: Не нужно ничего резать и сверлить. Я подобные вещи снимаю очень легко. Самое главное: ОЧЕНЬ АККУРАТНО, ПОВТОРЯЮ, АККУРАТНО разобрать двигатель, удалить статорные обмотки, (тут, по-правде, надо смотреть по конструкции двигателя), снять фиксирующие шайбы (шилом, например :) ), и наконец извлечь вал вместе с магнитом и "аллюминиевой байдой". Или АККУРАТНО выбить вал из магнита, а потом извлечь его вместе с "байдой". Тут самое главное, иметь ввиду, что материал вала изготовлен из "немагнитных" сталей, они, как правило, очень хрупкие. Далее, освободить вал от "байды" не составляет труда.

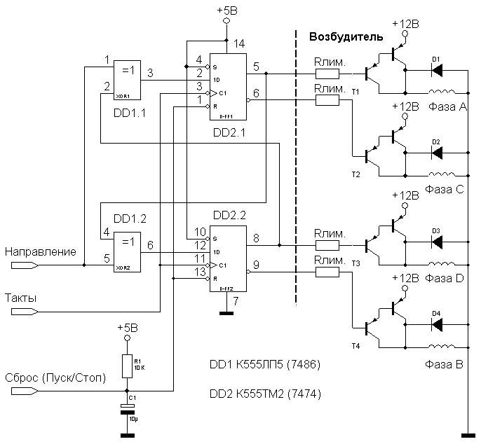
А схема прикольная, спасибо. Хотя я по жизни использую немного другой вариант, на дискретных логических элементах. (Два ИСКЛЮЧАЮЩЕЕ ИЛИ и два RS триггера), по итогу два корпуса DIP 14, и еще на свободных элементах можно собрать генератор. Если интересно, нарисую схему, она подкупает своей простотой и изящностью  :D
Влад
 
Сообщения: 70
Зарегистрирован: 08 янв 2005, 21:16

Сообщение Влад » 05 фев 2005, 00:39

Да, чуть не забыл! Схема на логических элементах аппаратно отрабатывает команды ПУСК\СТОП, РЕВЕРС, СКОРОСТЬ.
Вложения
Step.jpg
Схема управления шаговым двигателем
Влад
 
Сообщения: 70
Зарегистрирован: 08 янв 2005, 21:16

Сообщение nest » 14 фев 2005, 03:28

сейчас собираю поворотную бошку для локатора. на шаговике.

проблема в позиционировании...

как определить в каком положении находится "голова" ?

извините. дальше буду там : http://www.roboclub.ru/forum/tex/exp_1361.html ... а то прыгать везде .. как то ... :)
Аватара пользователя
nest
 
Сообщения: 977
Зарегистрирован: 21 янв 2005, 12:16
Откуда: Germany
прог. языки: asm

Сообщение nest » 14 фев 2005, 16:21

кстати, а зачем байду снимать ?
она из алюминия, который замечательно сверлится и пилится ... всё равно потом надо на вал что то придумывать насадить ...  так - бери и прикручивай непосредственно к алюминьке ... удобно
Аватара пользователя
nest
 
Сообщения: 977
Зарегистрирован: 21 янв 2005, 12:16
Откуда: Germany
прог. языки: asm

След.

Вернуться в Механика

Кто сейчас на конференции

Сейчас этот форум просматривают: нет зарегистрированных пользователей и гости: 0

cron