CB0Jl04b писал(а):а по моей ссылке дрянь?
RootAdmin писал(а):Но тут вопрос в цене и времени доставки. Я против того чтоб
переплачивать

Т.е. все покупается в поднебесной? А идёт сколько? А сайт ваще в поряде ещё раз благодарю!!! Танки там норм)))RootAdmin писал(а):Это не магазин. Это китайский ebay по сути.
Да это просто удручает(((, х'''ра с них взять если они внутри страны то потеряют, то как будто пешком идет((( короче жаль но не мой вариант мне нужно разово и быстро))) А вобще за инфу СЭНКС!!!RootAdmin писал(а): Почта России = вещь в себе.
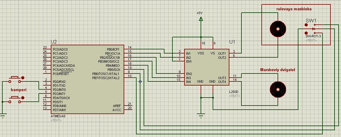
CB0Jl04b писал(а):если честно схемка этого не помешала бы


Сейчас этот форум просматривают: нет зарегистрированных пользователей и гости: 0