roboforum.ru

Технический форум по робототехнике.


OR-AVR-M16-DS - интегрированный простой робо-контроллер

Правила форума
Правила раздела OpenRobotics

Re: OR-AVR-M16-DS - интегрированный простой робо-контроллер

Сообщение Michael_K » 16 фев 2011, 14:22

нулевая
Аватара пользователя
Michael_K
 
Сообщения: 6028
Зарегистрирован: 07 окт 2009, 00:29
Откуда: СПб

Re: OR-AVR-M16-DS - интегрированный простой робо-контроллер

Сообщение Scorpio » 16 фев 2011, 17:33

Я бы добавил контроль напряжения UDD, а лучше и контроль тока зарядки с дополнительной клеммой на ЗУ через диод. Нормальный робот должен знать состояние маршевой батареи и что зарядка закончена.
Аватара пользователя
Scorpio
 
Сообщения: 2702
Зарегистрирован: 30 сен 2008, 18:49
Откуда: Где-то в Латинской Америке

Re: OR-AVR-M16-DS - интегрированный простой робо-контроллер

Сообщение =DeaD= » 16 фев 2011, 20:48

Проблема в том, что тут мало портов ввода-вывода на этом МК, поэтому заранее лишать всех порта потому что мы решили, что ему их надо будет на батарею - я бы не стал. Кому надо - будет простая схема контроля.

Добавлено спустя 7 минут 32 секунды:
Но я гляну - может сразу предусмотрим solder-jumper, чтобы не городить внешнюю схему, а капнуть припоя и получить контроль заряда сразу на плате :)

Добавлено спустя 2 часа 59 минут 55 секунд:
Добавил подключаемый через Solder-jumper замер напряжения питания на 7-ю линию АЦП (в Arduino IDE это порт A7).
Вложения
OR-AVR-M16-DS-v1-sch.pdf
(86.27 КиБ) Скачиваний: 0
OR-AVR-M16-DS-v1-brd.pdf
(59.01 КиБ) Скачиваний: 0
Проект [[Open Robotics]] - Универсальные модули для построения роботов
Аватара пользователя
=DeaD=
 
Сообщения: 24218
Зарегистрирован: 06 окт 2004, 18:01
Откуда: Ебург
прог. языки: C++ / PHP / 1C
ФИО: Антон Ботов

Re: OR-AVR-M16-DS - интегрированный простой робо-контроллер

Сообщение boez » 17 фев 2011, 12:03

А может номиналы делителя поболее взять, раз в 10? А то миллиампер-другой просто так утекает, даже в стопе...
boez
 
Сообщения: 1981
Зарегистрирован: 27 авг 2008, 10:45
Откуда: Харьков
прог. языки: С/С++

Re: OR-AVR-M16-DS - интегрированный простой робо-контроллер

Сообщение =DeaD= » 17 фев 2011, 12:06

Ну я пока плату только проектирую, номиналы поменяем потом легко.
Проект [[Open Robotics]] - Универсальные модули для построения роботов
Аватара пользователя
=DeaD=
 
Сообщения: 24218
Зарегистрирован: 06 окт 2004, 18:01
Откуда: Ебург
прог. языки: C++ / PHP / 1C
ФИО: Антон Ботов

Re: OR-AVR-M16-DS - интегрированный простой робо-контроллер

Сообщение Scorpio » 25 фев 2011, 17:53

=DeaD= писал(а):Добавил подключаемый через Solder-jumper замер напряжения питания на 7-ю линию АЦП (в Arduino IDE это порт A7).

Может все-таки стоит сделать еще одну клемму для ЗУ через диод на UCC и подключить к ней такой-же делитель на А6? Робот скорее всего будет парковаться на зарядную базу, а без контроля напряжения ЗУ, как понять, что робот не промахнулся и есть надежный контакт с базой?
Аватара пользователя
Scorpio
 
Сообщения: 2702
Зарегистрирован: 30 сен 2008, 18:49
Откуда: Где-то в Латинской Америке

Re: OR-AVR-M16-DS - интегрированный простой робо-контроллер

Сообщение =DeaD= » 25 фев 2011, 19:09

Еще одну клемму некуда пихать. Да и пока вилами на воде писано, что будут парковаться на базу, я думаю не более 10-20% народу это будет делать, а значит заставлять платить за это остальные 80-90% некорректно. К тому же модуль зарядки скорее всего надо отдельный делать, а там и вывести через резисторный делитель можно тупо на любой GPIO-ADC.
Проект [[Open Robotics]] - Универсальные модули для построения роботов
Аватара пользователя
=DeaD=
 
Сообщения: 24218
Зарегистрирован: 06 окт 2004, 18:01
Откуда: Ебург
прог. языки: C++ / PHP / 1C
ФИО: Антон Ботов

Re: OR-AVR-M16-DS - интегрированный простой робо-контроллер

Сообщение Scorpio » 25 фев 2011, 20:08

OK
Аватара пользователя
Scorpio
 
Сообщения: 2702
Зарегистрирован: 30 сен 2008, 18:49
Откуда: Где-то в Латинской Америке

Re: OR-AVR-M16-DS - интегрированный простой робо-контроллер

Сообщение =DeaD= » 24 июн 2011, 21:43

Распаял, кроме работы usb-uart в части определения на ПК ничего еще не проверял.

Новый модуль в центре :)
Вложения
m16ds-top.JPG
m16ds-btm.JPG
Проект [[Open Robotics]] - Универсальные модули для построения роботов
Аватара пользователя
=DeaD=
 
Сообщения: 24218
Зарегистрирован: 06 окт 2004, 18:01
Откуда: Ебург
прог. языки: C++ / PHP / 1C
ФИО: Антон Ботов

Re: OR-AVR-M16-DS - интегрированный простой робо-контроллер

Сообщение =DeaD= » 26 июн 2011, 17:54

Проверил прошивку из под Arduino IDE, драйверы двигателей - всё работает.
Проект [[Open Robotics]] - Универсальные модули для построения роботов
Аватара пользователя
=DeaD=
 
Сообщения: 24218
Зарегистрирован: 06 окт 2004, 18:01
Откуда: Ебург
прог. языки: C++ / PHP / 1C
ФИО: Антон Ботов

Re: OR-AVR-M16-DS - интегрированный простой робо-контроллер

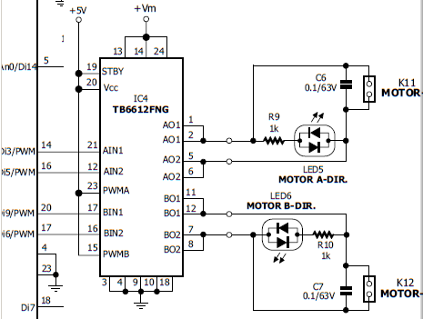
Сообщение GlassEagle » 31 июл 2011, 22:25

По поводу TB6612FNG. Вот схема его включения в роботе POPBOT (4-проводная):
TB6612FNG_4wire.png

4-проводная схема сначала несколько удивила, но после просмотра даташита вывод: вроде бы всё логично, без криминала. Теперь вызывает удивление, что так не делают для L293, сколько не видел схем - все либо 6-проводные, либо 4-проводные с инверторами. Хотя, судя по его даташиту, у него для простой 4-проводной схемы всё есть.
Когда я слышу слова "Первый закон робототехники", я вспоминаю анекдот про ноусэров.
GlassEagle
 
Сообщения: 160
Зарегистрирован: 14 окт 2009, 11:46
Откуда: Самара

Re: OR-AVR-M16-DS - интегрированный простой робо-контроллер

Сообщение SkyStorm » 01 авг 2011, 16:02

Просто не видел. С ней тоже так делают.
Никто кроме нас!!!
4Robots.ru - Все для роботов!
Аватара пользователя
SkyStorm
 
Сообщения: 2687
Зарегистрирован: 05 фев 2008, 15:33
Откуда: St. Petersburg - Moscow
Skype: SkyStorm77
ФИО: Костюк Константин Вячеславович

Re: OR-AVR-M16-DS - интегрированный простой робо-контроллер

Сообщение =DeaD= » 31 окт 2011, 12:21

Я подумал и решил, что вместо этого контроллера сделаю шилд для ORduino Nano, если у кого есть какие-нибудь мысли по этой теме - говорите :oops:
Проект [[Open Robotics]] - Универсальные модули для построения роботов
Аватара пользователя
=DeaD=
 
Сообщения: 24218
Зарегистрирован: 06 окт 2004, 18:01
Откуда: Ебург
прог. языки: C++ / PHP / 1C
ФИО: Антон Ботов

Re: OR-AVR-M16-DS - интегрированный простой робо-контроллер

Сообщение SkyStorm » 31 окт 2011, 12:40

Согласен шилд по интереснее будет.
Питание тоже шилд будет обеспечивать?
Никто кроме нас!!!
4Robots.ru - Все для роботов!
Аватара пользователя
SkyStorm
 
Сообщения: 2687
Зарегистрирован: 05 фев 2008, 15:33
Откуда: St. Petersburg - Moscow
Skype: SkyStorm77
ФИО: Костюк Константин Вячеславович

Re: OR-AVR-M16-DS - интегрированный простой робо-контроллер

Сообщение =DeaD= » 31 окт 2011, 12:52

Да, разумеется, и главное - всё уже имеющие любую "нано" будут потенциальными пользователями шилда.
Проект [[Open Robotics]] - Универсальные модули для построения роботов
Аватара пользователя
=DeaD=
 
Сообщения: 24218
Зарегистрирован: 06 окт 2004, 18:01
Откуда: Ебург
прог. языки: C++ / PHP / 1C
ФИО: Антон Ботов

Пред.

Вернуться в Разработка модулей

Кто сейчас на конференции

Сейчас этот форум просматривают: нет зарегистрированных пользователей и гости: 0

cron