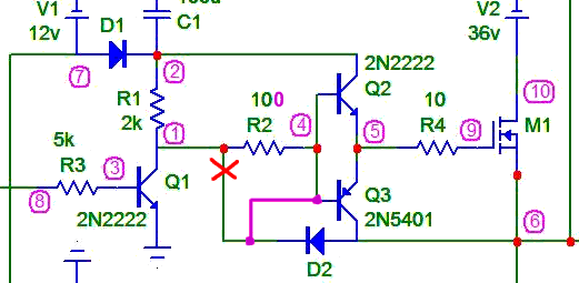
SERGEY_M писал(а):вот накидал вариантец половинки моста
время включения и выключения транзисторов в районе 1 мкс, на 5...10 кГц это ерунда
Q1 через D2 силовой выход чтоль перетягивает ?
Н-мостоСТРОЕНИЕ у нас в специальном топике !!!
![]() |
roboforum.ruТехнический форум по робототехнике. |
|
SERGEY_M писал(а):вот накидал вариантец половинки моста
время включения и выключения транзисторов в районе 1 мкс, на 5...10 кГц это ерунда
но это в резерве 
=DeaD= писал(а):Вот так получилось - это на частоте 50КГц
=DeaD= писал(а):Всё хорошо, но только вот инверсный сигнал и правда
Драйвер двигателей до 12А, 36В


SERGEY_M писал(а):не хо... как хо...

avr123.nm.ru писал(а):DeaD, а параллельно мотору классический ("фривилин") диодик ставить не будешь ? Как рекомендовано в моем курсе в задачке про ШИМ регулирование коллекторного двигателя постоянного тока -
SERGEY_M писал(а):проанализируйте схему и все станет на место...
Duhas писал(а):ради почтижения истины потом на 50кГц эту схемку погоняйте и снимите осциллограммы с тех мест где щас все красиво...

Вернуться в Разработка модулей
Сейчас этот форум просматривают: нет зарегистрированных пользователей и гости: 0