roboforum.ru

Технический форум по робототехнике.


Вопросы питания робота на модулях Open Robotics

Правила форума
Правила раздела OpenRobotics

Re: Вопросы питания робота на модулях Open Robotics

Сообщение =DeaD= » 25 апр 2009, 00:03

Не заметил сразу...
Duhas писал(а):вопрос - для чего эти 10 вольт будут пользоваться?

Радиокамера. Ей 9-12В надо, порядка 200-250мА.
Проект [[Open Robotics]] - Универсальные модули для построения роботов
Аватара пользователя
=DeaD=
 
Сообщения: 24218
Зарегистрирован: 06 окт 2004, 18:01
Откуда: Ебург
прог. языки: C++ / PHP / 1C
ФИО: Антон Ботов

Re: Вопросы питания робота на модулях Open Robotics

Сообщение Duhas » 25 апр 2009, 00:12

200 мА приличная нагрузка... тем более что для аналоговой электроники.. там внутрях кстати точно стаба нету? а то обидно немного будет подымать до 10 если оно там до тех же 5 будет резаться...

вообще можно попробовать на конденсаторах... но есть вероятность что вариант с индуктивностью будет дешевле.. схема с индуктивностью - проще 100%
«Как сердцу выразить себя? … Мысль изреченная есть ложь!»
В этом мире меня подводит доброта и порядочность...
"двое смотрят в лужу, один видит лужу, другой отраженные в ней звезды"
Аватара пользователя
Duhas
 
Сообщения: 6338
Зарегистрирован: 15 сен 2007, 13:03
Откуда: Красноярск
прог. языки: ASM(МК), C(PC)
ФИО: Гагарский Андрей Александрович

Re: Вопросы питания робота на модулях Open Robotics

Сообщение =DeaD= » 25 апр 2009, 00:22

Тогда какие требования к индуктивности? Где почитать как степ-ап сделать на той микре с 5 до 10В? Какие номиналы?
Проект [[Open Robotics]] - Универсальные модули для построения роботов
Аватара пользователя
=DeaD=
 
Сообщения: 24218
Зарегистрирован: 06 окт 2004, 18:01
Откуда: Ебург
прог. языки: C++ / PHP / 1C
ФИО: Антон Ботов

Re: Вопросы питания робота на модулях Open Robotics

Сообщение Duhas » 25 апр 2009, 00:25

эээм, у Эда ж на нее схемка есть? там резистивный делитель вроде стоит.. вот его нужно подправить... как считать - в даташите обязательно есть )
«Как сердцу выразить себя? … Мысль изреченная есть ложь!»
В этом мире меня подводит доброта и порядочность...
"двое смотрят в лужу, один видит лужу, другой отраженные в ней звезды"
Аватара пользователя
Duhas
 
Сообщения: 6338
Зарегистрирован: 15 сен 2007, 13:03
Откуда: Красноярск
прог. языки: ASM(МК), C(PC)
ФИО: Гагарский Андрей Александрович

Re: Вопросы питания робота на модулях Open Robotics

Сообщение Timmy » 25 апр 2009, 00:51

можно ли будет расмотреть вариант модуля

1.2В -> 5В

ну или вход 2х1.2В выход 5\10В
по аналогии модулей
arduino lily power
http://www.linuxcenter.ru/shop/embedded ... er_supply/
нехватает запятых? возьми пару отсюда ,,,,,,,,,,,,,,,,,,, =)
Timmy
 
Сообщения: 225
Зарегистрирован: 13 янв 2009, 11:19
Откуда: Санкт Петербург

Модуль - стабилизатор напряжения

Сообщение Lockdog » 09 июн 2009, 17:15

Возникло предложение сделать модуль стабилизатора напряжения. Причина: всем требуется стабильное питание, но не все хотят покупать всю плату с МК, а просто нужна готовая, уже отлаженная плата стабилизатора. Так же, я думаю, требуется сделать возможность зарядки аккумуляторов на этой плате (8.4В), плата должна быть на 2 напряжения (3.3В, 5В) - например есть плата с МК на 5В и нужно подключить модуль wiki/OR-BT20-115.2, который питается от 3.3В, так же, естественно защита от переполюсовки, возможность питания от сети(не напрямую от 220В, а от БП, который в розетку втыкается)
Аватара пользователя
Lockdog
 
Сообщения: 650
Зарегистрирован: 06 июл 2006, 20:42
Откуда: Москва
прог. языки: C/C++, Python

Re: Вопросы питания робота на модулях Open Robotics

Сообщение blindman » 09 июн 2009, 17:53

Такая мысль уже есть.

Перенес сообщение в соответствующую тему.
Проект [[Open Robotics]] - универсальные модули для построения роботов
Модули Open Robotics можно приобрести в магазине shop.roboforum.ru

Day OFF? You must be pulling my leg! Stop making humor before someone sees you, fool!

Аватара пользователя
blindman
 
Сообщения: 4130
Зарегистрирован: 29 апр 2008, 21:15
Откуда: Хабаровск
прог. языки: C,C++,Assembler,PHP,Javascript,Ruby, SPIN,Java(?)
ФИО: Андрей Юрьевич

Re: Вопросы питания робота на модулях Open Robotics

Сообщение =DeaD= » 09 июн 2009, 18:02

Это я попросил отписаться у нас новой темой (в личке начали общаться) забыв что у нас уже есть про питание тема :(
Проект [[Open Robotics]] - Универсальные модули для построения роботов
Аватара пользователя
=DeaD=
 
Сообщения: 24218
Зарегистрирован: 06 окт 2004, 18:01
Откуда: Ебург
прог. языки: C++ / PHP / 1C
ФИО: Антон Ботов

Re: Вопросы питания робота на модулях Open Robotics

Сообщение nest » 09 июн 2009, 19:06

=DeaD= писал(а):mc34063 это зачот, а чего к ней надо? :) индуктивности вроде в обязоне, вот бы без них :)

гм. а чем они ... не угодили ?
Аватара пользователя
nest
 
Сообщения: 977
Зарегистрирован: 21 янв 2005, 12:16
Откуда: Germany
Предупреждения: -4
прог. языки: asm

Re: Вопросы питания робота на модулях Open Robotics

Сообщение =DeaD= » 09 июн 2009, 19:07

фобия :-D
Проект [[Open Robotics]] - Универсальные модули для построения роботов
Аватара пользователя
=DeaD=
 
Сообщения: 24218
Зарегистрирован: 06 окт 2004, 18:01
Откуда: Ебург
прог. языки: C++ / PHP / 1C
ФИО: Антон Ботов

Re: Вопросы питания робота на модулях Open Robotics

Сообщение blindman » 09 июн 2009, 19:13

Бороться надо с фобиями, работать над собой :)

Если по теме, +1 за импульсные стабилизаторы
Проект [[Open Robotics]] - универсальные модули для построения роботов
Модули Open Robotics можно приобрести в магазине shop.roboforum.ru

Day OFF? You must be pulling my leg! Stop making humor before someone sees you, fool!

Аватара пользователя
blindman
 
Сообщения: 4130
Зарегистрирован: 29 апр 2008, 21:15
Откуда: Хабаровск
прог. языки: C,C++,Assembler,PHP,Javascript,Ruby, SPIN,Java(?)
ФИО: Андрей Юрьевич

Re: Вопросы питания робота на модулях Open Robotics

Сообщение EdGull » 09 июн 2009, 19:30

я сегодня для УЗ-сонаров оплатил LM2703
у нее размер со спичечную головку, обвес тоже три детальки
приедут отпишусь о результатах

Добавлено спустя 5 минут 42 секунды:
упс!... :oops:
он только для Step-Up
Аватара пользователя
EdGull
 
Сообщения: 10211
Зарегистрирован: 28 дек 2004, 20:33
Откуда: Тольятти
Skype: Ed_Gull
прог. языки: Bascom AVR Basic
ФИО: Гуль Эдуард Викторович

Re: Модуль - стабилизатор напряжения

Сообщение SkyStorm » 10 июн 2009, 09:53

Lockdog писал(а):Возникло предложение сделать модуль стабилизатора напряжения.

+1
Никто кроме нас!!!
4Robots.ru - Все для роботов!
Аватара пользователя
SkyStorm
 
Сообщения: 2687
Зарегистрирован: 05 фев 2008, 15:33
Откуда: St. Petersburg - Moscow
Skype: SkyStorm77
ФИО: Костюк Константин Вячеславович

Re: Вопросы питания робота на модулях Open Robotics

Сообщение =DeaD= » 21 июн 2009, 12:43

В общем замечательная идея из Hexapod'а :)

Берем литиевый аккум 11.1В на 3 банки и к нему стабилизатор на 6В и зарядку.

Это решает сразу не только проблему качественного и стабильного питания сервоприводов и контроллера робота, но и питания китайской радиокамеры, которой как раз надо 9-12В для работы.

Добавлено спустя 2 часа 17 минут 43 секунды:
Стоимость решения в минимуме при заказе из hobbycity при 3А получается порядка 60 баксов, при 8А порядка 70 баксов.
Проект [[Open Robotics]] - Универсальные модули для построения роботов
Аватара пользователя
=DeaD=
 
Сообщения: 24218
Зарегистрирован: 06 окт 2004, 18:01
Откуда: Ебург
прог. языки: C++ / PHP / 1C
ФИО: Антон Ботов

Re: Вопросы питания робота на модулях Open Robotics

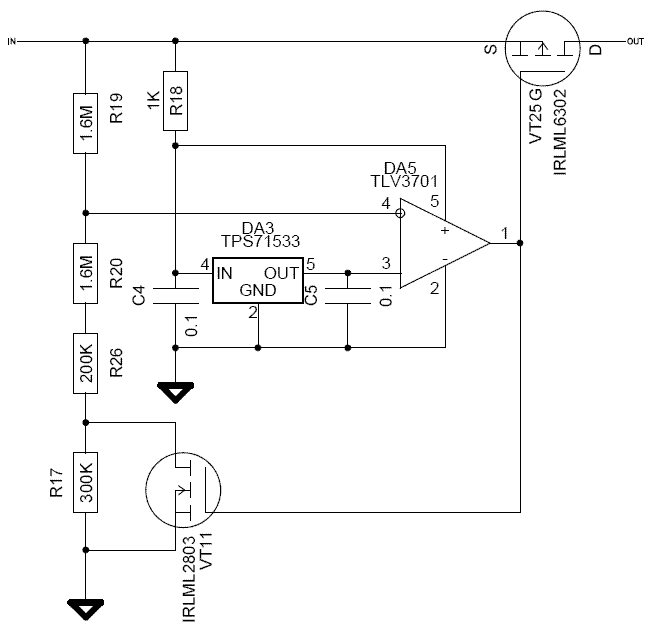
Сообщение Mazayac » 21 июн 2009, 22:52

Отсечку надо еще как-то обеспечить, иначе батарея быстро помрет от переразряда.
Вот как-то так:
Вложения
Cutout.GIF
Аватара пользователя
Mazayac
 
Сообщения: 377
Зарегистрирован: 25 апр 2008, 17:40
Откуда: Нижний Новгород
ФИО: Непочатов Алексей Николаевич

Пред.След.

Вернуться в Разработка модулей

Кто сейчас на конференции

Сейчас этот форум просматривают: нет зарегистрированных пользователей и гости: 0

cron