Duhas писал(а):вопрос - для чего эти 10 вольт будут пользоваться?
Радиокамера. Ей 9-12В надо, порядка 200-250мА.
![]() |
roboforum.ruТехнический форум по робототехнике. |
|
Duhas писал(а):вопрос - для чего эти 10 вольт будут пользоваться?

=DeaD= писал(а):mc34063 это зачот, а чего к ней надо?индуктивности вроде в обязоне, вот бы без них

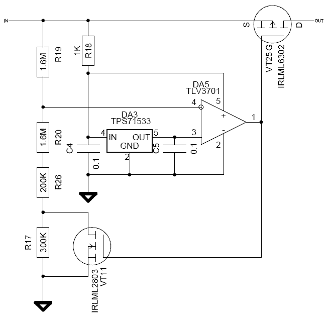
Lockdog писал(а):Возникло предложение сделать модуль стабилизатора напряжения.

Вернуться в Разработка модулей
Сейчас этот форум просматривают: нет зарегистрированных пользователей и гости: 0