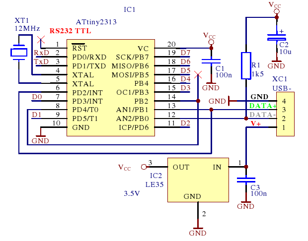
USB-Программатор в дип-корпусах, постараемся убрать SMD-компоненты. Основная фишка так же - чтобы можно было поставлять незапаянным, на чем сильно экономить.
Предполагается сделать на базе:
Из полезностей - поддержка Windows/Linux/MacOS, в планах автора добавление функции USB<=>TTL-UART, хотя это можем и сами попробовать сделать.
PS: Программатор хоть и будет поставляться незапаянным, но с прошитым МК, чтобы сразу можно было юзать его.
PPS: Заметка для себя - разъем A-USBSB


тем более она мне даже больше нравится