
![]() |
roboforum.ruТехнический форум по робототехнике. |
|

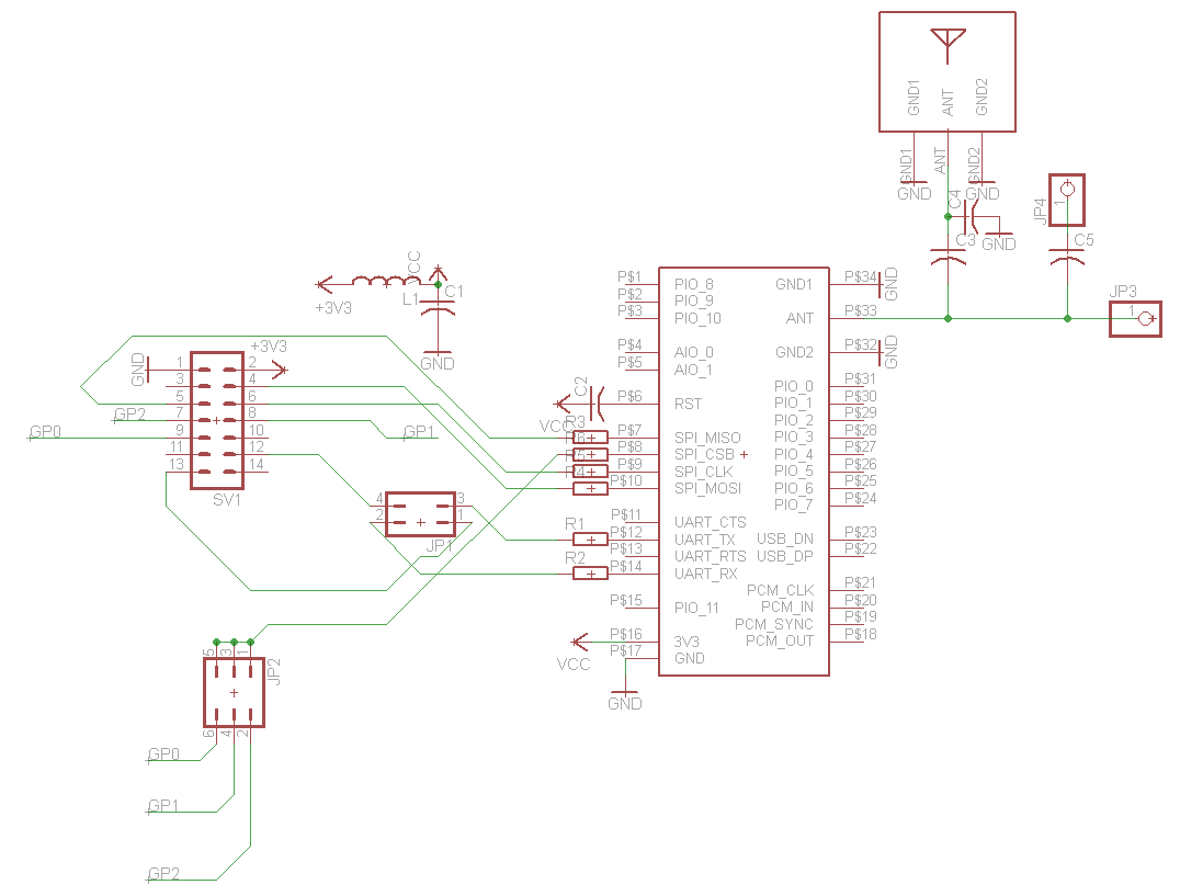
а так-то вроде все цепляют антенны именно через конденсатор. Я вообще не спец по антеннам - вроде avr123 немного в теме, говорит что надо кондёры.=DeaD= писал(а):вроде avr123 немного в теме, говорит что надо кондёры.

вы запутали меня
че делать то с антенной? 
blindman писал(а): то, что антенна "замкнута на землю" - так на таких частотах ее нельзя рассматривать как просто провод.
=DeaD= писал(а):avr123 По указанной ссылке по слову "Смита" ничего нету
6) Хотя мы пришли почти к 50 Ом нужно добавить последовательно подключенный конденсатор гальванической развязки - добавляем на 1000 пФ.

=DeaD= писал(а):2 avr123: У меня правильно всё сделано или какой-то конденсатор лишний?

Вернуться в Разработка модулей
Сейчас этот форум просматривают: нет зарегистрированных пользователей и гости: 0