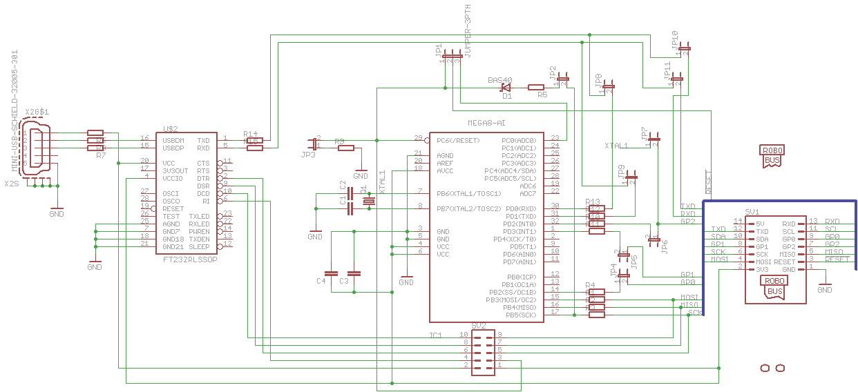
RoboTok писал(а):Аппаратный SPI используется для прошивки программатора через USB, по импортной схеме там разъём, который надо передёргивать при прошивке, а тут сделано программно.
Нам это не подходит. SPI должен быть выведен на RoboBus.
RoboTok писал(а):Все мои устройства рассчитаны на 3.3 В и по идее не должны вообще питать программируемое устройство.
Правильнее всего - питать программатор от программируемого устройства, что автоматически обеспечивает согласование уровней. Тем же напряжением питать входные/выходные каскады FT232 - у нее для этой цели есть специальный вывод.
RoboTok писал(а):Мне бы тоже не повредил маленький разьёмчик или даже 2
Так, я уже зобил! Если будет разъем, то придется довольствоваться той распиновкой, что нужна мне
=DeaD= писал(а):2blindman: С шагом 2мм? На кой фиг? Гурман?
Просто есть девайс, который в такой разъем втыкается
