О народ подседает на АРМы уже

Хотелось бы пару советов дать по ним уж ...
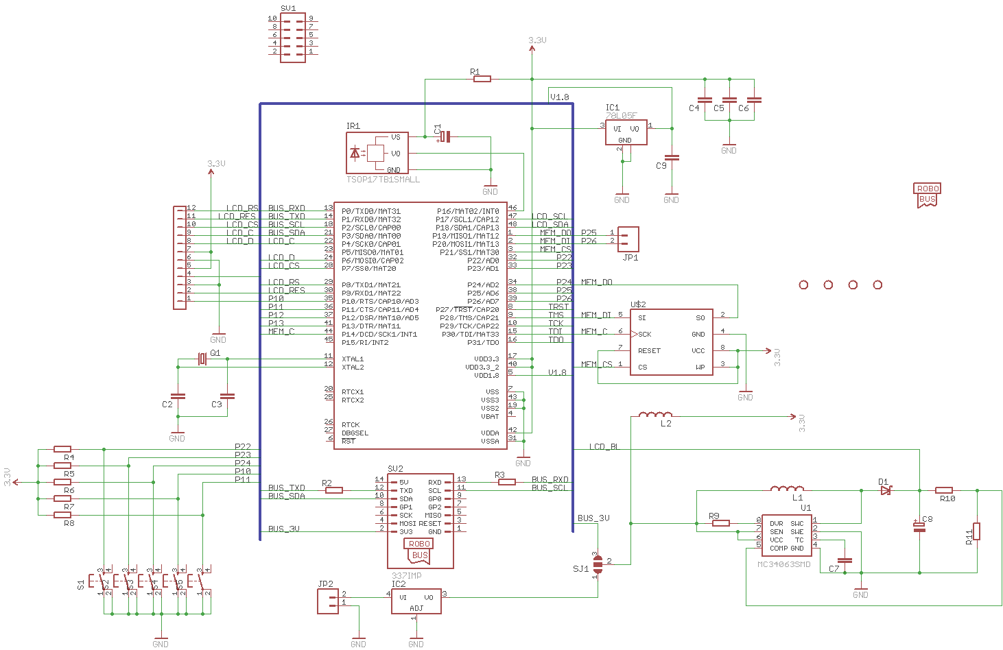
3 контроллера сделал и работают пока, что.
Ну во первых LPC2103 не стоит использовать т.к. у него 2-е питание, он с глюками и старый.
Ставить LPC2106 дороговато и тоже старый чип с глюками.
Я выбрал простейший из более менее новых - это LPC213х, если с USB, то LPC214x.
Стоят дешевле своих старых собратьев, имеют больше памяти и убраны глюки с прерываниями.
Что мне очень нравится в АРМах - это загрузчик.
Я вывел UART и заливаю через него, с помощью встроенного загрузчика, прошивку.
Ковыряя свои контроллеры, вспоминал про АВРки не раз в положительном смысле.
У них есть подтяжки на портах и не надо ставить резисторы дополнительные.
Корпус гораздо проще.
Короче все это контроллеры имеют разную нишу.
Дома утюгом делать платы для АРМа просто ужось, я по 10 раз выводил платы, чтоб получить более менее нормальный результат.
А АВРки на ура делаются утюгом.