Добавлено спустя 1 минуту 46 секунд:
=DeaD= писал(а):Желательно иметь на борту хотя-бы возможность установить минимальный регулятор напряжения
Нормально будет подключить вход регулятора к линии +5V RoboBus?
=DeaD= писал(а):Желательно иметь на борту хотя-бы возможность установить минимальный регулятор напряжения
blindman писал(а):Нужно ли на разъем ЖКИ выводить I2C? Что-то смутно припоминаю, что вроде есть такие, которым нужен и I2C, и SPI
blindman писал(а):Нужно ли на разъем ЖКИ выводить I2C? Что-то смутно припоминаю, что вроде есть такие, которым нужен и I2C, и SPI
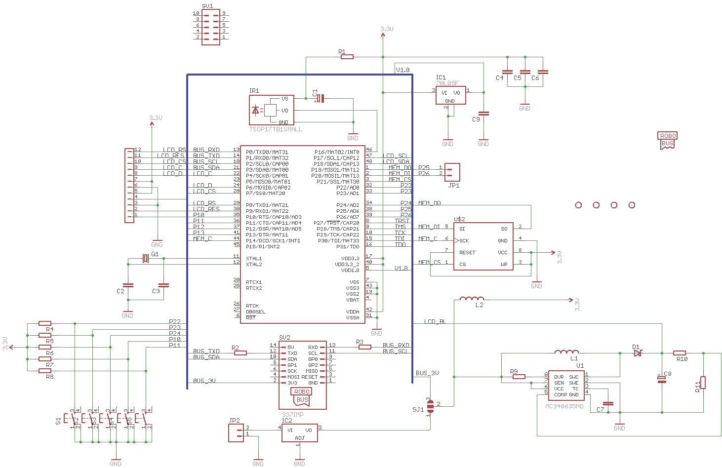
bodja писал(а):могу посоветовать прицепить СПИ память типа 25F4096 или 25F2048 для хранения изображений

Не молоко, не прокиснет.RoboTok писал(а):LPC2103 не стоит использовать т.к. у него 2-е питание, он с глюками и старый.
Намного ли?RoboTok писал(а):Стоят дешевле своих старых собратьев
В серии 213X нет модели с ОЗУ > 32RoboTok писал(а):имеют больше памяти
И добавлены новыеRoboTok писал(а):убраны глюки с прерываниями
Чем старше чип, тем больший процент глюков в нем выловлен и документирован. А документированный баг, как известно, это не баг, а фича 

Вернуться в Разработка модулей
Сейчас этот форум просматривают: нет зарегистрированных пользователей и гости: 2