![]() |
roboforum.ruТехнический форум по робототехнике. |
|
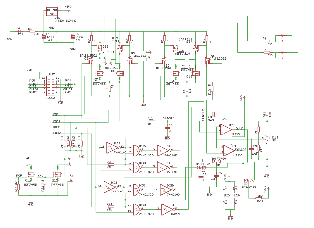
blindman писал(а):возможно еще получится поставить atmega168 и RoboBus. Тогда легким движением руки тупой мост превращается в полноценный контроллер двигателей

nest писал(а):многие делают сами себе мозги. а вот готовый драйвер мотора были бы , может, не прочь купить..
nest писал(а):если уж хочется - сделайте возможность опциональной наколочной платки на этот драйвер. и в ней уже - у кого как душа разыграется.

=DeaD= писал(а):По моему надо делать тупо драйвер двигателей и всё


тогда наверное ладно...Вернуться в Разработка модулей
Сейчас этот форум просматривают: нет зарегистрированных пользователей и гости: 0