![]() |
roboforum.ruТехнический форум по робототехнике. |
|


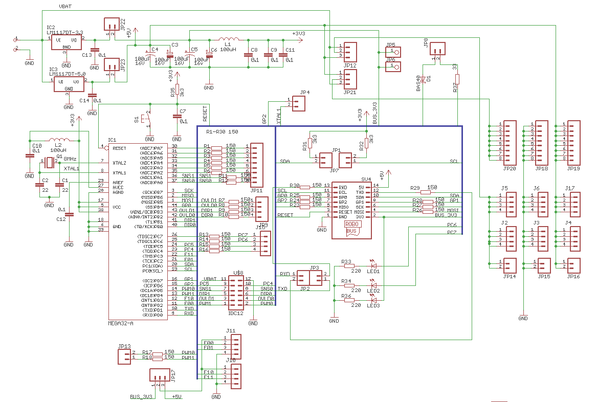
=DeaD= писал(а):а всякий случай - У тебя там есть косячок - PC4 замкнут на GND - Drc check это выводит.
Надо только компоненты в промэлектронике заранее купить, а то будет как в прошлый раз с линейными регуляторами
.


Вернуться в Разработка модулей
Сейчас этот форум просматривают: нет зарегистрированных пользователей и гости: 0