![]() |
roboforum.ruТехнический форум по робототехнике. |
|
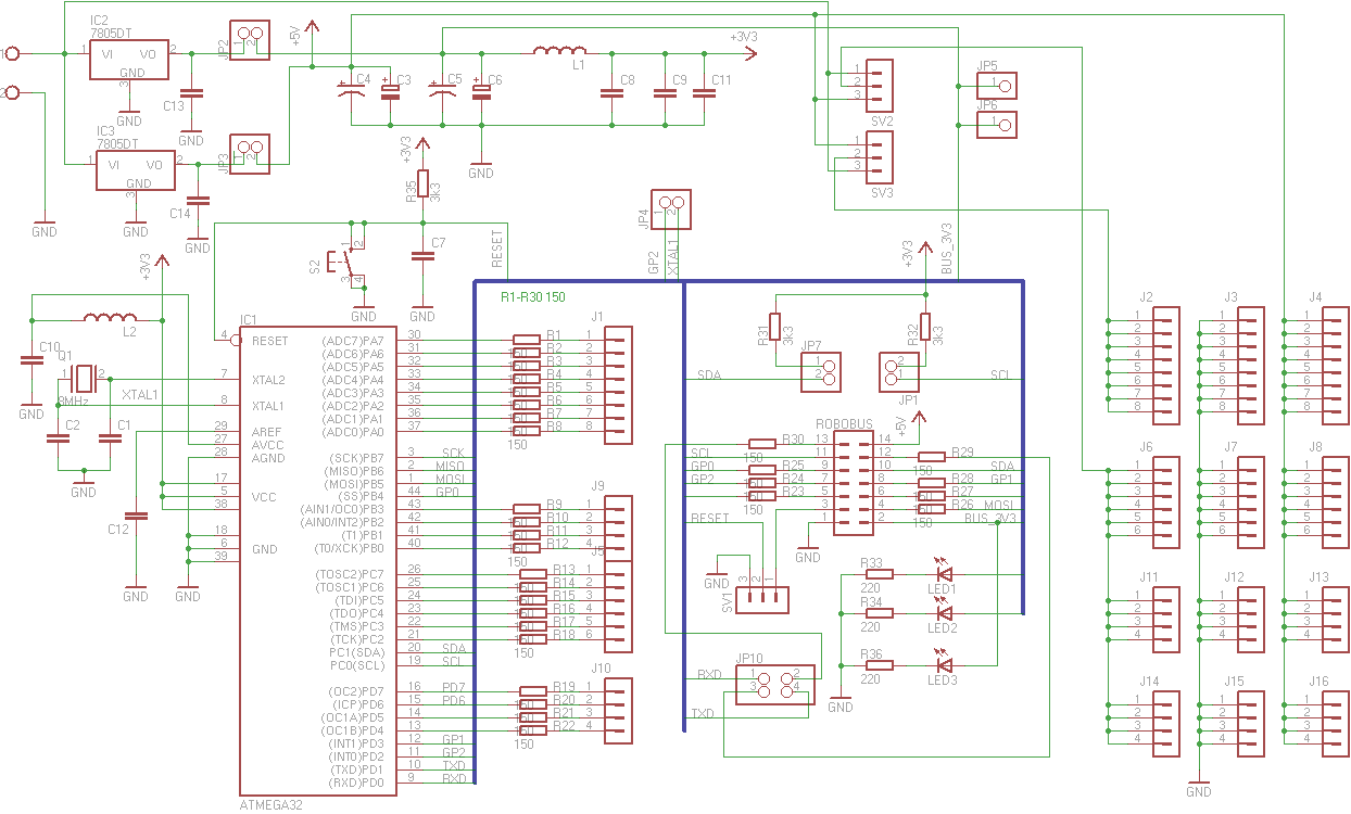
можно не обращать вниманияblindman писал(а):JP5 JP6 - это секретные штырьки назначение которых известно лишь группе особо посвященныхможно не обращать внимания

avr123.nm.ru писал(а):Вот можно EAGLE 5.2 PRO с таблеткой качнуть - 35 Mb примерно.
Поправка: троян в самом дистрибутиве. Скачивайте софт с официального сайта!
в этом то и прелесть выбранного инструмента, что для наших целей он бесплатен.
То есть если я что-делаю с ее помощью, а затем захочу это продавать - нужна будет коммерческая лицензия, хотя бы Light.Use is limited to non-profit applications or evaluation purposes.

Вернуться в Разработка модулей
Сейчас этот форум просматривают: нет зарегистрированных пользователей и гости: 0