Всем привет!
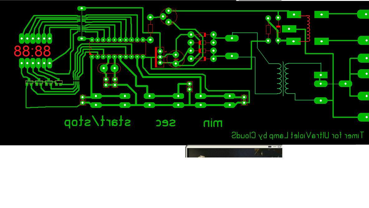
Собираю таймер для ультрафиолетовой лампы для проявления фоторезиста. Взял контроллер который был под рукой (ATTINY2313). Задействовал все выводы МК. Но вот какая проблема, на PINA.2 повесил одну из кнопок (всего их три). Ранее никогда не использовал вывод RESET.
Вот как у меня получилось всё: вывод PINA.2 сконфигурирован как вход с подтяжкой, при нажатии кнопки, вывод PINA.2 замыкается на землю. При этом контроллер перезагружается. Т.е. таким образом не удалось использовать этот вывод МК. Сделал наоборот: PINA.2 сконфигурирован как вход в состоянии Z. При нажатии кнопки на вывод подаётся напряжение питания МК, но при считыавнии с этого вывода информации при нажатой кнопке, всегда было нулевое значение.
Расскажите как использовать вывод RESET у этого и всех МК как и обычные выводы.
