roboforum.ru

Технический форум по робототехнике.

Модуль OR-PROG-USB: USB-Программатор + USB<=>UART мост

Разработка стандартизированных модулей для домашнего робостроения.
Правила форума
Правила раздела OpenRobotics

Re: Модуль OR-PROG-USB: USB-Программатор + USB<=>UART мост

Сообщение vijer7 » 22 апр 2010, 08:06

ДД, эти модули всё ещё доступны для заказа ? По обсуждению я понял, что подключение к компу и прошивка меги8 с помощью данного програматора имеет подводные камни ? (XP, CVAVR)
vijer7
 
Сообщения: 1
Зарегистрирован: 22 апр 2010, 07:42

Re: Модуль OR-PROG-USB: USB-Программатор + USB<=>UART мост

Сообщение Korbofos » 01 авг 2011, 12:10

Подскажите что здесь должно стоять(обведено красным на фото)? по схеме R5, на фото вроде конденсатор?
Вложения
111.JPG
РАБОТА, РАБОТА перейди на Федота, с Федота на его брата, а ко мне их зарплата.
Аватара пользователя
Korbofos
 
Сообщения: 317
Зарегистрирован: 15 янв 2011, 11:27
Откуда: Челябинск
прог. языки: C/C++
ФИО: Александр

Re: Модуль OR-PROG-USB: USB-Программатор + USB<=>UART мост

Сообщение =DeaD= » 01 авг 2011, 12:25

Хм, загадочно, вечером гляну. По имеющимся под рукой файлам не могу однозначно определить.
Проект [[Open Robotics]] - Универсальные модули для построения роботов
Аватара пользователя
=DeaD=
 
Сообщения: 24218
Зарегистрирован: 06 окт 2004, 18:01
Откуда: Ебург
прог. языки: C++ / PHP / 1C
ФИО: Антон Ботов

Re: Модуль OR-PROG-USB: USB-Программатор + USB<=>UART мост

Сообщение blindman » 01 авг 2011, 13:14

Конденсатор, C2 по схеме
Проект [[Open Robotics]] - универсальные модули для построения роботов
Модули Open Robotics можно приобрести в магазине shop.roboforum.ru

Day OFF? You must be pulling my leg! Stop making humor before someone sees you, fool!

Аватара пользователя
blindman
 
Сообщения: 4130
Зарегистрирован: 29 апр 2008, 21:15
Откуда: Хабаровск
прог. языки: C,C++,Assembler,PHP,Javascript,Ruby, SPIN,Java(?)
ФИО: Андрей Юрьевич

Re: Модуль OR-PROG-USB: USB-Программатор + USB<=>UART мост

Сообщение Korbofos » 01 авг 2011, 19:31

blindman можете схему сюда выложить? А то я походу чё-то не то нашёл...
РАБОТА, РАБОТА перейди на Федота, с Федота на его брата, а ко мне их зарплата.
Аватара пользователя
Korbofos
 
Сообщения: 317
Зарегистрирован: 15 янв 2011, 11:27
Откуда: Челябинск
прог. языки: C/C++
ФИО: Александр

Re: Модуль OR-PROG-USB: USB-Программатор + USB<=>UART мост

Сообщение blindman » 01 авг 2011, 21:03

Ссылка на вики есть в первом посте топика - [[OR-PROG-USB]]. Там схема.
Проект [[Open Robotics]] - универсальные модули для построения роботов
Модули Open Robotics можно приобрести в магазине shop.roboforum.ru

Day OFF? You must be pulling my leg! Stop making humor before someone sees you, fool!

Аватара пользователя
blindman
 
Сообщения: 4130
Зарегистрирован: 29 апр 2008, 21:15
Откуда: Хабаровск
прог. языки: C,C++,Assembler,PHP,Javascript,Ruby, SPIN,Java(?)
ФИО: Андрей Юрьевич

Re: Модуль OR-PROG-USB: USB-Программатор + USB<=>UART мост

Сообщение Korbofos » 02 авг 2011, 06:32

http://roboforum.ru/mediawiki/images/2/2a/OR-PROG-USB-brd.pdf
Если это то? то ещё одна проблема компоненты не подписаны((( Куда R2 3k3 запаивать?
РАБОТА, РАБОТА перейди на Федота, с Федота на его брата, а ко мне их зарплата.
Аватара пользователя
Korbofos
 
Сообщения: 317
Зарегистрирован: 15 янв 2011, 11:27
Откуда: Челябинск
прог. языки: C/C++
ФИО: Александр

Re: Модуль OR-PROG-USB: USB-Программатор + USB<=>UART мост

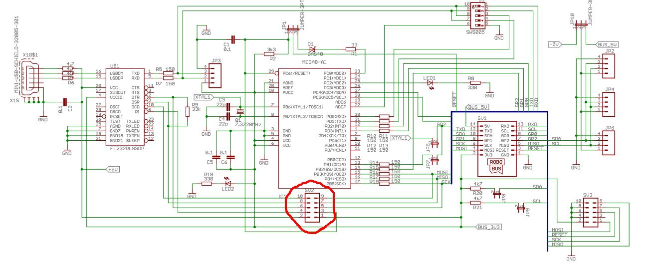
Сообщение Korbofos » 04 авг 2011, 17:56

Чтобы прошить мк на плате программатора надо поставить сюда джемперы?
Вложения
12.JPG
РАБОТА, РАБОТА перейди на Федота, с Федота на его брата, а ко мне их зарплата.
Аватара пользователя
Korbofos
 
Сообщения: 317
Зарегистрирован: 15 янв 2011, 11:27
Откуда: Челябинск
прог. языки: C/C++
ФИО: Александр

Пред.

Вернуться в Open Robotics

Кто сейчас на конференции

Сейчас этот форум просматривают: нет зарегистрированных пользователей и гости: 0

cron