roboforum.ru

Технический форум по робототехнике.

Согласовать уровни 3-5В

Разработка стандартизированных модулей для домашнего робостроения.
Правила форума
Правила раздела OpenRobotics

Согласовать уровни 3-5В

Сообщение Master » 23 апр 2009, 23:00

Есть модуль OR-BTM-111-9.6 v.1 3,3В, есть экранчик HD44780 5В, Mega16 5В. Думал найду экранчик на 3в и Mega16L, но в продаже нету ни того ни того, как бы мне все это согласовать? Схем в нете полно да и на форуме обсуждалось, но как то не очень хочеца экспериментировать, модуль БТ у меня тока один.
Аватара пользователя
Master
 
Сообщения: 4468
Зарегистрирован: 21 дек 2006, 19:56
Откуда: Украина, г.Одесса
прог. языки: Delphi и С

Re: Согласовать уровни 3-5В

Сообщение =DeaD= » 23 апр 2009, 23:06

По линии от МК к БТ (линия TX на МК) поставить резисторный делитель 2кОм:3кОм, обратно тупо законнектить, земли соединить, модули запитать соответствующе.
Проект [[Open Robotics]] - Универсальные модули для построения роботов
Аватара пользователя
=DeaD=
 
Сообщения: 24218
Зарегистрирован: 06 окт 2004, 18:01
Откуда: Ебург
прог. языки: C++ / PHP / 1C
ФИО: Антон Ботов

Re: Согласовать уровни 3-5В

Сообщение yak-40 » 23 апр 2009, 23:07

Ну дык, передачу через резистивный делител, прием напрямую.

Добавлено спустя 1 минуту 19 секунд:
DeaD опередил :D
- Этот человек - не человек! это робот!
- Как? уже делают?!
- Делают!!!
Аватара пользователя
yak-40
 
Сообщения: 3037
Зарегистрирован: 23 окт 2007, 22:03
Откуда: Москва
прог. языки: С
ФИО: Евгений Яковец

Re: Согласовать уровни 3-5В

Сообщение =DeaD= » 23 апр 2009, 23:38

2Master: Налицо полное непонимание резисторного делителя :D

Два резистора R1 и R2 включаются последовательно, один хвост паровоза (который R1) на высокоуровневой входящий сигнал, второй хвост (который R2) на землю, серединка паровозика из 2 резисторов - низковольтный выход. Напряжение на нём R2/(R1+R2) от входного сигнала.

Добавлено спустя 25 секунд:
Хитрец, убрал ответ :P
Проект [[Open Robotics]] - Универсальные модули для построения роботов
Аватара пользователя
=DeaD=
 
Сообщения: 24218
Зарегистрирован: 06 окт 2004, 18:01
Откуда: Ебург
прог. языки: C++ / PHP / 1C
ФИО: Антон Ботов

Re: Согласовать уровни 3-5В

Сообщение Master » 23 апр 2009, 23:43

Типа вот так?

Добавлено спустя 58 секунд:
:) http://ru.wikipedia.org/wiki/Делитель_напряжения
Вначале сделал потом почитал. Но еще не уверен.
Вложения
.JPG
Аватара пользователя
Master
 
Сообщения: 4468
Зарегистрирован: 21 дек 2006, 19:56
Откуда: Украина, г.Одесса
прог. языки: Delphi и С

Re: Согласовать уровни 3-5В

Сообщение =DeaD= » 23 апр 2009, 23:44

Типа да, но вот только питалово я бы не стал делать через делитель :) регулятор надо нормальный на 3.3В - их вроде как собак нерезанных?
Проект [[Open Robotics]] - Универсальные модули для построения роботов
Аватара пользователя
=DeaD=
 
Сообщения: 24218
Зарегистрирован: 06 окт 2004, 18:01
Откуда: Ебург
прог. языки: C++ / PHP / 1C
ФИО: Антон Ботов

Re: Согласовать уровни 3-5В

Сообщение Master » 24 апр 2009, 00:27

ОК, питалово я с БП возьму там как раз 3,3 есть.

Добавлено спустя 16 минут 6 секунд:
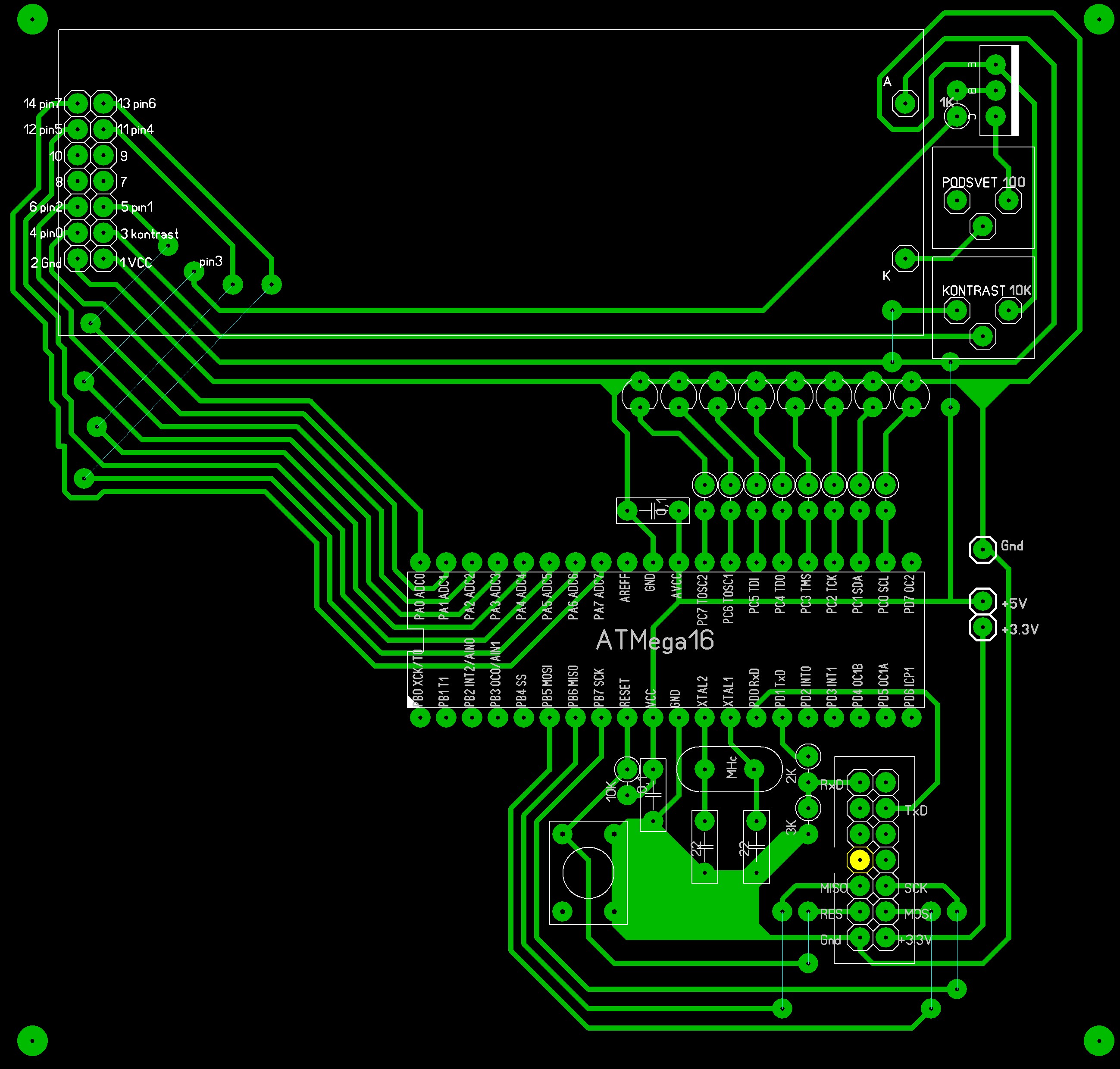
Вот такую платку думаю замутить, можно будет и светиками помигать и на экранчик вывести чего-нибудь.
Вложения
LCD.rar
(38.35 КиБ) Скачиваний: 14
.JPG
Аватара пользователя
Master
 
Сообщения: 4468
Зарегистрирован: 21 дек 2006, 19:56
Откуда: Украина, г.Одесса
прог. языки: Delphi и С

Re: Согласовать уровни 3-5В

Сообщение =DeaD= » 24 апр 2009, 07:48

Не проверял экранчик, а так с виду всё ок, но вероятность пропустить ошибку на такой схеме поболее будет, изучай EAGLE :)
Проект [[Open Robotics]] - Универсальные модули для построения роботов
Аватара пользователя
=DeaD=
 
Сообщения: 24218
Зарегистрирован: 06 окт 2004, 18:01
Откуда: Ебург
прог. языки: C++ / PHP / 1C
ФИО: Антон Ботов

Re: Согласовать уровни 3-5В

Сообщение yak-40 » 24 апр 2009, 08:44

А зачем переменный резистор на подсветке?
Ненероком его в ноль поставишь, и подсветка тю-тю :cry:
Надо постоянный и не менее 0,5 ватт.
Регулировать яркость? Тогда лучше ШИМ-ом на базу транзистора.

ЗЫ А что за дисплейчик то? странная цоколёвка. Ты не ошибся с 14-м выводом?

Добавлено спустя 3 минуты 55 секунд:
А где разъем для программатора? или внутрисхемно не будешь программировать?

Добавлено спустя 3 минуты 23 секунды:
З.З.Ы. и ещё,
резистор регулятора контрастности обязательно третьим концом на питалово, иначе работать не будет...

Добавлено спустя 3 минуты 34 секунды:
З.З.З.Ы.
Землю через перемычку? нехорошо это, тем более к кварцу.
Лучше по краю обвести и замкнуть.
- Этот человек - не человек! это робот!
- Как? уже делают?!
- Делают!!!
Аватара пользователя
yak-40
 
Сообщения: 3037
Зарегистрирован: 23 окт 2007, 22:03
Откуда: Москва
прог. языки: С
ФИО: Евгений Яковец

Re: Согласовать уровни 3-5В

Сообщение =DeaD= » 24 апр 2009, 09:03

Разъем для программатора отдельный не надо - просто надо на робобас вывести MISO, MOSI, SCK, Reset.
Проект [[Open Robotics]] - Универсальные модули для построения роботов
Аватара пользователя
=DeaD=
 
Сообщения: 24218
Зарегистрирован: 06 окт 2004, 18:01
Откуда: Ебург
прог. языки: C++ / PHP / 1C
ФИО: Антон Ботов

Re: Согласовать уровни 3-5В

Сообщение Master » 24 апр 2009, 09:08

Если резистор яркости в ноль ничего не произойдет проверено, сгорит только если будет полгода гореть.
14-й вывод забыл прикрутить :oops:
Внутрисхемно программировать не буду, поэтому разъем программатора не нужен.
Регулятор контрастности походу на землю, через переменник.
Землю переделаю.
Пасибо.

Добавлено спустя 46 секунд:
Ну можно и Робобас, мне не нужен, разведу для потомков. :)
Аватара пользователя
Master
 
Сообщения: 4468
Зарегистрирован: 21 дек 2006, 19:56
Откуда: Украина, г.Одесса
прог. языки: Delphi и С

Re: Согласовать уровни 3-5В

Сообщение yak-40 » 24 апр 2009, 14:23

Master писал(а):Регулятор контрастности походу на землю, через переменник.

Одним на землю, другим на питание, а средним на дисплейчик.
- Этот человек - не человек! это робот!
- Как? уже делают?!
- Делают!!!
Аватара пользователя
yak-40
 
Сообщения: 3037
Зарегистрирован: 23 окт 2007, 22:03
Откуда: Москва
прог. языки: С
ФИО: Евгений Яковец

Re: Согласовать уровни 3-5В

Сообщение Master » 24 апр 2009, 15:01

Уболтал :)
Аватара пользователя
Master
 
Сообщения: 4468
Зарегистрирован: 21 дек 2006, 19:56
Откуда: Украина, г.Одесса
прог. языки: Delphi и С

Re: Согласовать уровни 3-5В

Сообщение Master » 24 апр 2009, 23:13

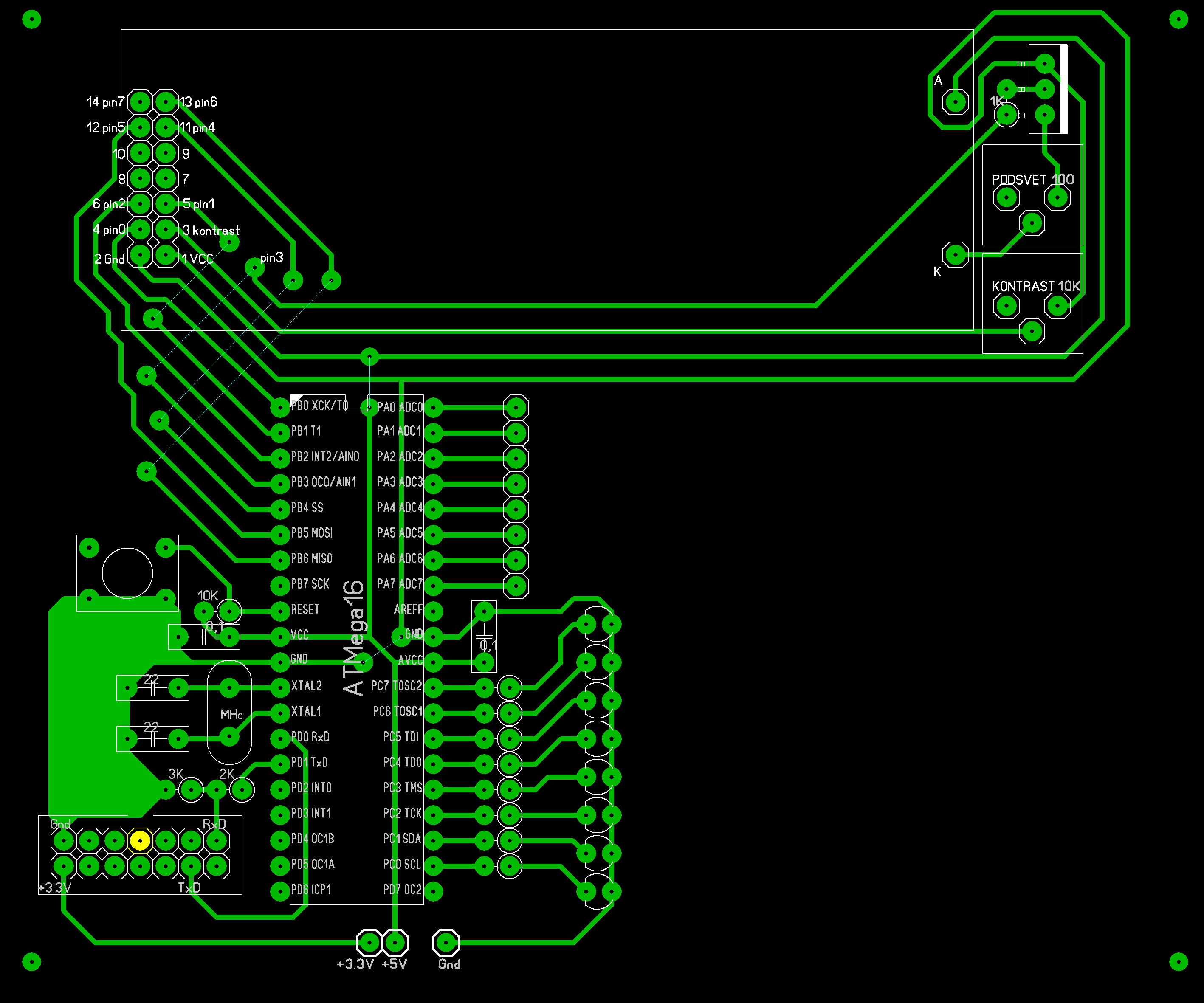
Поправил ошибки. Схему повернул.
Прикрутил к Робобасу ножки для прошивки. Тока ничего что питание всей схемы от 5В, а к Робобасу отдельно подходит 3.3В ?

Добавлено спустя 1 минуту 48 секунд:
Кстати нашел свою старую печатку с часами и LCD, так я там контраст через переменник тупо на землю, без питания на 3-ю ножку переменного резистора и все намана работает.
Вложения
BT.JPG
Аватара пользователя
Master
 
Сообщения: 4468
Зарегистрирован: 21 дек 2006, 19:56
Откуда: Украина, г.Одесса
прог. языки: Delphi и С

Re: Согласовать уровни 3-5В

Сообщение =DeaD= » 25 апр 2009, 00:02

Че-то даже не могу сказать ничего по этому поводу, разве что предложить поставить резисторы на линии MISO MOSI SCK на всякий пожарный и на ресет, по 100-150 Ом.
Проект [[Open Robotics]] - Универсальные модули для построения роботов
Аватара пользователя
=DeaD=
 
Сообщения: 24218
Зарегистрирован: 06 окт 2004, 18:01
Откуда: Ебург
прог. языки: C++ / PHP / 1C
ФИО: Антон Ботов

След.

Вернуться в Open Robotics

Кто сейчас на конференции

Сейчас этот форум просматривают: нет зарегистрированных пользователей и гости: 0

cron