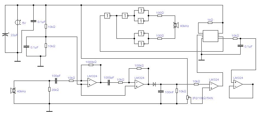
Насчет логарифмического усилителя - мне стыдно, что я его не узнал, думал диоды для ограничения. Логарифмический усилитель здесь именно что надо, типа системы АРУ. Насчет одного импульса раскачки - провел такой опыт. Не работает. Нестабильно начинает работать при 4 импульсах, необходимый минимум - 5 импульсов. И только что открыл тайну разной длины импульсов засветки дома и на работе. На работе я пользовался рупором, а дома - нет. Поставил рупор - получил как на работе. Прямо гора с плеч

.
В общем, программу дописал - все работает. Но полного удовлетворения нет. Без рупоров дальность хорошая, направленность плохая. С рупорами направленность хорошая - дальность плохая. Маленькие предметы видит только вблизи. Кстати, рупор поставил только на передатчик - если еще и на приемник, то дальность вообще никакая. Есть у меня задумка, куда поставить датчик: маленький робот для обкатки УЗ датчиков. Ведь одно дело лежать на столе и работать и совсем другое - ездить на роботе и работать. Проведу полевые испытания и будет ясно, нормально получился или нет.
И еще одна просьба. Я использовал именно эти приемник и передатчик, потому что смог их найти. Если бы кто-нибудь дал наводку, где можно купить не очень дорогие датчики с более узкой диаграммой направленности - я бы купил и попробовал с ними. Только желательно в России, и чтоб можно было получить наложенным платежом.