roboforum.ru

Технический форум по робототехнике.

Вопросы ультразвуковой локации

Re: Вопросы ультразвуковой локации

Сообщение Drunya » 04 янв 2011, 21:08

А что, если излучатель возбуждать не пачкой импульсов, а одним очень коротким? Высокочастотные пьезокерамические преобразователи в дефектоскопах так и работают. Интересно было бы узнать как поведут себя датчики на 40 кГц. И при этом длина мертвой зоны будет минимальной.
Глюк по-немецки означает "счастье"...
Аватара пользователя
Drunya
 
Сообщения: 196
Зарегистрирован: 05 июн 2007, 12:20
Откуда: Киев
прог. языки: C/C++, ASSEMBLER

Re: Вопросы ультразвуковой локации

Сообщение Michael_K » 04 янв 2011, 21:10

Они все равно на своем резонансе звенеть будут.
Аватара пользователя
Michael_K
 
Сообщения: 6028
Зарегистрирован: 07 окт 2009, 00:29
Откуда: СПб

Re: Вопросы ультразвуковой локации

Сообщение Drunya » 04 янв 2011, 21:17

Это ясно. Я имею в виду - будет ли импульс обладать достаточной энергией?
Глюк по-немецки означает "счастье"...
Аватара пользователя
Drunya
 
Сообщения: 196
Зарегистрирован: 05 июн 2007, 12:20
Откуда: Киев
прог. языки: C/C++, ASSEMBLER

Re: Вопросы ультразвуковой локации

Сообщение Radist » 04 янв 2011, 21:50

Насчет логарифмического усилителя - мне стыдно, что я его не узнал, думал диоды для ограничения. Логарифмический усилитель здесь именно что надо, типа системы АРУ. Насчет одного импульса раскачки - провел такой опыт. Не работает. Нестабильно начинает работать при 4 импульсах, необходимый минимум - 5 импульсов. И только что открыл тайну разной длины импульсов засветки дома и на работе. На работе я пользовался рупором, а дома - нет. Поставил рупор - получил как на работе. Прямо гора с плеч :) .

В общем, программу дописал - все работает. Но полного удовлетворения нет. Без рупоров дальность хорошая, направленность плохая. С рупорами направленность хорошая - дальность плохая. Маленькие предметы видит только вблизи. Кстати, рупор поставил только на передатчик - если еще и на приемник, то дальность вообще никакая. Есть у меня задумка, куда поставить датчик: маленький робот для обкатки УЗ датчиков. Ведь одно дело лежать на столе и работать и совсем другое - ездить на роботе и работать. Проведу полевые испытания и будет ясно, нормально получился или нет.

И еще одна просьба. Я использовал именно эти приемник и передатчик, потому что смог их найти. Если бы кто-нибудь дал наводку, где можно купить не очень дорогие датчики с более узкой диаграммой направленности - я бы купил и попробовал с ними. Только желательно в России, и чтоб можно было получить наложенным платежом.
Аватара пользователя
Radist
 
Сообщения: 2254
Зарегистрирован: 01 июл 2009, 08:59
Откуда: Екатеринбург
прог. языки: асемблер AVR

Re: Вопросы ультразвуковой локации

Сообщение Michael_K » 05 янв 2011, 07:55

Radist писал(а):направленность хорошая - дальность плохая

Так может вам орать посильнее?
Напряжение на излучателе поднять... эмм... да хоть простеньким флайбэком на одной мотушечке. Излучатели обычно под сотню вольт едят вполне штатно.

Radist писал(а):Если бы кто-нибудь дал наводку, где можно купить не очень дорогие датчики с более узкой диаграммой направленности

Я кроме мюратовских вообще у нас в продаже не видел других излучателей...
Работал еще с нашими какими-то мощными по работе... немаркированные :pardon:

Добавлено спустя 25 минут 53 секунды:
Если цена волнует, то может быть попробовать использовать обычные излучатели - звуковые. Снизить частоту килогерц до двадцати-пятнадцати - все равно ее будет не слышно... практически.
И микрофоны можно дешевые и чувствительные найти.

А вот если волнует направленность/разрешение, то лучше частоту повышать


Добавлено спустя 33 минуты 38 секунд:
http://www.quartz1.ru/aup.htm
Аватара пользователя
Michael_K
 
Сообщения: 6028
Зарегистрирован: 07 окт 2009, 00:29
Откуда: СПб

Re: Вопросы ультразвуковой локации

Сообщение Romikgy » 05 янв 2011, 15:47

еще тут есть какие то http://platan.ru/cgi-bin/qweryv.pl/0w28084.html
die Wahrheit ist irgendwo da draußen
Аватара пользователя
Romikgy
 
Сообщения: 750
Зарегистрирован: 15 ноя 2009, 13:37
Откуда: Porto Franco "Odessa"

Re: Вопросы ультразвуковой локации

Сообщение Radist » 05 янв 2011, 21:21

В платане смотрел - нисколько не лучше чипдипа. А в магазинах Кварц тоже не все устраивает: документация странная, фирма-производитель не понятная, покупать через Семенова Михаила :D . Но все равно спасибо - не только я читаю форум, есть и москвичи.
Аватара пользователя
Radist
 
Сообщения: 2254
Зарегистрирован: 01 июл 2009, 08:59
Откуда: Екатеринбург
прог. языки: асемблер AVR

Re: Вопросы ультразвуковой локации

Сообщение Michael_K » 05 янв 2011, 21:46

Radist писал(а):В платане смотрел - нисколько не лучше чипдипа.

Это одна контора (чипдип - розничный магазин платана)
Вообще мюратой торгует симметрон официально и по нормальным ценам, только я не знаю, что там у него на складе, работает ли он с частниками штучно и т.п.
Но мюратовские приемники/передатчики все имеют угол от 60 градусов и больше, а вопрос ставился "где взять более направленные".
Аватара пользователя
Michael_K
 
Сообщения: 6028
Зарегистрирован: 07 окт 2009, 00:29
Откуда: СПб

Re: Вопросы ультразвуковой локации

Сообщение Vovan » 06 янв 2011, 22:01

Radist писал(а):Можно будет потом и схему нарисовать, и плату с программой приложить. А то на форуме такую штуку делали многие, а информации маловато.
:wink: мягко намекаю... :roll:
_________
Sincerely,
Vovan
Аватара пользователя
Vovan
 
Сообщения: 3340
Зарегистрирован: 05 окт 2005, 12:03
Откуда: Литва
прог. языки: asm

Re: Вопросы ультразвуковой локации

Сообщение Radist » 07 янв 2011, 01:37

Схема на бумажке, осталась на работе. Как только - так сразу. :)
Аватара пользователя
Radist
 
Сообщения: 2254
Зарегистрирован: 01 июл 2009, 08:59
Откуда: Екатеринбург
прог. языки: асемблер AVR

Re: Вопросы ультразвуковой локации

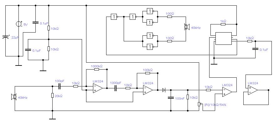
Сообщение Radist » 12 янв 2011, 07:46

Вот обещанная схема, МК - тинька45. Вкратце напомню, что получилось. Мой сонар измеряет расстояние от 25 до 128 см, выдает напряжение, пропорциональное расстоянию. 128 см = 2,5 В, до 25 см выдает ноль, после 128 см выдает 3В. Сонар не калибруется, есть коррекция скорости звука от температуры.

Есть желание и возможность сделать сонар на одном датчике. Идея такая: раскачивать излучатель будет МК, затем одна нога будет на земле, вторая в третьем состоянии. Приемник аналогичный этому, потенциометр выкидывается, вместо него опору делает МК шимом, фильтром и повторителем. Опора будет меняться во времени. Цель - удешевление и уменьшение габаритов.
Вложения
UZ-sonar.JPG
Аватара пользователя
Radist
 
Сообщения: 2254
Зарегистрирован: 01 июл 2009, 08:59
Откуда: Екатеринбург
прог. языки: асемблер AVR

Re: Вопросы ультразвуковой локации

Сообщение Michael_K » 12 янв 2011, 08:12

все нормально, но я бы усилок подправил чуточку...
1. сильно срмневаюсь, что этот опер выдаст усиление в сто раз на частоте 40КГц - он тормозной - может быть более равномерно распределить усиления в каскадах?
2. Фильтры (RC-цепочки) стоило бы посчитать - сейчас он навскидку показывает максимальное усиление явно на более низких частотах, чем 40 Кгц (а вообще, активные просятся, раз уж оперы стоят, но это уже "на любителя").
("навскидку" ошибся - вроде бы примерно в 40К попадает)

3. В компаратор хочется гистерезис... ну просто чтоб был :)
Аватара пользователя
Michael_K
 
Сообщения: 6028
Зарегистрирован: 07 окт 2009, 00:29
Откуда: СПб

Re: Вопросы ультразвуковой локации

Сообщение Radist » 12 янв 2011, 10:32

Первые два каскада и обвязка подобраны в симуляторе электроникс воркбенч, чтобы пик АЧХ был точно на 40 кГц. Но в железе я АЧХ не снимал. А так с замечаниями согласен. Забыл кое-что в схеме нарисовать: раз в компараторе нет гистерезиса, то против многократных переключений после компаратора стоит RC цепочка 1 кОм/30 пФ.

PS. Посмотрел даташит - на 40 кГц усиление 70 дБ.
Аватара пользователя
Radist
 
Сообщения: 2254
Зарегистрирован: 01 июл 2009, 08:59
Откуда: Екатеринбург
прог. языки: асемблер AVR

Re: Вопросы ультразвуковой локации

Сообщение Michael_K » 12 янв 2011, 14:47

Radist писал(а):Посмотрел даташит - на 40 кГц усиление 70 дБ.
...
У LM324??? :shock: Не может быть!!! "Не верю!" (с)
Ну какая у него частота без усиления - мегагерц? два?
значит грубо он сможет усилить 40кГц в 25-50 раз...
Radist писал(а):Первые два каскада и обвязка подобраны в симуляторе...

Ну тогда ладно :)

Добавлено спустя 8 минут 19 секунд:
lm324.JPG

Даташит от ST. Красным нарисовал примерно точку в 40кГц
Аватара пользователя
Michael_K
 
Сообщения: 6028
Зарегистрирован: 07 окт 2009, 00:29
Откуда: СПб

Re: Вопросы ультразвуковой локации

Сообщение Radist » 12 янв 2011, 14:53

Пардон, не туда посмотрел :pardon: . На 40 кГц усиление чуть больше 20 дБ, графики даны для 10В и 15В питания, а у меня вообще 5В.

ЗЫ. Я посмотрел на 100 Гц, почему то вообразил что это мое усиление, и повел взгляд вверх :D
Аватара пользователя
Radist
 
Сообщения: 2254
Зарегистрирован: 01 июл 2009, 08:59
Откуда: Екатеринбург
прог. языки: асемблер AVR

Пред.След.

Вернуться в Сенсорика

Кто сейчас на конференции

Сейчас этот форум просматривают: нет зарегистрированных пользователей и гости: 0

cron