![]() |
roboforum.ruТехнический форум по робототехнике. |
|
нууу очень похоже
а сделать хорошая идея. Scorpio, может за основу взять пингвина (http://www.p-robot.com/)?yak-40 писал(а):А мне кажется что это просто заводные игрушки в виде перичницы и солонки.
Во всяком случае если судить по ролику.
ИМХО обмана никакого нет, однако как понимать описание - это уже другой вопрос..."Salt & Pepper Bots will waddle wherever you tell them to."
, но при этом ТС упоминает и цены, следовательно хочется несколько переформулировать задачу:хотелось бы обсудить тут тему "Идем на голос"
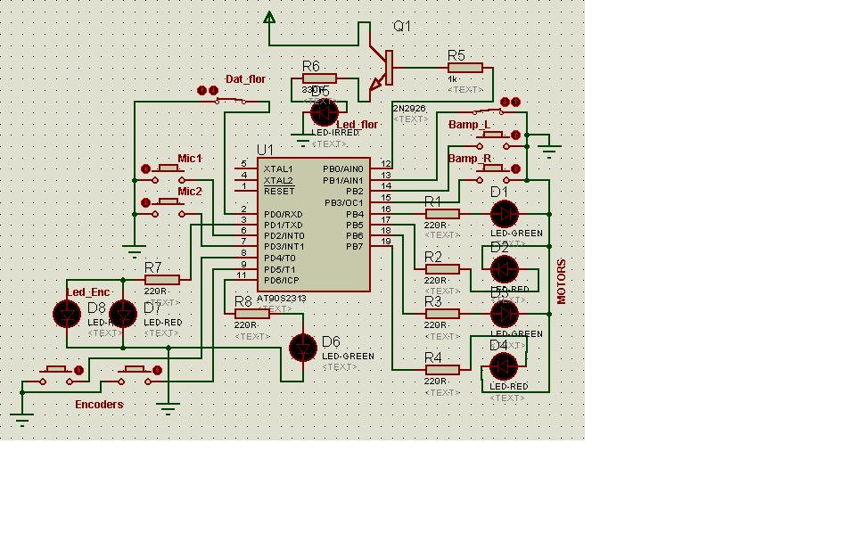
...Scorpio писал(а):Vovan, а можно выложить результаты ваших экспериментов с 2-мя микрофонами. Схемки и т.д. А если звук исходит сзади, то двух мик тоже достаточно?

Сейчас этот форум просматривают: нет зарегистрированных пользователей и гости: 0