там тогда еще и питалово не разведено...
Rx-Tx это наши заморочки, не обращай внимания, в вашем случае будет сквозняк стоять
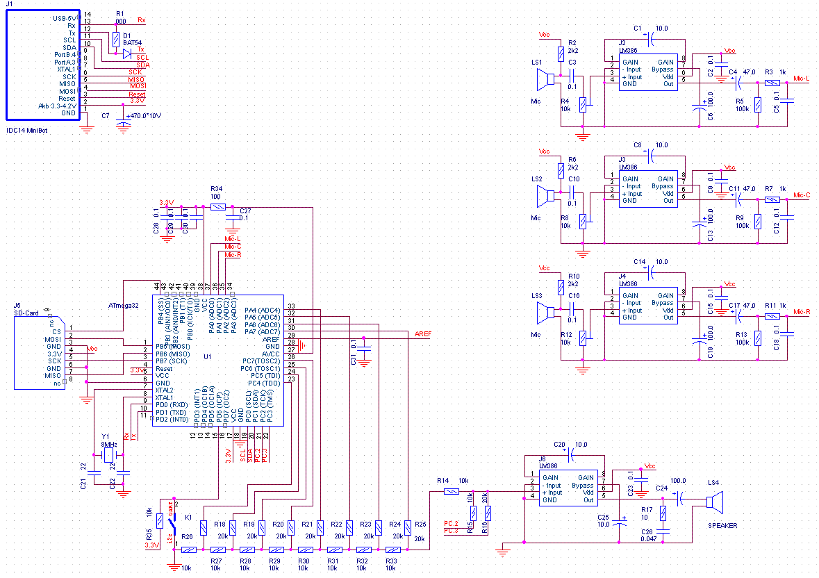
тебе не кажется что надо порты В.0-В.3 сменить на С.4-С.7 ?
![]() |
roboforum.ruТехнический форум по робототехнике. |
|

кондер там ваще не нужен
3-х вольтового питания нету у меня... чет как то не сложилось...
.3-х вольтового питания нету у меня... чет как то не сложилось...

blindman писал(а):Насчет 3в вопрос уже снят. Описание твое читал, помехи и наводки не интересуют. А интересует вопрос - верно ли мое предположение, что на выходе после конденсатора будет присутствовать отрицательное нпряжение?
EdGull писал(а):3-х вольтового питания нету у меня... чет как то не сложилось...
брешешь!!!
у тебя в миниботах 3.3-х вольтовое питалово от акб
я их так и не заюзал пока по нескольким причинам 
Сейчас этот форум просматривают: нет зарегистрированных пользователей и гости: 0