roboforum.ru

Технический форум по робототехнике.


BroomBot бывший МиниБот-ПРО (MiniBot-PRO)

Re: МиниБот-ПРО (MiniBot-PRO)

Сообщение Myp » 17 июл 2008, 16:27

:lol:

я тоже посмотрелкогдато давно, на радостях достал зигбиплату прицепил её к компу
пофтыкал на этот васиковский код
и обратно всё убрал, нихрена не понятно)
<telepathmode>На вопросы отвечает Бригадир Телепатов!</telepathmode>
Всё уже придумано до нас!
Аватара пользователя
Myp
скрытый хозяин вселенной :)
 
Сообщения: 18018
Зарегистрирован: 18 сен 2006, 12:26
Откуда: Тверь по прозвищу Дверь
прог. языки: псевдокод =) сила в алгоритме!
ФИО: глубокоуважаемый Фёдор Анатольевич

Re: МиниБот-ПРО (MiniBot-PRO)

Сообщение =DeaD= » 17 июл 2008, 19:40

Вернемся к теме. Мне кажется, что если уж на минибота-Про обязательно запаивать CC2500, тогда и соответствующий USB-dongle надо поставлять в комплекте так же обязательно. И прошивку тогда по радио можно будет делать и отлаживать имея всю информацию на экране ПК, я уж молчу тихонько про возможность установить на миниботе только шлюз и программить его с ПК :) Чего пока особо никто не предлагает вообще в буржуйских интернет-магазинах за разумные деньги.
Проект [[Open Robotics]] - Универсальные модули для построения роботов
Аватара пользователя
=DeaD=
 
Сообщения: 24218
Зарегистрирован: 06 окт 2004, 18:01
Откуда: Ебург
прог. языки: C++ / PHP / 1C
ФИО: Антон Ботов

Re: МиниБот-ПРО (MiniBot-PRO)

Сообщение EdGull » 17 июл 2008, 20:05

FT232 будет на миниботе адназначна к гадалке не ходи :D
соответсвенно для программирования минибота-про программатор будет не обязателен :wink:
а установленная на борту СС2500 с SD-карточкой даст возможность ваще программировать по радиоканалу
и я ваще молчу про возможность самоперепрограммирования из всего того набора прошивок которые будут на борту минибота-про на его 2 гектарах SD-card :ROFL:

Добавлено спустя 10 минут 20 секунд:
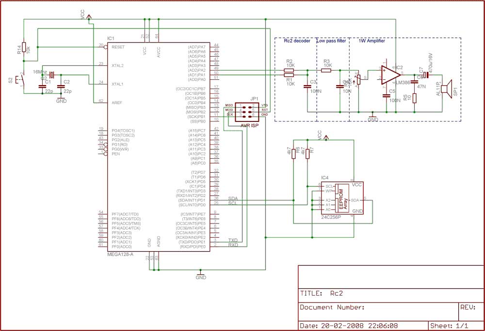
кстати, есть желание втиснуть вот такую схему в минибот-про

вот с таким кодом, только естественно вавчики будем брать из под DOS из SD-Card

Код: Выделить всёРазвернуть

'--------------------------------------------------------------------
' I2C Eeprom programmer
'Upload your Eeprom files through serial connection in the I2c Eeprom
' No extended address supported, so max 512K Eeprom
' By Evert Dekker 2008 i2cprogrammer@Evertdekker dotje com
' Created with Bascom-Avr: 1.11.9.0.100
'--------------------------------------------------------------------

$regfile = "m128def.DAT"
$crystal = 16000000
$baud = 19200
$hwstack = 70
$swstack = 70
$framesize = 60

$lib "I2C_TWI.LBX" 'Setting up i2c hardware bus
Config Twi = 400000  'Hardware i2c bus speed
Config Scl = Portd.0 'TWI (i2c) ports on the Mega128
Config Sda = Portd.1
Const Addressw = &B10100000 'slave write address eeprom
Const Addressr = &B10100001 'slave read address eeprom


Dim Startbyte As Byte , Instring As String * 45 , Complete As Bit
Dim Temp As Byte , Temps As String * 3
Dim Bytecount As Byte , Addresshigh As Byte , Addresslow As Byte , Recordtype As Byte , Databyte(16) As Byte , Checksm As Byte
Dim Lus As Byte , Pos As Byte , Checksum_calc As Byte , Checksum_error As Bit

Enable Urxc
Enable Interrupts
On Urxc Bytereceived_isr


'=== Main ===
Do
If Complete = 1 Then  'Wait until the buffer is filled with one line
Gosub Process_buffer 'Process the buffer
Gosub Calculate_checksum 'Calculate the cheksum
If Recordtype = &H01 Then  'EOF finished, send a ACK and return
Print "Y";
Else
If Checksum_error = 0 Then 'If there's no error continue
Select Case Recordtype 'do something with the recordtype
Case &H00 'Data byte
Gosub Prog_eeprom 'Recordtype &H00 = databyte, so lets programm the Eeprom
Case &H02  'Extended Linear Address Records, not (yet) supported
nop
End Select
Print "Y"; 'Checksum ok, send a ACK
Else
Print "Z";  'Checksum error send a Nack
End If
End If
Complete = 0 : Instring = "" 'Reset the variable
End If
Loop
End


'=== Subroutines ===
Prog_eeprom:
I2cstart 'start condition
I2cwbyte Addressw 'slave address
I2cwbyte Addresshigh 'Highaddress of EEPROM
I2cwbyte Addresslow 'Lowaddress of EEPROM
   For Lus = 1 To Bytecount
    I2cwbyte Databyte(lus) 'value to write
  Next Lus
I2cstop 'stop condition
Waitms 10 'wait for 10 milliseconds
Return


Process_buffer:
Temps = Mid(instring , 1 , 2) : Bytecount = Hexval(temps) 'Read the numbers of bytes
Temps = Mid(instring , 3 , 2) : Addresshigh = Hexval(temps) 'Read the high adress
Temps = Mid(instring , 5 , 2) : Addresslow = Hexval(temps) 'Read the low adress
Temps = Mid(instring , 7 , 2) : Recordtype = Hexval(temps) 'Read the recordtype
For Lus = 1 To Bytecount 'Process the number of data bytes
Pos = Lus * 2
Pos = Pos + 7
Temps = Mid(instring , Pos , 2) : Databyte(lus) = Hexval(temps) 'Read the databytes
Next Lus
Pos = Pos + 2 'read the last byte
Temps = Mid(instring , Pos , 2) : Checksm = Hexval(temps) 'Read checksum
Return


Calculate_checksum:
Temp = 0 'Add up all the databytes
Temp = Temp + Bytecount
Temp = Temp + Addresshigh
Temp = Temp + Addresslow
Temp = Temp + Recordtype
For Lus = 1 To Bytecount
Temp = Temp + Databyte(lus)
Next Lus
Checksum_calc = 256 - Temp 'taking its two's complement
If Checksum_calc <> Checksm Then 'Compare it with the readed value
Checksum_error = 1
Else
Checksum_error = 0
End If
Return

Bytereceived_isr:
Temp = Udr 'get the binary value that came across
If Temp = &H0D Then 'Received CR = end of line, line complete
If Len(instring) < 8 Then 'To short, startover again
Complete = 0
Instring = ""
Else
Complete = 1 'String is complete set the flag
End If
End If

If Startbyte = &H3A Then  'we have previously received the start byte and this is now data
If Temp > &H0F Then 'Add incoming data to buffer
Instring = Instring + Chr(temp)
If Len(instring) > 45 Then Instring = "" 'String is to long, reset and startover again
End If
End If

If Temp = &H3A Then 'if we received an : then its the beginning of an new line.
Startbyte = Temp
Complete = 0
Instring = ""
End If
Return




вопрос, это сильно грузанет ресурсы меги128 если допустим мы захоит одновременно ехать и песенки петь?
Вложения
AN #165 - RC2 sound - Voice playback.jpg
Аватара пользователя
EdGull
 
Сообщения: 10211
Зарегистрирован: 28 дек 2004, 20:33
Откуда: Тольятти
Skype: Ed_Gull
прог. языки: Bascom AVR Basic
ФИО: Гуль Эдуард Викторович

Re: МиниБот-ПРО (MiniBot-PRO)

Сообщение blindman » 17 июл 2008, 20:15

Нагрузка будет естественно зависеть от частоты сэмплирования. Кроме того, под это дело надо будет выделять таймер.

Сколько будет стоить самый дешевый ЦАП с последовательным входом по сравнению с этой схемой? Если можно найти приемлемый по цене, то можно при практически такой же загрузке проца получить более качественный звук.
Проект [[Open Robotics]] - универсальные модули для построения роботов
Модули Open Robotics можно приобрести в магазине shop.roboforum.ru

Day OFF? You must be pulling my leg! Stop making humor before someone sees you, fool!

Аватара пользователя
blindman
 
Сообщения: 4130
Зарегистрирован: 29 апр 2008, 21:15
Откуда: Хабаровск
прог. языки: C,C++,Assembler,PHP,Javascript,Ruby, SPIN,Java(?)
ФИО: Андрей Юрьевич

Re: МиниБот-ПРО (MiniBot-PRO)

Сообщение =DeaD= » 17 июл 2008, 20:21

EdGull писал(а):FT232 будет на миниботе адназначна к гадалке не ходи :D

Использовать второго минибота как USB-донгл? :crazy:

Добавлено спустя 1 минуту 52 секунды:
Вы еще Covox соберите и подцепите :) хотя-бы на 5 бит :)
Проект [[Open Robotics]] - Универсальные модули для построения роботов
Аватара пользователя
=DeaD=
 
Сообщения: 24218
Зарегистрирован: 06 окт 2004, 18:01
Откуда: Ебург
прог. языки: C++ / PHP / 1C
ФИО: Антон Ботов

Re: МиниБот-ПРО (MiniBot-PRO)

Сообщение EdGull » 17 июл 2008, 20:21

Использовать второго минибота как USB-донгл?

без проблем! если что, скажите что я разрешил :D
Аватара пользователя
EdGull
 
Сообщения: 10211
Зарегистрирован: 28 дек 2004, 20:33
Откуда: Тольятти
Skype: Ed_Gull
прог. языки: Bascom AVR Basic
ФИО: Гуль Эдуард Викторович

Re: МиниБот-ПРО (MiniBot-PRO)

Сообщение Myp » 17 июл 2008, 20:24

естественно ковокс на отдельной платке можно втыкать в интерфейсный разъём :: там достаточно много ножек

Добавлено спустя 1 минуту 54 секунды:
не ну блин раз в миниботе про будет стока всякого навалено то просто стыдно не припаять туда камеру
ну просто чтоб было :D чем камера хуже ковокса. just4fun
<telepathmode>На вопросы отвечает Бригадир Телепатов!</telepathmode>
Всё уже придумано до нас!
Аватара пользователя
Myp
скрытый хозяин вселенной :)
 
Сообщения: 18018
Зарегистрирован: 18 сен 2006, 12:26
Откуда: Тверь по прозвищу Дверь
прог. языки: псевдокод =) сила в алгоритме!
ФИО: глубокоуважаемый Фёдор Анатольевич

Re: МиниБот-ПРО (MiniBot-PRO)

Сообщение =DeaD= » 17 июл 2008, 20:29

Myp писал(а):естественно ковокс на отдельной платке можно втыкать в интерфейсный разъём :: там достаточно много ножек

Ну это само собой :)

Myp писал(а):не ну блин раз в миниботе про будет стока всякого навалено то просто стыдно не припаять туда камеру
ну просто чтоб было :D чем камера хуже ковокса.

Тем, что чтобы заюзать ковокс - надо написать 20 строк кода, а чтобы заюзать камеру? И вообще камера это будет отдельный модуль втыкаемый в интерфейсный разъем :D
Проект [[Open Robotics]] - Универсальные модули для построения роботов
Аватара пользователя
=DeaD=
 
Сообщения: 24218
Зарегистрирован: 06 окт 2004, 18:01
Откуда: Ебург
прог. языки: C++ / PHP / 1C
ФИО: Антон Ботов

Re: МиниБот-ПРО (MiniBot-PRO)

Сообщение Myp » 17 июл 2008, 20:35

это я на случай что ктото будет возмущаться "зачем это надо"
это just4fun ::
<telepathmode>На вопросы отвечает Бригадир Телепатов!</telepathmode>
Всё уже придумано до нас!
Аватара пользователя
Myp
скрытый хозяин вселенной :)
 
Сообщения: 18018
Зарегистрирован: 18 сен 2006, 12:26
Откуда: Тверь по прозвищу Дверь
прог. языки: псевдокод =) сила в алгоритме!
ФИО: глубокоуважаемый Фёдор Анатольевич

Re: МиниБот-ПРО (MiniBot-PRO)

Сообщение =DeaD= » 17 июл 2008, 22:02

Короче у меня мысль - чтобы новый минибот действительно был универсальным - вывести пару-тройку наборов портов на нём в виде IDC10, особенно те, которые под внешнее ОЗУ будут заточены, чтобы можно было вместо ОЗУ воткнуть расширители под сервы, штук так на 16 :) или в отдельный такой разъем воткнуть COVOX. Или ЖКИ индикатор 16х4 символов (в 4-битном режиме) и т.п. Как раз в IDC10 войдет Gnd,Vcc и 8 сигнальных линий.
Проект [[Open Robotics]] - Универсальные модули для построения роботов
Аватара пользователя
=DeaD=
 
Сообщения: 24218
Зарегистрирован: 06 окт 2004, 18:01
Откуда: Ебург
прог. языки: C++ / PHP / 1C
ФИО: Антон Ботов

Re: МиниБот-ПРО (MiniBot-PRO)

Сообщение EdGull » 17 июл 2008, 22:30

два порта которые пойдут на озу запаралелятся на разъемы

Добавлено спустя 1 минуту 55 секунд:
ковокс и ЖКИ индикатор 16х4 символов (в 4-битном режиме)

нафиг не сплелись
у минибота будут стандартный графический жки и стандартная звуковая плата
Аватара пользователя
EdGull
 
Сообщения: 10211
Зарегистрирован: 28 дек 2004, 20:33
Откуда: Тольятти
Skype: Ed_Gull
прог. языки: Bascom AVR Basic
ФИО: Гуль Эдуард Викторович

Re: МиниБот-ПРО (MiniBot-PRO)

Сообщение Myp » 17 июл 2008, 22:47

кстати стандартная звуковуха из 18 смд резюков самого мелкого типоразмера будет занимать вааще мизер пространства

а на выход можно поставить какуюнить lm*** с минимум обвеса какуюнить
<telepathmode>На вопросы отвечает Бригадир Телепатов!</telepathmode>
Всё уже придумано до нас!
Аватара пользователя
Myp
скрытый хозяин вселенной :)
 
Сообщения: 18018
Зарегистрирован: 18 сен 2006, 12:26
Откуда: Тверь по прозвищу Дверь
прог. языки: псевдокод =) сила в алгоритме!
ФИО: глубокоуважаемый Фёдор Анатольевич

Re: МиниБот-ПРО (MiniBot-PRO)

Сообщение =DeaD= » 17 июл 2008, 22:54

EdGull писал(а):
ковокс и ЖКИ индикатор 16х4 символов (в 4-битном режиме)

нафиг не сплелись
у минибота будут стандартный графический жки и стандартная звуковая плата

ну ЖКИ может быть и да, а вот COVOX - это по определению и есть та самая мифическая "стандартная звуковая плата" :) то бишь примитивный ЦАП на резисторах.
Проект [[Open Robotics]] - Универсальные модули для построения роботов
Аватара пользователя
=DeaD=
 
Сообщения: 24218
Зарегистрирован: 06 окт 2004, 18:01
Откуда: Ебург
прог. языки: C++ / PHP / 1C
ФИО: Антон Ботов

Re: МиниБот-ПРО (MiniBot-PRO)

Сообщение EdGull » 17 июл 2008, 22:57

вот именно для того я сейчас иду заводить новую тему
Аватара пользователя
EdGull
 
Сообщения: 10211
Зарегистрирован: 28 дек 2004, 20:33
Откуда: Тольятти
Skype: Ed_Gull
прог. языки: Bascom AVR Basic
ФИО: Гуль Эдуард Викторович

Re: МиниБот-ПРО (MiniBot-PRO)

Сообщение Mazayac » 21 июл 2008, 15:48

Что-то сильно круто замутили с ОЗУ. Аппаратные контроллеры, параллельные шины...
FRAM (FM25L256, FM25L512) с нормальным SPI интерфейсом не рассматривали?
Аватара пользователя
Mazayac
 
Сообщения: 377
Зарегистрирован: 25 апр 2008, 17:40
Откуда: Нижний Новгород
ФИО: Непочатов Алексей Николаевич

Пред.След.

Вернуться в Электроника

Кто сейчас на конференции

Сейчас этот форум просматривают: нет зарегистрированных пользователей и гости: 0

cron