P.S-в планах на будущие сделать синхрофазотрон как в журнале радио

|  | roboforum.ruТехнический форум по робототехнике. |  | 
| 
 | 

| Реклама | ||||
|  | 
 | |||
|  | ||||
 
   
  






| Реклама | ||||
|  | 
 | |||
|  | ||||
 
   
  himik писал(а):да пока стреляет тока на 3 метра но скоро поставлю нармальные конденсаторы ,робот будет ездить и стрелять по кому нибудь планирую определение обьектов спомощью камеры ну ище некоторые функции
P.S-в планах на будущие сделать синхрофазотрон как в журнале радио


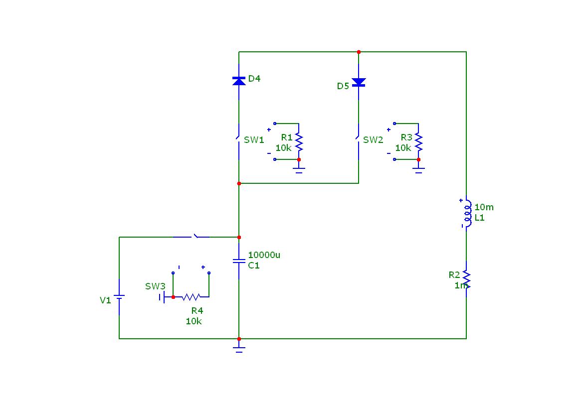
при замыкании кондера на катушку в идеале энергия просто перекачивается, а не выплескивается..
 Вот эта сила-то и может пагубно повлиять на работоспособность электроники
 Вот эта сила-то и может пагубно повлиять на работоспособность электроники 

Ну я так понимаю что если разделить источники питания типа пушка отдельно схема отдельно и запускать пушку через реле то этого можно избежатьyak-40 писал(а):А потом, из катушки обратно в схему, только уже в обратную сторону.Вот эта сила-то и может пагубно повлиять на работоспособность электроники



интересно как можно возвращать аато если получится это огромная экономия заряда батареиDuhas писал(а):по идее мона из катушки в кондеры возвращать - это раз.. ну и гальваноразвязку все равно никто не отменял )


получится это огромная экономия заряда батареи
 Перпентуум-мобиле никто ещё не отменял
  Перпентуум-мобиле никто ещё не отменял 

 а вообше питаться пушка будет отдельно
  а вообше питаться пушка будет отдельно  но если удасться сохранять хоть часть энергии это уже огромный +
  но если удасться сохранять хоть часть энергии это уже огромный + 

Grofus писал(а):интересно как можно возвращать аато если получится это огромная экономия заряда батареиDuhas писал(а):по идее мона из катушки в кондеры возвращать - это раз.. ну и гальваноразвязку все равно никто не отменял )



Сейчас этот форум просматривают: нет зарегистрированных пользователей и гости: 0