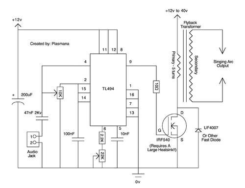
схемка, по которой я делал:

Только в ней кондёр 4nF 2Kv эт чёс, там по его списку компонетов 4nF 250v.
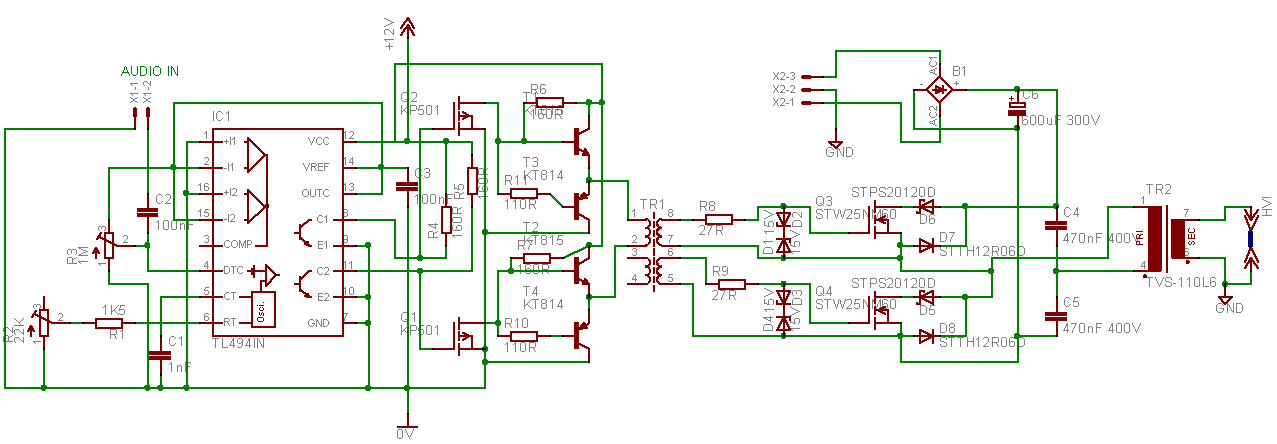
Master почему горят на бп и не горят на акумеме не знаю точно, ток догадываюсь, что ампераж с блока питания нехилый идёт, а эт в подобных схемах ни к чему. я впаивал и irf540 и irfz24 и irfz24, все горели, пока хоть как-то не стал ограничивать ампераж. питание через транз на первичку подавал 12В, так что какой ток бп выдавал, чтоб такие транзы летели остаётся ток догадыватся.
кстати если хочешь поставить на бота подобный девайс, то лучше не по этой схеме, а чтот менее прожерливое, например как в электрозажигалках на батарейках.

а еще лучше былоб рельстрон, хотя тож не выйдет - там слишком много кондёров надо даже для слабого выстрела.

и кстати током бится дуга не будет тоже, чтоб билась нужно как в шокерах делать