![]() |
roboforum.ruТехнический форум по робототехнике. |
|
|
| Реклама | ||||
|
|
|
|||

| Реклама | ||||
|
|
|
|||
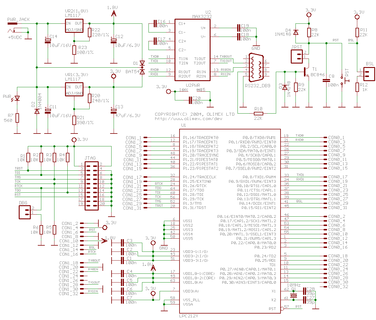
Причин не работы JTAG может быть много:
- Обрыв дорожки от разъема JTAG к процессору (или непропай ножки процессора к плате).
- Замыкание одной из дорожек JTAG на соседнюю.
- Обрыв/замыкание дорожки к ноге Reset, супервизор на повышенное напряжение.
- Не запустился кварц (замыкание, обрыв, разбит, не те емкости)
- Не подтянута куда надо нога P1.26
- В программе заблокирован JTAG. Или записью магического числа или соответствующей конфигурацией PINSEL2 (лечится стиранием через ISP)
- Убитый процессор.

Сейчас этот форум просматривают: нет зарегистрированных пользователей и гости: 0