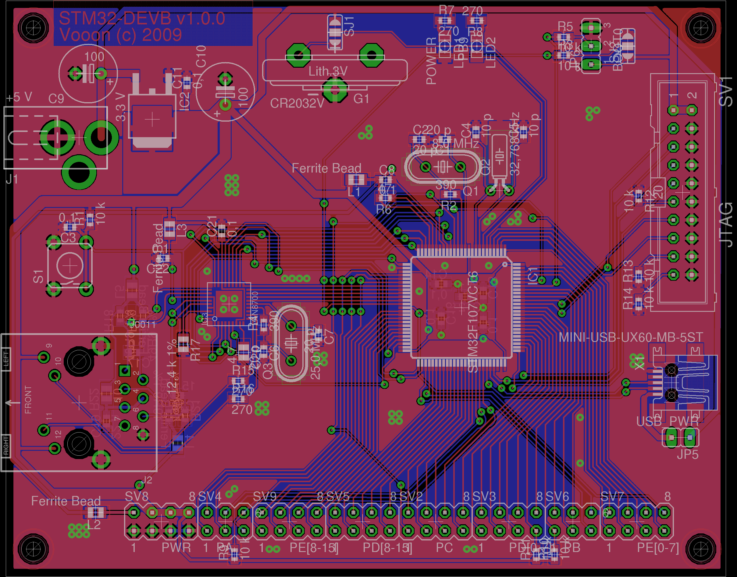
Кварцы на расстоянии 15-20 мм, вроде не так уж и много.
Меня больше волнует шина MII, там клок 25 МГц. (Т.к. «скоростных» плат не разводил, решил взять MII, а не RMII, там клок 50 МГц)
Скорости еще не те, чтобы при таких коротких дорожках что-то серьезное предпринимать.
Про RMI - старайтесь вести параллельно
(ну не так чтобы сильно упираться, а том смысле, что не надо одну веревку через
один край платы, а другую через противоположный, как у автотрэйсера бывает

)
и не делать лишних дырок. Все будет ОК.
Кварцы... Ну, не знаю... Я обычно ближе ставлю, но это больше по привычке
- они сейчас хорошие - заводятся стабильно, на многих серийных девайсах видел далеко
отставленные кварцы... Я бы не заморачивался по этому поводу...
Опять же линии к кварцу должны идти параллельно
и на маленьком расстоянии друг от друга (собственно, у вас так и сделано).