Понял. Закомитил. Буду переразводить.
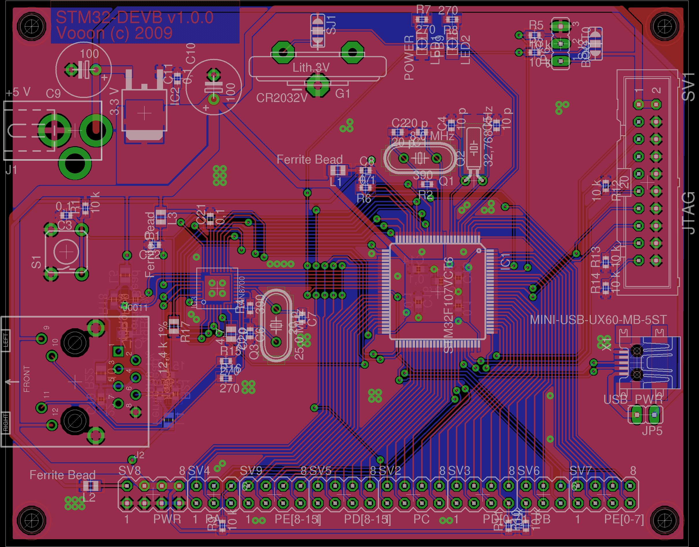
Кварцы на расстоянии 15-20 мм, вроде не так уж и много.
Меня больше волнует шина MII, там клок 25 МГц. (Т.к. «скоростных» плат не разводил, решил взять MII, а не RMII, там клок 50 МГц)
Кварцы на расстоянии 15-20 мм, вроде не так уж и много.
Меня больше волнует шина MII, там клок 25 МГц. (Т.к. «скоростных» плат не разводил, решил взять MII, а не RMII, там клок 50 МГц)
)
Может есть смысл сделать эти дорожки 0,15, а не 0,2?

Сейчас этот форум просматривают: нет зарегистрированных пользователей и гости: 0