Если первое, то какая разница- главное работает
Если второе- ну, блин, а как иначе?

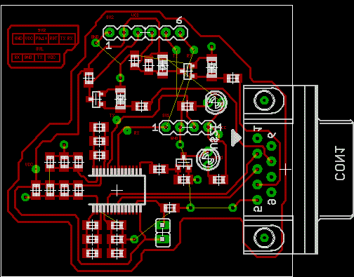
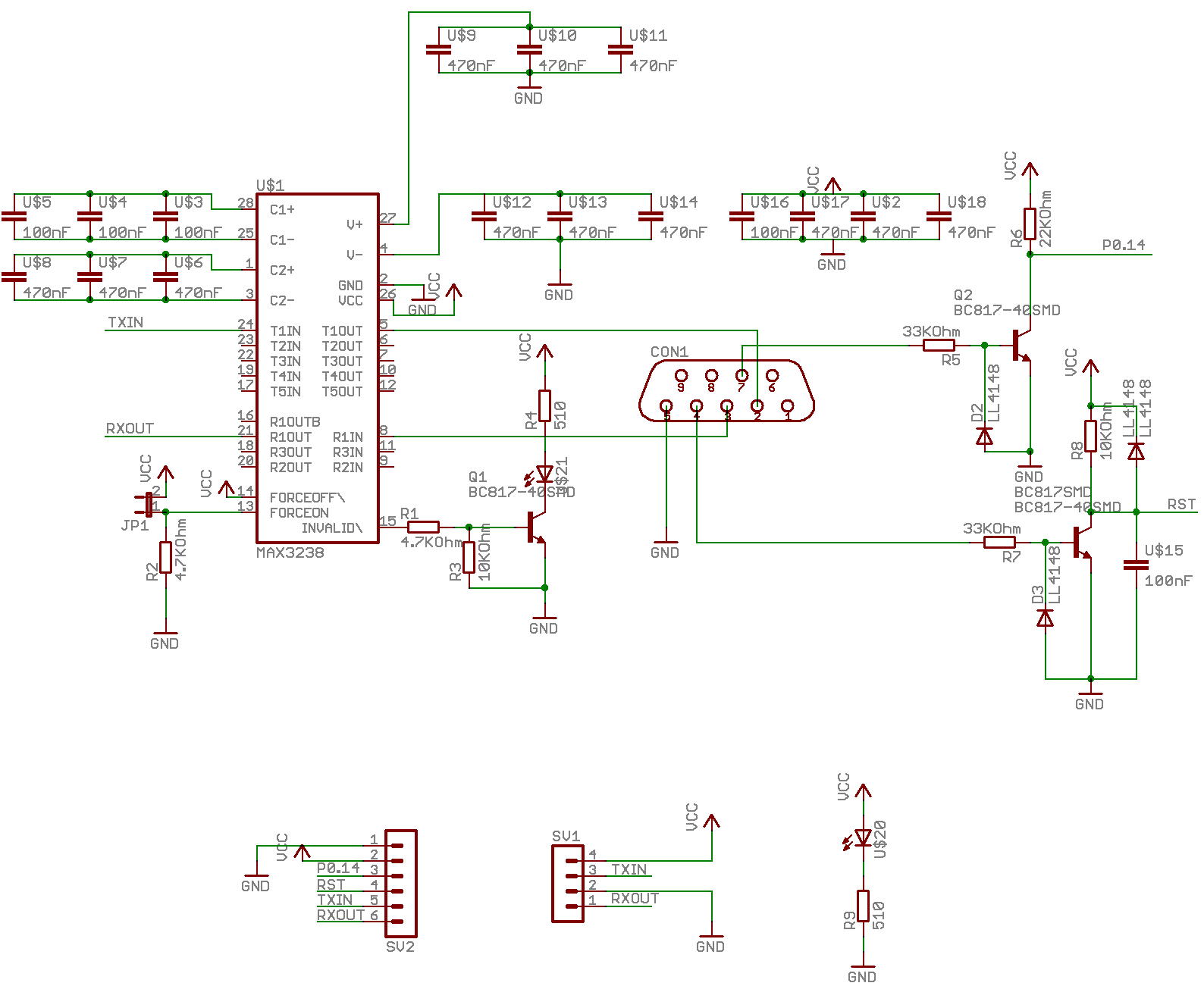
). У меня такой крокодил получился... но я старался по назначению пинов в разъемы группировать. Ну и питание раскидать везде, чтобы можно было питаться от любого подключенного разъема или наоборот, питать подключенные к разъемам девайсы.
... 0.2 не всегда с первого раза выходит...
. Причем, на вопрос, это позитиф или негатиф, продавец ответил, что не знает


steel_monkey писал(а):Куда землю АЦП в идеале подключать?
-= Александр =- писал(а):без плясок с бубном - все делал как обычно и вышло неплохо!
Сейчас этот форум просматривают: нет зарегистрированных пользователей и гости: 0