МиниБот - Пылесос

Готовая электроника для самодельного робота. Уровень от начинающих до опытных конструкторов.

МиниБот - Пылесос

Сообщение EdGull » 19 фев 2008, 14:08

Думаю пора заводить такую тему.

Начнем с картинок...

Изображение

те у кого не показывается картина, жмем сюда download/file.php?id=4120&mode=view

ориентироваться будет по маякам обсуждаемым в отдельной ветке, соответственно карты местности как таковой строить не будет, а будет как бы прыгать по островкам-маякам

Заряжаться будет от усов-датчиков препятствия т.к. 7 амперник не назаряжаешся индуктивно

Добавлено спустя 8 минут 13 секунд:
локально будет ориентироваться по энкодерам.
Аватара пользователя
EdGull
 
Сообщения: 10211
Зарегистрирован: 28 дек 2004, 20:33
Откуда: Тольятти
Skype: Ed_Gull
прог. языки: Bascom AVR Basic
ФИО: Гуль Эдуард Викторович

Re: МиниБот - Пылесос

Сообщение EdGull » 20 фев 2008, 11:59

и так нарисовалась новая проблема...
плата 5 вольтовая, движки маршевых двигателей тоже можно считать 5 вольтовые
движек самого пылесоса 12В
вроде всё просто... ставим импульсник с 12В на 5В и всё в шоколаде...
НО... маршевые движки жрут 3 ампера каждый!!!
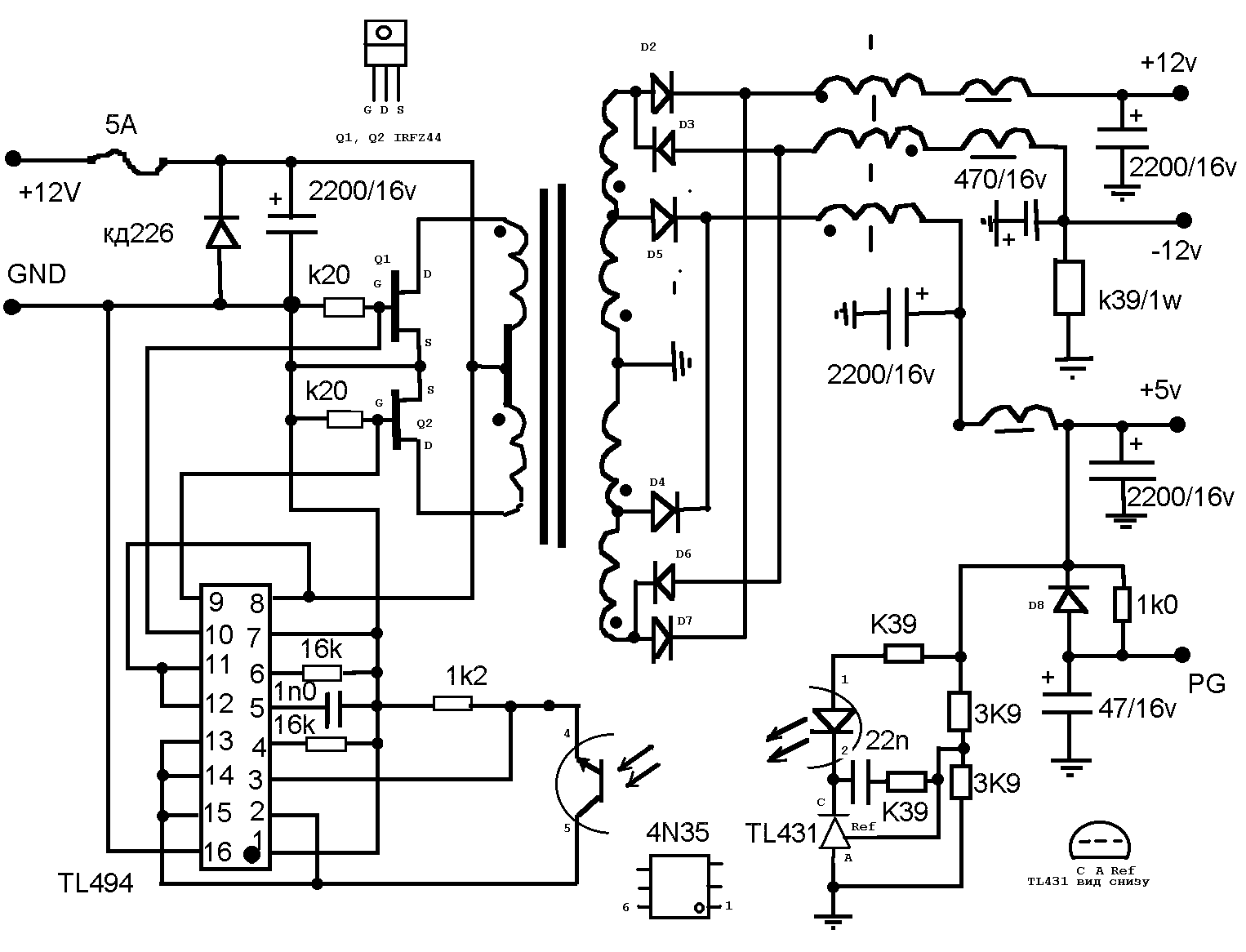
поэтому для повышения КПД видать прийдется ставить вот такой БП
schem12.gif

Описание БП к схеме
Трансформатор Т1 мотается на сердечнике площадью 0.6кв.см следующим образом
Первичная 2х6 витков 1мм
вторичная 2х6 витков 1мм-----5вольт
вторичная 2х8 витков 1мм-----12вольт
Материалл феррит 2000нм без зазора! У меня кольцо.
Направления и соединение обмоток видны на схеме.
Групповой дроссель от компового бп.
Диоды в выпрямлении 5 вольт обязательно Шоттки
Диоды в выпрямлении 12 вольт лучше быстрые и не менее 4А
Остальные какие угодно.
Выхдоные дросселя любые . у меня провод 1мм намотан на стержни

Вообше-то к деталям требований почти никаких.
Транс может быть меньше,больше, конденсаторы не военными и т.д.
Но упростить схему дальше не получится.
В БП нет защиты от короткого замыкания, так как транзисторы выдерживают 30А
и сгорит предохранитель. Нет и защиты от перенапряжения -при сгорании любого
транзистора или диода напряжение падает в ноль и горит предохранитель.
trans.gif
Последний раз редактировалось Myp 20 фев 2008, 12:21, всего редактировалось 1 раз.
Причина: вот так лучше...
Аватара пользователя
EdGull
 
Сообщения: 10211
Зарегистрирован: 28 дек 2004, 20:33
Откуда: Тольятти
Skype: Ed_Gull
прог. языки: Bascom AVR Basic
ФИО: Гуль Эдуард Викторович

Re: МиниБот - Пылесос

Сообщение Myp » 20 фев 2008, 12:18

групповой дроссель от ненужного компового БП
шим оттудаже
диоды шотки оттудаже
кондёры оттудаже
если бп был не говно то оттудаже и индуктивности тырим(если говно то на них сэкономили)
круглый феррит (если повезёт оттудаже) из БП для галогенок
провод сматываем из второго оставшегося транса в компутерном БП
рассыпуху тоже можно потырить
тока 2 мосфита нуно купить(ну или опять же стырить гденить...)
короче из парочки импульсных БП от компа или принтеров можно соорудить...
<telepathmode>На вопросы отвечает Бригадир Телепатов!</telepathmode>
Всё уже придумано до нас!
Аватара пользователя
Myp
скрытый хозяин вселенной :)
 
Сообщения: 18018
Зарегистрирован: 18 сен 2006, 12:26
Откуда: Тверь по прозвищу Дверь
прог. языки: псевдокод =) сила в алгоритме!
ФИО: глубокоуважаемый Фёдор Анатольевич

Re: МиниБот - Пылесос

Сообщение EdGull » 20 фев 2008, 18:40

плюс в таком решении то что движек пылесоса можно запитывать кашерными 15 вольтами.
а значит сила всасывания будет постоянно сильной и не зависящей от разряда акб.

Добавлено спустя 40 минут 57 секунд:
не... хороший человек посоветовал собрать на LM2678 в стандартной схеме включения
буду седня пробывать
LM2678.GIF
LM2678.GIF (9.26 КиБ) Просмотров: 3766


Добавлено спустя 1 час 14 минут 42 секунды:
от сюда вопрос какой ему дроссель на 5А втыкнуть?

Добавлено спустя 3 часа 39 минут 35 секунд:
колесный узел собственно
kolesa.jpg


Добавлено спустя 35 минут 25 секунд:
так... провел полевые испытания LM2678...
результат плачевный... LM2678 не работает с назрузкой в 6А больше минуты...
я то думал что чудо вражеской техники хоть по пасторту и 5А, но 6А будет держать...
ан нет, четко согласно даташита срабатывала защита...

теперь буду эксперементировать с МС34063 с внешним полевиком приблизительно вот по такой схеме
Вложение MC34063 с N-канальным транзистором..GIF больше недоступно
Вложения
MC34063 с N-канальным транзистором..GIF
MC34063 с N-канальным транзистором..GIF (6.42 КиБ) Просмотров: 3760
Последний раз редактировалось EdGull 20 фев 2008, 18:56, всего редактировалось 6 раз(а).
Причина: вот так лучше...
Аватара пользователя
EdGull
 
Сообщения: 10211
Зарегистрирован: 28 дек 2004, 20:33
Откуда: Тольятти
Skype: Ed_Gull
прог. языки: Bascom AVR Basic
ФИО: Гуль Эдуард Викторович

Re: МиниБот - Пылесос

Сообщение Arsen » 20 фев 2008, 20:29

Движек - это, наверное, по-польски?
Потому что по-русски будет движок.

Колёсный узел - похоже не ролики от роликовых коньков?
Или для роликовых коньков.
Так?

А поставить на пылесосание другой моторчик,
например, на 5 вольт - религия не позволяет? (с)
Железный Феликс: http://ironfelix.ru
Arsen
 
Сообщения: 110
Зарегистрирован: 11 окт 2004, 20:41
Откуда: Березники

Re: МиниБот - Пылесос

Сообщение EdGull » 20 фев 2008, 23:01

1. я наполовину поляк
2. нет
3. будут конкрентные предложения или так чисто потрещать ?
Аватара пользователя
EdGull
 
Сообщения: 10211
Зарегистрирован: 28 дек 2004, 20:33
Откуда: Тольятти
Skype: Ed_Gull
прог. языки: Bascom AVR Basic
ФИО: Гуль Эдуард Викторович

Re: МиниБот - Пылесос

Сообщение -= Александр =- » 21 фев 2008, 02:14

А может не заморачиваться с мощным конвертером, а воткнуть движки через мощный дроссель и питать тонким ШИМом прямо от 12В? Скажем поставить токовый резистор и компаратор шустренький, чтоб ШИМ рубил. А уже с МК управлять более широкими импульсами.
Ниндзя - круче всех. Они умеют ходить по воде, делить на ноль и угадывать шаффл в АйПоде.
Аватара пользователя
-= Александр =-
Мастер Самоделкин
 
Сообщения: 3678
Зарегистрирован: 11 окт 2004, 19:20
Откуда: Россия, СПб
прог. языки: C/C++, Python, asm
ФИО: Курмис Александр Андреевич

Re: МиниБот - Пылесос

Сообщение EdGull » 21 фев 2008, 08:16

схему нарисуй, а то я ничего не понял.
и это... не забывай что на мост нельзя подавать 12В
Аватара пользователя
EdGull
 
Сообщения: 10211
Зарегистрирован: 28 дек 2004, 20:33
Откуда: Тольятти
Skype: Ed_Gull
прог. языки: Bascom AVR Basic
ФИО: Гуль Эдуард Викторович

Re: МиниБот - Пылесос

Сообщение EdGull » 21 фев 2008, 15:36

я тут чё подумал, раз всёравно городить отдельную плату, то тогда уж проще и дешевле сделать новый мост помощней
так что буду пробывать IR2101 и IRF540
Аватара пользователя
EdGull
 
Сообщения: 10211
Зарегистрирован: 28 дек 2004, 20:33
Откуда: Тольятти
Skype: Ed_Gull
прог. языки: Bascom AVR Basic
ФИО: Гуль Эдуард Викторович

Re: МиниБот - Пылесос

Сообщение Myp » 21 фев 2008, 16:11

я вот тут подумал
вобще нахрена тебе козе баян дарить

сделай номаную отдельную плату моск для пылесоса

энкодеры на прерывания
управление мостом номаным
ну и компорт для апгрейда прошивки
<telepathmode>На вопросы отвечает Бригадир Телепатов!</telepathmode>
Всё уже придумано до нас!
Аватара пользователя
Myp
скрытый хозяин вселенной :)
 
Сообщения: 18018
Зарегистрирован: 18 сен 2006, 12:26
Откуда: Тверь по прозвищу Дверь
прог. языки: псевдокод =) сила в алгоритме!
ФИО: глубокоуважаемый Фёдор Анатольевич

Re: МиниБот - Пылесос

Сообщение EdGull » 21 фев 2008, 16:38

ну... это потом.. а пока можно и так погонять...

Добавлено спустя 2 минуты 20 секунд:
кстати, вместо IRF540 буду ставить IRF7303

Добавлено спустя 9 минут 10 секунд:
я наверно ваще потом буду делать плату бота на 128 меге со всеми вытекающими последствиями...
посмотрим как МиниБоты разойдутся...
Аватара пользователя
EdGull
 
Сообщения: 10211
Зарегистрирован: 28 дек 2004, 20:33
Откуда: Тольятти
Skype: Ed_Gull
прог. языки: Bascom AVR Basic
ФИО: Гуль Эдуард Викторович

Re: МиниБот - Пылесос

Сообщение Arsen » 21 фев 2008, 20:13

EdGull писал(а):3. будут конкрентные предложения или так чисто потрещать ?


Это было конкретное предложение подумать о переводе на единое моторное питание, а не городить два напряжения на два типа моторчиков.В случае с созданием более мощной платы управления - резонно рассмотреть и обратный вариант - все моторчики на 12 вольт. Бегать будет - не догонишь! Пылинки на лету перехватывать сможет, не давая им упасть на пол.
Железный Феликс: http://ironfelix.ru
Arsen
 
Сообщения: 110
Зарегистрирован: 11 окт 2004, 20:41
Откуда: Березники

Re: МиниБот - Пылесос

Сообщение EdGull » 21 фев 2008, 20:53

тогда конкретное предложение по конкретному высокооборотистому 5 вольтовому движку для пылесоса в студию!!!
Аватара пользователя
EdGull
 
Сообщения: 10211
Зарегистрирован: 28 дек 2004, 20:33
Откуда: Тольятти
Skype: Ed_Gull
прог. языки: Bascom AVR Basic
ФИО: Гуль Эдуард Викторович

Re: МиниБот - Пылесос

Сообщение Myp » 21 фев 2008, 22:12

не бывает таких по техническим причинам
посему как для таких моторов был бы нужен нужен высокий ток
а высокий ток толстые провода
а толстые провода в маленьком моторе не айс

посему и делают их на 12 или 27 вольт...
дабы мощность была....

вощем грусна всё
предлагаю взять два 6 вольтовых аккумулятора вдвое меньших размеров и сцепить их скотчем
часть питать от 6, а часть от 12 :)
<telepathmode>На вопросы отвечает Бригадир Телепатов!</telepathmode>
Всё уже придумано до нас!
Аватара пользователя
Myp
скрытый хозяин вселенной :)
 
Сообщения: 18018
Зарегистрирован: 18 сен 2006, 12:26
Откуда: Тверь по прозвищу Дверь
прог. языки: псевдокод =) сила в алгоритме!
ФИО: глубокоуважаемый Фёдор Анатольевич

Re: МиниБот - Пылесос

Сообщение EdGull » 21 фев 2008, 22:23

не... IR2101 и IRF7303 вот наша религия!!!
Аватара пользователя
EdGull
 
Сообщения: 10211
Зарегистрирован: 28 дек 2004, 20:33
Откуда: Тольятти
Skype: Ed_Gull
прог. языки: Bascom AVR Basic
ФИО: Гуль Эдуард Викторович

След.

Вернуться в МиниБот — национальный класс роботов

Кто сейчас на конференции

Сейчас этот форум просматривают: нет зарегистрированных пользователей и гости: 0

cron