
EdGull писал(а):Какой всеже ток у моторов ?
120мА
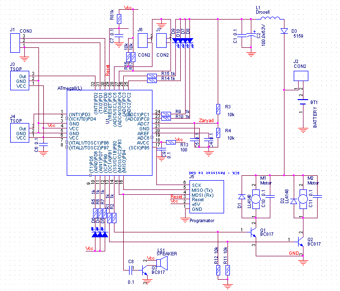
avr123.nm.ru писал(а):- D3 перевернуть
- дроссель к моторам переставить
- J2 добавить контакт земли чтоб другой источник питания подрубать
- J1 - я всегда питание вывожу - так удобно питать max232 в шнурке.
TSOP вроде в ДШ рекомендовано через рещистор включать ?
AD8534 прекрасно бы крутила такие моторчики в обе стороны.
avr123.nm.ru писал(а):R5,6,7 наверно 470-560 ом поставить - а то тускловато будет.
EdGull писал(а):AD8534 прекрасно бы крутила такие моторчики в обе стороны.
У какого поставщика в Москве есть в наличии?
Ну тогда на те которые МОРГАЮТ.EdGull писал(а):avr123.nm.ru писал(а):R5,6,7 наверно 470-560 ом поставить - а то тускловато будет.
это вообще на IR диоды!
Вернуться в МиниБот — национальный класс роботов
Сейчас этот форум просматривают: нет зарегистрированных пользователей и гости: 2