roboforum.ru

Технический форум по робототехнике.

--- МиниБот --- История создания нац. класс минироботов

Готовая электроника для самодельного робота. Уровень от начинающих до опытных конструкторов.

Сообщение EdGull » 13 сен 2007, 15:33

да, НО стена не шлет сигнала мишени!!! :-)
Аватара пользователя
EdGull
 
Сообщения: 10211
Зарегистрирован: 28 дек 2004, 20:33
Откуда: Тольятти
Skype: Ed_Gull
прог. языки: Bascom AVR Basic
ФИО: Гуль Эдуард Викторович

Сообщение Vovan » 13 сен 2007, 15:35

да, НО стена не шлет сигнала мишени!!!
ещё как шлёт! :D
___________
С уважением
Vovan
Аватара пользователя
Vovan
 
Сообщения: 3340
Зарегистрирован: 05 окт 2005, 12:03
Откуда: Литва
прог. языки: asm

Сообщение EdGull » 13 сен 2007, 15:51

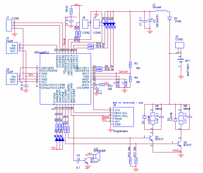
Вот первые наметки на схему
Вложения
Схема-1.GIF
Аватара пользователя
EdGull
 
Сообщения: 10211
Зарегистрирован: 28 дек 2004, 20:33
Откуда: Тольятти
Skype: Ed_Gull
прог. языки: Bascom AVR Basic
ФИО: Гуль Эдуард Викторович

Сообщение avr123.nm.ru » 13 сен 2007, 16:04

ИМХО явно просится полевичок сдвоеный в SO8 для моторов.

Какой всеже ток у моторов ?
Аватара пользователя
avr123.nm.ru
отсылающий читать курс
 
Сообщения: 14195
Зарегистрирован: 06 ноя 2005, 04:18
Откуда: Москва
Предупреждения: -8

Сообщение EdGull » 13 сен 2007, 16:05

Какой всеже ток у моторов ?

120мА
Аватара пользователя
EdGull
 
Сообщения: 10211
Зарегистрирован: 28 дек 2004, 20:33
Откуда: Тольятти
Skype: Ed_Gull
прог. языки: Bascom AVR Basic
ФИО: Гуль Эдуард Викторович

Сообщение avr123.nm.ru » 13 сен 2007, 16:14

- D3 перевернуть
- дроссель к моторам переставить  
- J2 добавить контакт земли чтоб другой источник питания подрубать

- J1 - я всегда питание вывожу - так удобно питать max232 в шнурке.

TSOP вроде в ДШ рекомендовано через рещистор включать ?
Аватара пользователя
avr123.nm.ru
отсылающий читать курс
 
Сообщения: 14195
Зарегистрирован: 06 ноя 2005, 04:18
Откуда: Москва
Предупреждения: -8

Сообщение avr123.nm.ru » 13 сен 2007, 16:16

EdGull писал(а):
Какой всеже ток у моторов ?

120мА


AD8534 прекрасно бы крутила такие моторчики в обе стороны.
Аватара пользователя
avr123.nm.ru
отсылающий читать курс
 
Сообщения: 14195
Зарегистрирован: 06 ноя 2005, 04:18
Откуда: Москва
Предупреждения: -8

Сообщение EdGull » 13 сен 2007, 16:17

avr123.nm.ru писал(а):- D3 перевернуть
- дроссель к моторам переставить  
- J2 добавить контакт земли чтоб другой источник питания подрубать
- J1 - я всегда питание вывожу - так удобно питать max232 в шнурке.
TSOP вроде в ДШ рекомендовано через рещистор включать ?

Кроме ТСОПа со всем согласен.
Аватара пользователя
EdGull
 
Сообщения: 10211
Зарегистрирован: 28 дек 2004, 20:33
Откуда: Тольятти
Skype: Ed_Gull
прог. языки: Bascom AVR Basic
ФИО: Гуль Эдуард Викторович

Сообщение avr123.nm.ru » 13 сен 2007, 16:18

R5,6,7  наверно 470-560 ом поставить - а то тускловато будет.

Очень прошу развести на плате контакты под конденсаторы (их желательно и впаять) и под кварц - можно не паять.
Последний раз редактировалось avr123.nm.ru 13 сен 2007, 16:23, всего редактировалось 1 раз.
Аватара пользователя
avr123.nm.ru
отсылающий читать курс
 
Сообщения: 14195
Зарегистрирован: 06 ноя 2005, 04:18
Откуда: Москва
Предупреждения: -8

Сообщение EdGull » 13 сен 2007, 16:18

AD8534 прекрасно бы крутила такие моторчики в обе стороны.

У какого поставщика в Москве есть в наличии?
Аватара пользователя
EdGull
 
Сообщения: 10211
Зарегистрирован: 28 дек 2004, 20:33
Откуда: Тольятти
Skype: Ed_Gull
прог. языки: Bascom AVR Basic
ФИО: Гуль Эдуард Викторович

Сообщение EdGull » 13 сен 2007, 16:19

avr123.nm.ru писал(а):R5,6,7  наверно 470-560 ом поставить - а то тускловато будет.

это вообще на IR диоды!
Аватара пользователя
EdGull
 
Сообщения: 10211
Зарегистрирован: 28 дек 2004, 20:33
Откуда: Тольятти
Skype: Ed_Gull
прог. языки: Bascom AVR Basic
ФИО: Гуль Эдуард Викторович

Сообщение avr123.nm.ru » 13 сен 2007, 16:26

EdGull писал(а):
AD8534 прекрасно бы крутила такие моторчики в обе стороны.

У какого поставщика в Москве есть в наличии?


http://efind.ru/icsearch/?search=ad8534&stock=1&c=asis&r=0

Главное у Терраэлектроники есть и у Аргуссофт  до 30 руб !  

У Аргуссофт я брал недавно меги8 по 32 рублика физ лицу ! и меги 16 дешовые есть.

еще  e7e.ru  - поиск по городам.
Аватара пользователя
avr123.nm.ru
отсылающий читать курс
 
Сообщения: 14195
Зарегистрирован: 06 ноя 2005, 04:18
Откуда: Москва
Предупреждения: -8

Сообщение avr123.nm.ru » 13 сен 2007, 16:28

EdGull писал(а):
avr123.nm.ru писал(а):R5,6,7  наверно 470-560 ом поставить - а то тускловато будет.

это вообще на IR диоды!
 Ну тогда на те которые МОРГАЮТ.
Аватара пользователя
avr123.nm.ru
отсылающий читать курс
 
Сообщения: 14195
Зарегистрирован: 06 ноя 2005, 04:18
Откуда: Москва
Предупреждения: -8

Сообщение Myp » 13 сен 2007, 16:28

я вибры питал от какогото уперационника забыл какого
мне его ST когдато прислали в качестве семплов...
оч приятные штучки 6 ног в dip корпусе
обвеса не требуют, ток потребляют вобще в неск единиц милиампер
размером не намного больше места чем 1 транзистор
но опять же, оно надо?


а зачем 3 IR диода???

а что такое j6 j7 ???

а зачем другой источник питания?
кроме акумулятора ещё чтото цеплять??
Аватара пользователя
Myp
скрытый хозяин вселенной :)
 
Сообщения: 18018
Зарегистрирован: 18 сен 2006, 12:26
Откуда: Тверь по прозвищу Дверь
прог. языки: псевдокод =) сила в алгоритме!
ФИО: глубокоуважаемый Фёдор Анатольевич

Сообщение avr123.nm.ru » 13 сен 2007, 16:30

С1С2 вроде с VCC не соединен.
Аватара пользователя
avr123.nm.ru
отсылающий читать курс
 
Сообщения: 14195
Зарегистрирован: 06 ноя 2005, 04:18
Откуда: Москва
Предупреждения: -8

Пред.След.

Вернуться в МиниБот — национальный класс роботов

Кто сейчас на конференции

Сейчас этот форум просматривают: нет зарегистрированных пользователей и гости: 0

cron